Suppr超能文献

在高级别浆液性卵巢癌化疗耐药模型中靶向微管相关蛋白Tau

Targeting Microtubule-Associated Protein Tau in Chemotherapy-Resistant Models of High-Grade Serous Ovarian Carcinoma.

作者信息

Barbolina Maria V

机构信息

Department of Pharmaceutical Sciences, College of Pharmacy, The University of Illinois at Chicago, 833 South Wood Street, Chicago, IL 60091, USA.

出版信息

Cancers (Basel). 2022 Sep 19;14(18):4535. doi: 10.3390/cancers14184535.

Abstract

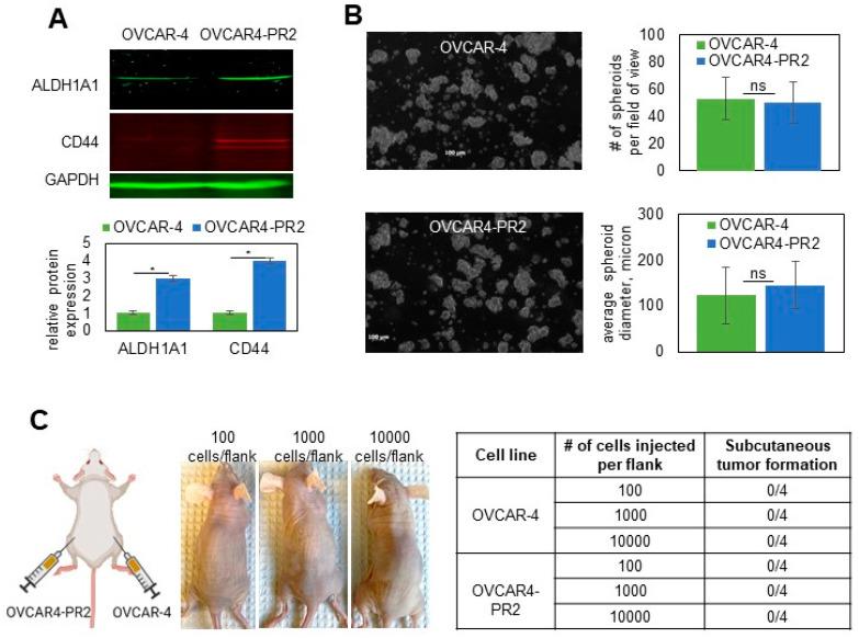
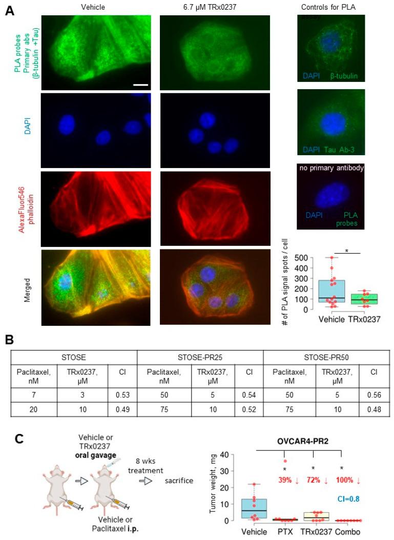
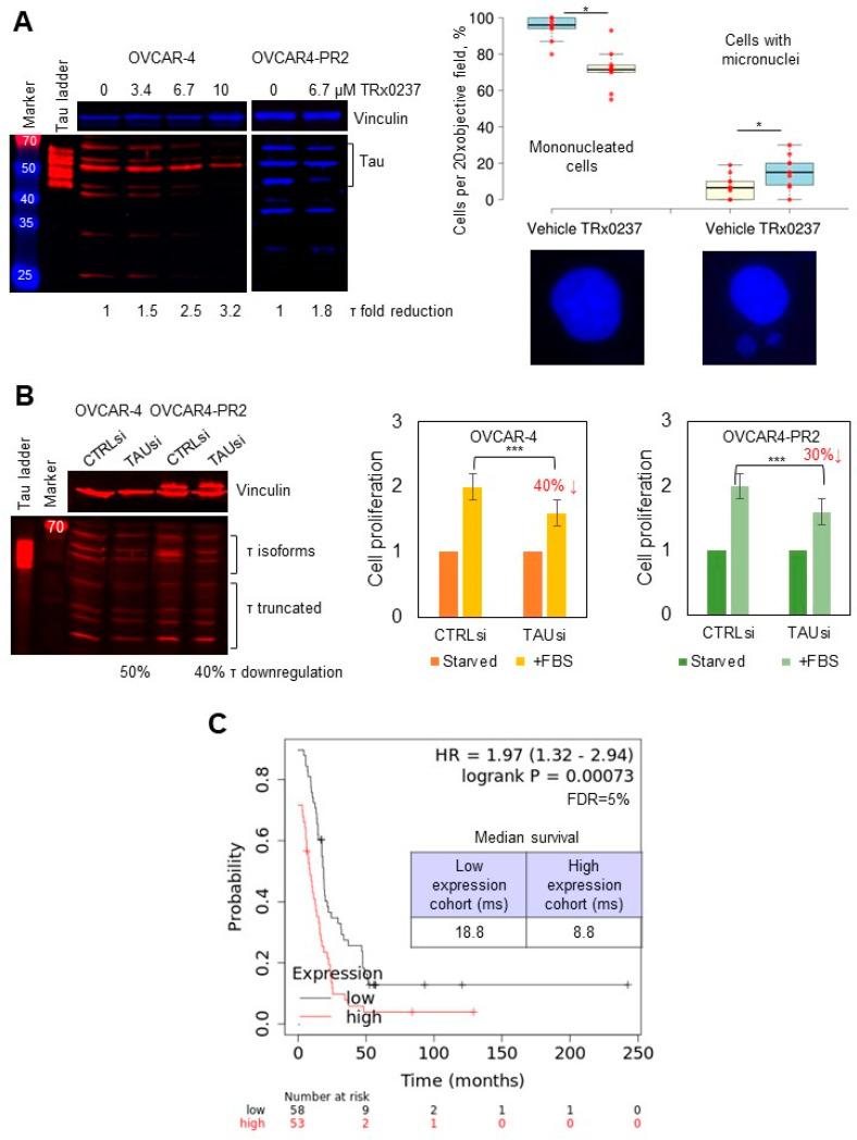
Relapsed, recurrent, chemotherapy-resistant high-grade serous ovarian carcinoma is the deadliest stage of this disease. Expression of microtubule-associated protein tau (tau) has been linked to resistance to paclitaxel treatment. Here, I used models of platinum-resistant and created models of platinum/paclitaxel-resistant high-grade serous ovarian carcinoma to examine the impact of reducing tau expression on cell survival and tumor burden in cell culture and xenograft and syngeneic models of the disease. Tau was overexpressed in platinum/paclitaxel-resistant models; expression of phosphoSer396 and phosphoThr181 species was also found. A treatment with leucomethylene blue reduced the levels of tau in treated cells, was cytotoxic in cell cultures, and efficiently reduced the tumor burden in xenograft models. Furthermore, a combination of leucomethylene blue and paclitaxel synergized in eliminating cancer cells in cell culture and xenograft models. These findings underscore the feasibility of targeting tau as a treatment option in terminal-stage high-grade serous ovarian cancer.

摘要

复发性、难治性、化疗耐药的高级别浆液性卵巢癌是该疾病最致命的阶段。微管相关蛋白tau(tau)的表达与对紫杉醇治疗的耐药性有关。在此,我利用铂耐药模型并创建了铂/紫杉醇耐药的高级别浆液性卵巢癌模型,以研究降低tau表达对细胞培养、异种移植和同基因疾病模型中细胞存活及肿瘤负荷的影响。tau在铂/紫杉醇耐药模型中过表达;还发现了磷酸化丝氨酸396和磷酸化苏氨酸181的表达。用白次甲基蓝处理可降低处理细胞中tau的水平,在细胞培养中具有细胞毒性,并能有效降低异种移植模型中的肿瘤负荷。此外,在细胞培养和异种移植模型中,白次甲基蓝与紫杉醇联合使用可协同消除癌细胞。这些发现强调了将tau作为晚期高级别浆液性卵巢癌治疗选择的可行性。

https://cdn.ncbi.nlm.nih.gov/pmc/blobs/21ee/9496900/bb2fced23bc1/cancers-14-04535-g001.jpg

文献AI研究员

20分钟写一篇综述,助力文献阅读效率提升50倍。

立即体验

用中文搜PubMed

大模型驱动的PubMed中文搜索引擎

马上搜索

文档翻译

学术文献翻译模型,支持多种主流文档格式。

立即体验