Suppr超能文献

转录组和小 RNA 组综合分析揭示. 快速生长的调控网络。

Integrated Analysis of Transcriptome and Small RNAome Reveals the Regulatory Network for Rapid Growth in .

机构信息

Guangdong Provincial Key Laboratory for Plant Epigenetics, Longhua Bioindustry and Innovation Research Institute, College of Life Sciences and Oceanography, Shenzhen University, Shenzhen 518060, China.

出版信息

Int J Mol Sci. 2022 Sep 13;23(18):10596. doi: 10.3390/ijms231810596.

Abstract

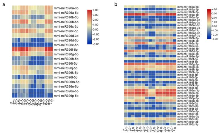
has caused huge ecological damage and economic losses worldwide due to its rapid growth and serious invasion. However, the underlying molecular mechanisms of its rapid growth and environmental adaption remain unclear. Here, we performed transcriptome and small RNA sequencing with five tissues of to dissect miRNA-mediated regulation in . WGCNA and GO enrichment analysis of transcriptome identified the gene association patterns and potential key regulatory genes for plant growth in each tissue. The genes highly correlated with leaf and stem tissues were mainly involved in the chlorophyll synthesis, response to auxin, the CAM pathway and other photosynthesis-related processes, which promoted the fast growth of . Importantly, we identified 350 conserved and 192 novel miRNAs, many of which displayed differential expression patterns among tissues. PsRNA target prediction analysis uncovered target genes of both conserved and novel miRNAs, including and , which were essential for plant growth and development. Further analysis revealed that miRNAs contributed to the regulation of tissue-specific gene expression in , such as mmi-miR396 and mmi-miR319. Taken together, our study uncovered the miRNA-mRNA regulatory networks and the potential vital roles of miRNAs in modulating the rapid growth of .

摘要

因其快速生长和严重入侵,已在全球范围内造成巨大的生态破坏和经济损失。然而,其快速生长和环境适应的潜在分子机制尚不清楚。在这里,我们对五个组织的 进行了转录组和小 RNA 测序,以剖析 在 miRNA 介导的调控中的作用。转录组的 WGCNA 和 GO 富集分析鉴定了每个组织中与植物生长相关的基因关联模式和潜在关键调控基因。与叶片和茎组织高度相关的基因主要参与叶绿素合成、对生长素的反应、CAM 途径和其他光合作用相关过程,这促进了 的快速生长。重要的是,我们鉴定了 350 个保守和 192 个新的 miRNAs,其中许多在组织间表现出不同的表达模式。PsRNA 靶标预测分析揭示了保守和新的 miRNAs 的靶基因,包括 和 ,它们对于植物的生长和发育是必不可少的。进一步的分析表明,miRNAs 有助于 在组织特异性基因表达的调控中发挥作用,如 mmi-miR396 和 mmi-miR319。总之,我们的研究揭示了 miRNA-mRNA 调控网络以及 miRNAs 在调节 快速生长中的潜在重要作用。

https://cdn.ncbi.nlm.nih.gov/pmc/blobs/23cd/9501215/8414971b5064/ijms-23-10596-g001.jpg

文献AI研究员

20分钟写一篇综述,助力文献阅读效率提升50倍。

立即体验

用中文搜PubMed

大模型驱动的PubMed中文搜索引擎

马上搜索

文档翻译

学术文献翻译模型,支持多种主流文档格式。

立即体验