Suppr超能文献

源自特发性帕金森病患者的多巴胺能神经元的直接重编程与年龄相关的病理性损伤。

Age-related pathological impairments in directly reprogrammed dopaminergic neurons derived from patients with idiopathic Parkinson's disease.

机构信息

Faculty of Pharmacy, Université de Montréal, Montreal, QC H3T 1J4, Canada.

Faculty of Pharmacy, Université de Montréal, Montreal, QC H3T 1J4, Canada.

出版信息

Stem Cell Reports. 2022 Oct 11;17(10):2203-2219. doi: 10.1016/j.stemcr.2022.08.010. Epub 2022 Sep 22.

Abstract

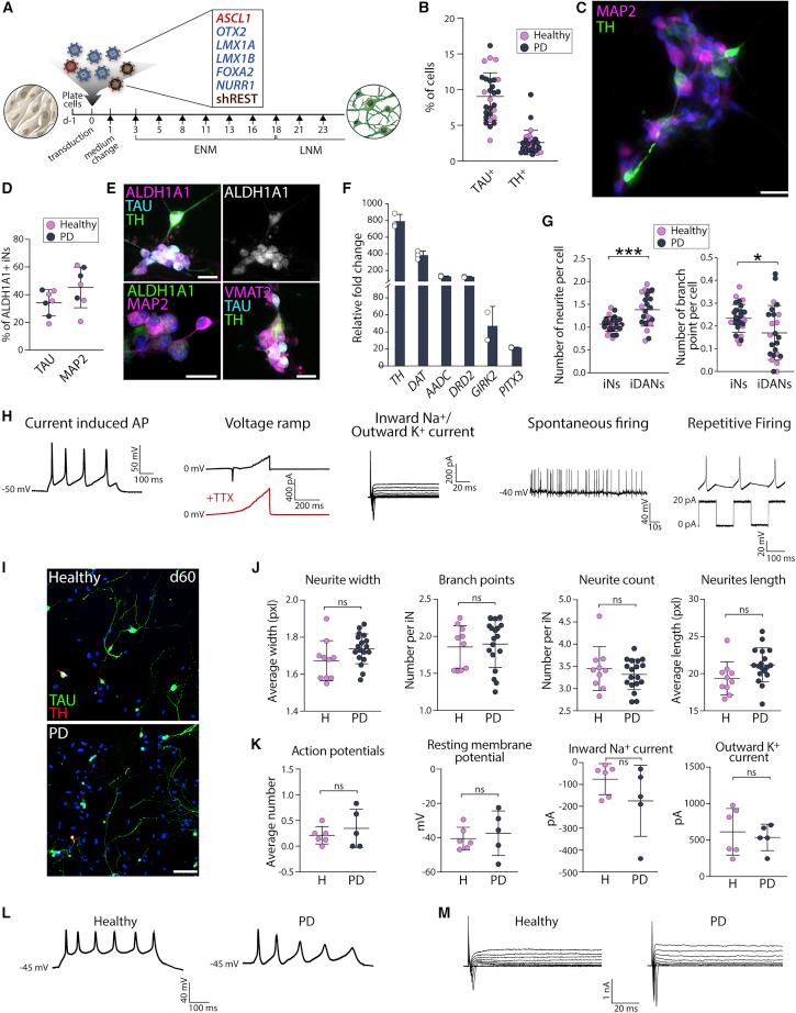
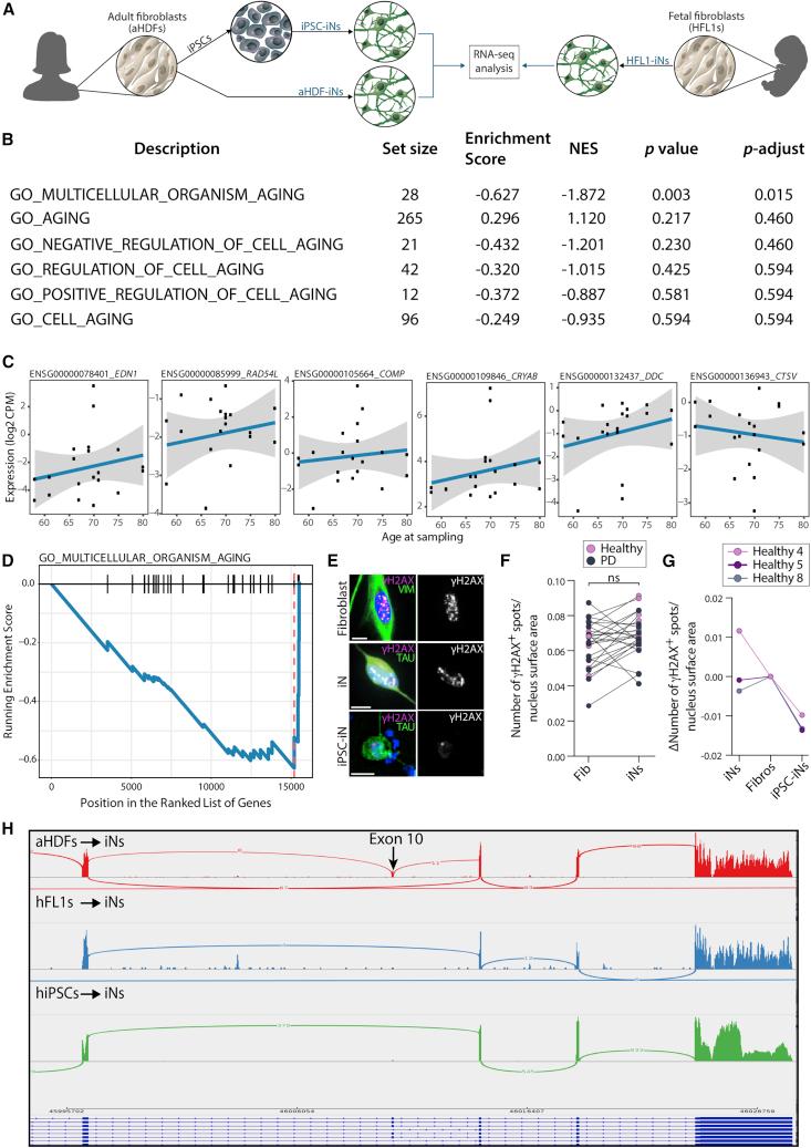
We have developed an efficient approach to generate functional induced dopaminergic (DA) neurons from adult human dermal fibroblasts. When performing DA neuronal conversion of patient fibroblasts with idiopathic Parkinson's disease (PD), we could specifically detect disease-relevant pathology in these cells. We show that the patient-derived neurons maintain age-related properties of the donor and exhibit lower basal chaperone-mediated autophagy compared with healthy donors. Furthermore, stress-induced autophagy resulted in an age-dependent accumulation of macroautophagic structures. Finally, we show that these impairments in patient-derived DA neurons leads to an accumulation of phosphorylated alpha-synuclein, the classical hallmark of PD pathology. This pathological phenotype is absent in neurons generated from induced pluripotent stem cells from the same patients. Taken together, our results show that direct neural reprogramming can be used for obtaining patient-derived DA neurons, which uniquely function as a cellular model to study age-related pathology relevant to idiopathic PD.

摘要

我们已经开发出一种有效的方法,能够从成人皮肤成纤维细胞中生成功能性诱导多巴胺能(DA)神经元。在对患有特发性帕金森病(PD)的患者成纤维细胞进行 DA 神经元转化时,我们可以在这些细胞中特异性地检测到与疾病相关的病理学。我们表明,这些患者来源的神经元保持了供体的与年龄相关的特性,并且与健康供体相比,基础伴侣介导的自噬水平较低。此外,应激诱导的自噬导致大自噬结构的积累随年龄增长而增加。最后,我们表明,这些患者来源的 DA 神经元中的这些损伤会导致磷酸化的α-突触核蛋白的积累,这是 PD 病理学的经典标志。来自同一患者的诱导多能干细胞生成的神经元中不存在这种病理表型。总之,我们的研究结果表明,直接神经重编程可用于获得患者来源的 DA 神经元,这些神经元可作为细胞模型,用于研究与特发性 PD 相关的与年龄相关的病理学。

https://cdn.ncbi.nlm.nih.gov/pmc/blobs/9dac/9561608/f710d7d2fdc0/fx1.jpg

文献AI研究员

20分钟写一篇综述,助力文献阅读效率提升50倍。

立即体验

用中文搜PubMed

大模型驱动的PubMed中文搜索引擎

马上搜索

文档翻译

学术文献翻译模型,支持多种主流文档格式。

立即体验