Suppr超能文献

一种肿瘤细胞膜包被的自扩增纳米系统作为纳米疫苗以增强抗PD-L1抗体的治疗效果。

A tumor cell membrane-coated self-amplified nanosystem as a nanovaccine to boost the therapeutic effect of anti-PD-L1 antibody.

作者信息

Li Zhilin, Cai Hao, Li Zhiqian, Ren Long, Ma Xuelei, Zhu Hongyan, Gong Qiyong, Zhang Hu, Gu Zhongwei, Luo Kui

机构信息

Laboratory of Stem Cell Biology, Department of Radiology, Huaxi MR Research Centner (HMRRC), Department of Biotherapy, Cancer Center, National Clinical Research Center for Geriatrics, Frontiers Science Center for Disease-related Molecular Network, State Key Laboratory of Biotherapy, West China Hospital, Sichuan University, Chengdu, 610041, China.

Functional and Molecular Imaging Key Laboratory of Sichuan Province, And Research Unit of Psychoradiology, Chinese Academy of Medical Sciences, Chengdu, 610041, China.

出版信息

Bioact Mater. 2022 Sep 13;21:299-312. doi: 10.1016/j.bioactmat.2022.08.028. eCollection 2023 Mar.

Abstract

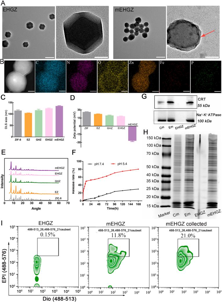
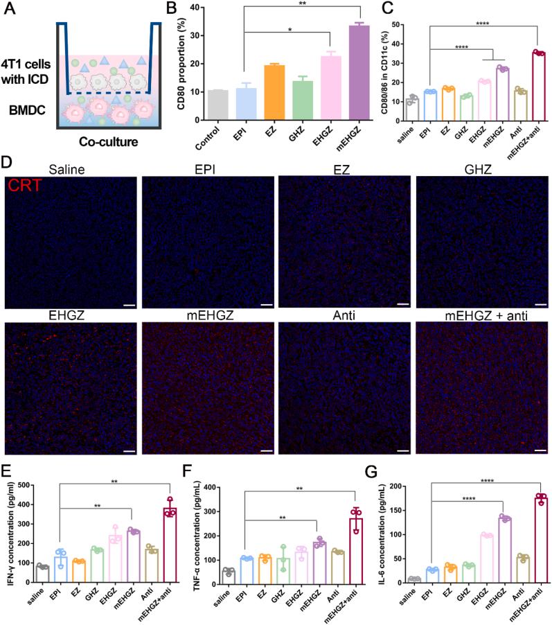
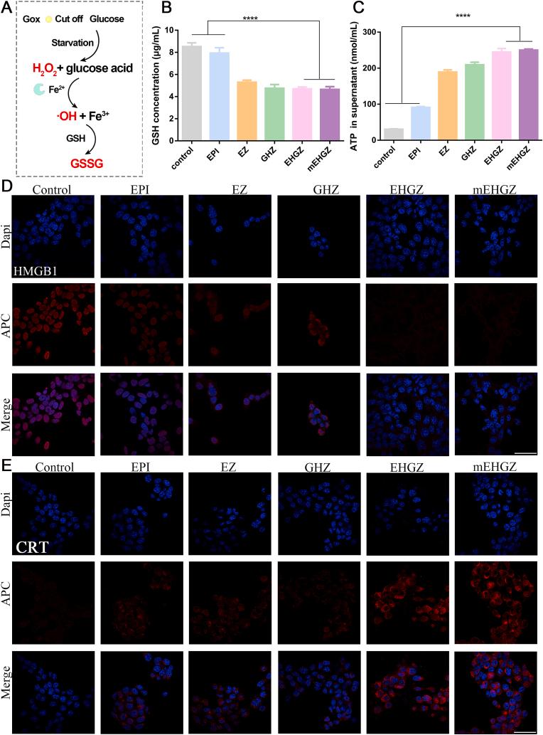
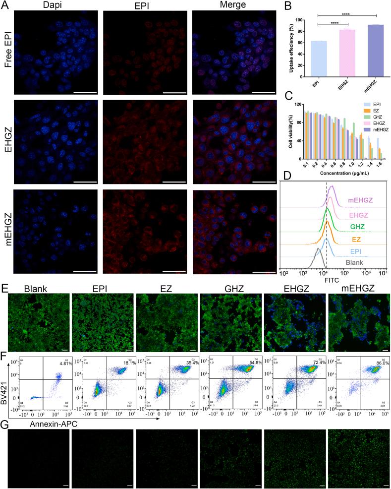
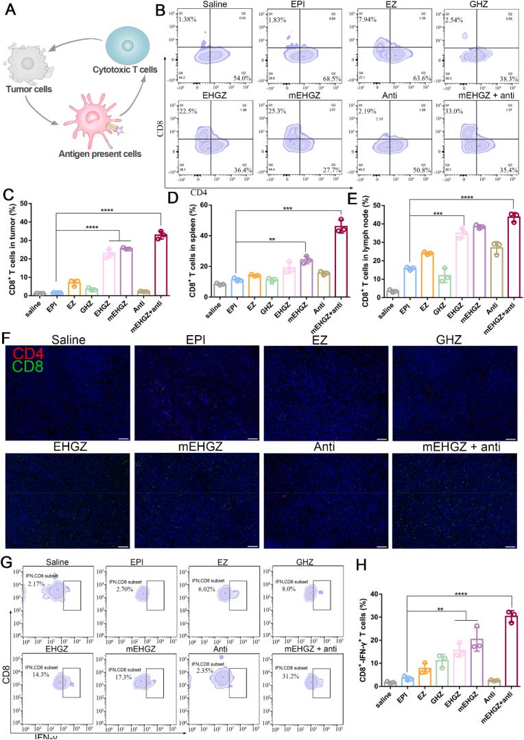
To improve the response rate of immune checkpoint inhibitors such as anti-PD-L1 antibody in immunosuppressive cancers like triple-negative breast cancer (TNBC), induction of immunogenic cell death (ICD) at tumor sites can increase the antigenicity and adjuvanticity to activate the immune microenvironment so that tumors become sensitive to the intervention of immune checkpoint inhibitors. Herein, a self-amplified biomimetic nanosystem, mEHGZ, was constructed by encapsulation of epirubicin (EPI), glucose oxidase (Gox) and hemin in ZIF-8 nanoparticles and coating of the nanoparticles with calreticulin (CRT) over-expressed tumor cell membrane. EPI acts as an ICD inducer, Gox and hemin medicate the cascade generation of reactive oxygen species (ROS) to strengthen the ICD effect, and CRT-rich membrane as "eat me" signal promote presentation of the released antigens by dendritic cells (DCs) to invoke the tumor-immunity cycle. The biomimetic delivery system displays an amplified ICD effect via Gox oxidation, hydroxyl radical generation and glutathione (GSH) depletion. The induced potent ICD effect promotes DCs maturation and cytotoxic T lymphocytes (CTLs) infiltration, reversing an immunosuppressive tumor microenvironment to an immunoresponsive one. Treatment with the nanosystem in combination with anti-PD-L1 antibody results in distinctive inhibition of tumor growth and lung metastasis, supporting that a potent ICD effect can significantly boost the therapeutic efficacy of the anti-PD-L1 antibody. This self-amplified biomimetic nanoplatform offers a promising means of raising the response rate of immune checkpoint inhibitors.

摘要

为了提高免疫检查点抑制剂(如抗PD-L1抗体)在三阴性乳腺癌(TNBC)等免疫抑制性癌症中的反应率,在肿瘤部位诱导免疫原性细胞死亡(ICD)可以增加抗原性和佐剂性,从而激活免疫微环境,使肿瘤对免疫检查点抑制剂的干预变得敏感。在此,通过将表柔比星(EPI)、葡萄糖氧化酶(Gox)和血红素封装在ZIF-8纳米颗粒中,并在纳米颗粒上包覆过表达钙网蛋白(CRT)的肿瘤细胞膜,构建了一种自扩增仿生纳米系统mEHGZ。EPI作为ICD诱导剂,Gox和血红素介导活性氧(ROS)的级联生成以增强ICD效应,富含CRT的膜作为“吃我”信号促进树突状细胞(DC)呈递释放的抗原,从而引发肿瘤免疫循环。该仿生递送系统通过Gox氧化、羟基自由基生成和谷胱甘肽(GSH)消耗表现出放大的ICD效应。诱导产生的强大ICD效应促进DC成熟和细胞毒性T淋巴细胞(CTL)浸润,将免疫抑制性肿瘤微环境转变为免疫反应性微环境。用该纳米系统联合抗PD-L1抗体治疗可显著抑制肿瘤生长和肺转移,这表明强大的ICD效应可显著提高抗PD-L1抗体的治疗效果。这种自扩增仿生纳米平台为提高免疫检查点抑制剂的反应率提供了一种有前景的方法。

https://cdn.ncbi.nlm.nih.gov/pmc/blobs/7fe7/9478499/b7a74c6177f6/ga1.jpg

文献AI研究员

20分钟写一篇综述,助力文献阅读效率提升50倍。

立即体验

用中文搜PubMed

大模型驱动的PubMed中文搜索引擎

马上搜索

文档翻译

学术文献翻译模型,支持多种主流文档格式。

立即体验