Suppr超能文献

胃腺癌中补体系统相关基因:预后特征、免疫格局及耐药性

Complement system-related genes in stomach adenocarcinoma: Prognostic signature, immune landscape, and drug resistance.

作者信息

Tong Xiaoxia, Yang Xiaohu, Tong Xiaojuan, Zhai Dong, Liu Yonglei

机构信息

Experimental Research Center, Zhongshan Hospital Qingpu Branch, Fudan University, Shanghai, China.

Department of General Family Medicine, The First Affiliated Hospital of Zhejiang Chinese Medical University, Hangzhou, China.

出版信息

Front Genet. 2022 Sep 8;13:903421. doi: 10.3389/fgene.2022.903421. eCollection 2022.

Abstract

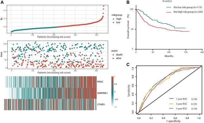
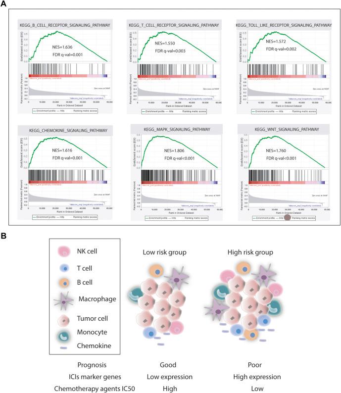
Stomach adenocarcinoma (STAD) is one of the most common malignant tumors of the digestive tract, and its survival predictors are critical for precision medicine but have not been fully investigated. The complement system is a complex multistep cascade at the interface of innate and adaptive immunity, which augments the function of antibodies and phagocytes. This study aimed to construct and validate a CSRG signature based on TCGA (The Cancer Genome Atlas) STAD dataset and revalidated it in an external GEO (Gene Expression Omnibus) STAD cohort. Subsequently, we assessed the association of risk levels with the stromal and immune cell infiltration level in STAD using the ESTIMATE, single-sample Gene Set Enrichment Analysis (ssGSEA), and Microenvironment Cell Populations-counter (MCP-counter) algorithm. It was found that the CSRG signature, based on three genes (, , and ), was significantly and independently associated with the OS in TCGA STAD patients ( < 0.001). Subsequently, we found that the high-risk STAD harbors more immune cell infiltration than the low-risk group, and the ESTIMATE results indicated that there exists a more stromal component in the tumor microenvironment of the high-risk groups. Compared to the low-risk group, the high-risk STAD patients had higher expressions of marker genes for immune checkpoint inhibitors (ICIs) and showed higher sensitivity to the chemotherapy agents (rapamycin, nilotinib, 5-fluorouracil, axitinib, DMOG, and JNK inhibitor VIII). The prognostic value of the CSRGs was further validated by nomogram plots, which revealed that it was superior to tumor TNM and pathologic stage. Finally, the three expression levels were evaluated in GES-1, HGC27, and AGS cells by qRT-PCR.

摘要

胃腺癌(STAD)是消化道最常见的恶性肿瘤之一,其生存预测指标对精准医学至关重要,但尚未得到充分研究。补体系统是先天免疫和适应性免疫界面上的一个复杂的多步骤级联反应,可增强抗体和吞噬细胞的功能。本研究旨在基于TCGA(癌症基因组图谱)STAD数据集构建并验证一个CSRG特征,并在外部GEO(基因表达综合数据库)STAD队列中进行重新验证。随后,我们使用ESTIMATE、单样本基因集富集分析(ssGSEA)和微环境细胞群体计数器(MCP-counter)算法评估了STAD中风险水平与基质和免疫细胞浸润水平的关联。研究发现,基于三个基因(、和)的CSRG特征与TCGA STAD患者的总生存期显著且独立相关(<0.001)。随后,我们发现高危STAD比低危组具有更多的免疫细胞浸润,ESTIMATE结果表明高危组的肿瘤微环境中存在更多的基质成分。与低危组相比,高危STAD患者免疫检查点抑制剂(ICIs)的标记基因表达更高,并且对化疗药物(雷帕霉素、尼洛替尼、5-氟尿嘧啶、阿昔替尼、DMOG和JNK抑制剂VIII)表现出更高的敏感性。CSRGs的预后价值通过列线图进一步验证,结果显示其优于肿瘤TNM和病理分期。最后,通过qRT-PCR评估了GES-1、HGC27和AGS细胞中这三个基因的表达水平。

https://cdn.ncbi.nlm.nih.gov/pmc/blobs/5b50/9493128/c1ef5fd4f23d/fgene-13-903421-g001.jpg

文献AI研究员

20分钟写一篇综述,助力文献阅读效率提升50倍。

立即体验

用中文搜PubMed

大模型驱动的PubMed中文搜索引擎

马上搜索

文档翻译

学术文献翻译模型,支持多种主流文档格式。

立即体验