Suppr超能文献

USP14 通过稳定 IDO1 促进色氨酸代谢和免疫抑制在结直肠癌中的作用。

USP14 promotes tryptophan metabolism and immune suppression by stabilizing IDO1 in colorectal cancer.

机构信息

Department of Experimental Research, Sun Yat-sen University Cancer Center, State Key Laboratory of Oncology in South China, Collaborative Innovation Center for Cancer Medicine, 510060, Guangzhou, China.

Department of Hepatobiliary Surgery, Nanfang Hospital, Southern Medical University, 510515, Guangzhou, China.

出版信息

Nat Commun. 2022 Sep 26;13(1):5644. doi: 10.1038/s41467-022-33285-x.

Abstract

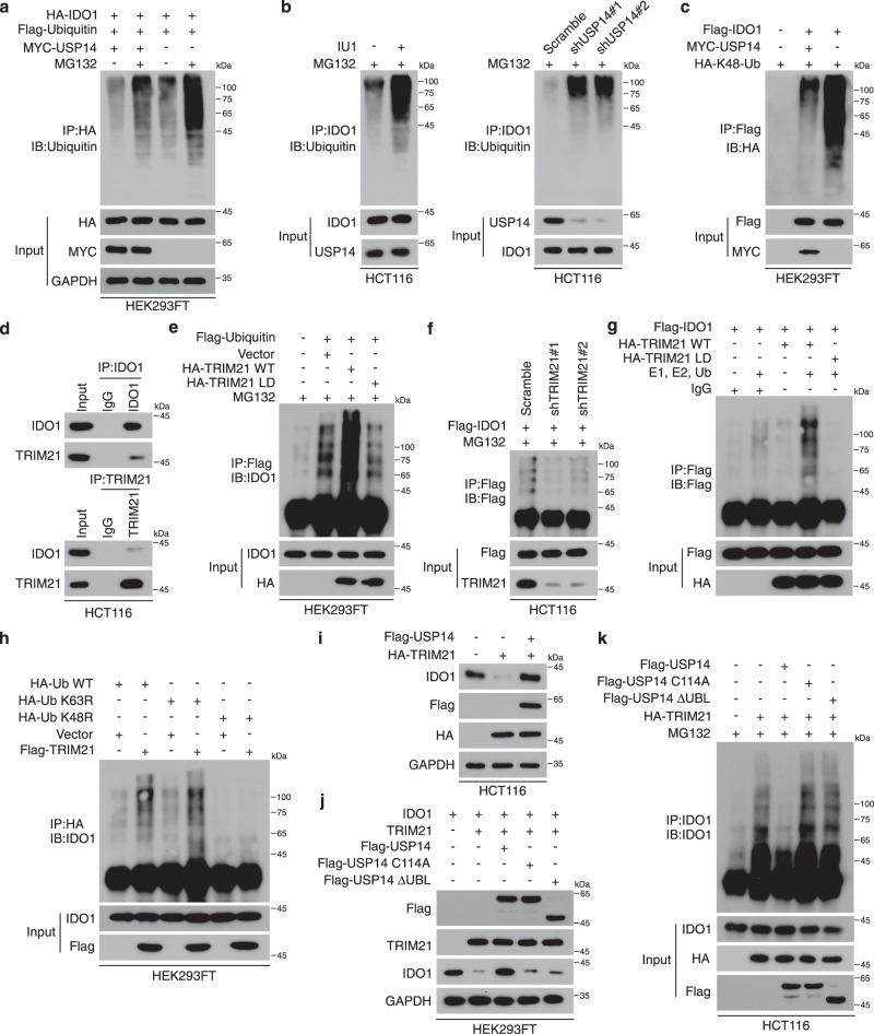
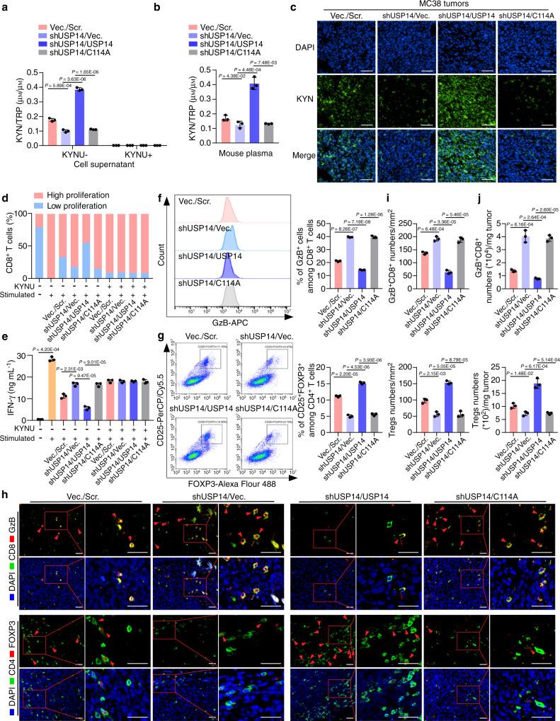
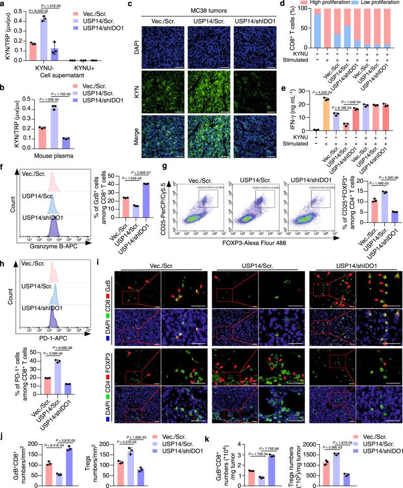
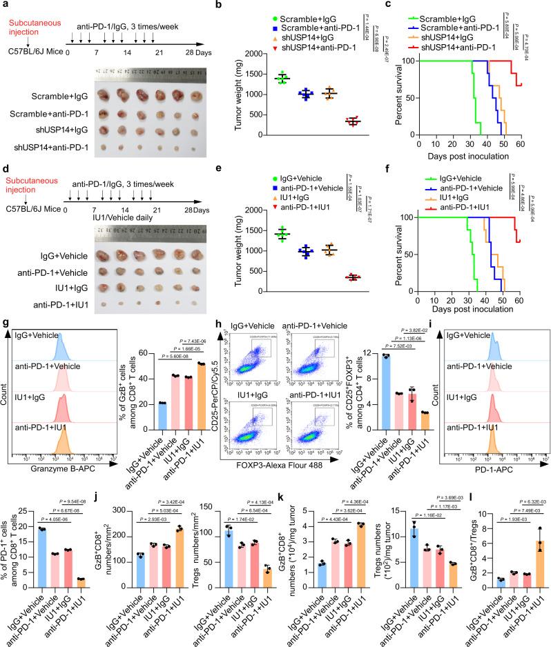
Indoleamine 2,3 dioxygenase 1 (IDO1) is an attractive target for cancer immunotherapy. However, IDO1 inhibitors have shown disappointing therapeutic efficacy in clinical trials, mainly because of the activation of the aryl hydrocarbon receptor (AhR). Here, we show a post-transcriptional regulatory mechanism of IDO1 regulated by a proteasome-associated deubiquitinating enzyme, USP14, in colorectal cancer (CRC). Overexpression of USP14 promotes tryptophan metabolism and T-cell dysfunction by stabilizing the IDO1 protein. Knockdown of USP14 or pharmacological targeting of USP14 decreases IDO1 expression, reverses suppression of cytotoxic T cells, and increases responsiveness to anti-PD-1 in a MC38 syngeneic mouse model. Importantly, suppression of USP14 has no effects on AhR activation induced by the IDO1 inhibitor. These findings highlight a relevant role of USP14 in post-translational regulation of IDO1 and in the suppression of antitumor immunity, suggesting that inhibition of USP14 may represent a promising strategy for CRC immunotherapy.

摘要

吲哚胺 2,3-双加氧酶 1(IDO1)是癌症免疫治疗的一个有吸引力的靶点。然而,IDO1 抑制剂在临床试验中的治疗效果并不理想,主要是因为芳基烃受体(AhR)的激活。在这里,我们在结直肠癌(CRC)中展示了一种由蛋白酶体相关去泛素化酶 USP14 调节的 IDO1 的转录后调控机制。USP14 的过表达通过稳定 IDO1 蛋白促进色氨酸代谢和 T 细胞功能障碍。USP14 的敲低或药理学靶向降低 IDO1 的表达,逆转对细胞毒性 T 细胞的抑制作用,并增加对 PD-1 的反应性,在 MC38 同基因小鼠模型中。重要的是,USP14 的抑制对 IDO1 抑制剂诱导的 AhR 激活没有影响。这些发现强调了 USP14 在 IDO1 的翻译后调节和抗肿瘤免疫抑制中的重要作用,表明抑制 USP14 可能是 CRC 免疫治疗的一种有前途的策略。

https://cdn.ncbi.nlm.nih.gov/pmc/blobs/09d3/9513055/73d04e1352e9/41467_2022_33285_Fig1_HTML.jpg

文献AI研究员

20分钟写一篇综述,助力文献阅读效率提升50倍。

立即体验

用中文搜PubMed

大模型驱动的PubMed中文搜索引擎

马上搜索

文档翻译

学术文献翻译模型,支持多种主流文档格式。

立即体验