Suppr超能文献

合成具有肿瘤靶向白蛋白-叶酸功能化的双重刺激响应型金属有机框架包覆氧化铱纳米复合材料,用于协同光动力/光热癌症治疗。

Synthesis of dual-stimuli responsive metal organic framework-coated iridium oxide nanocomposite functionalized with tumor targeting albumin-folate for synergistic photodynamic/photothermal cancer therapy.

机构信息

Trauma Medical Center, Department of Orthopedics Surgery, West China Hospital, Sichuan University, Chengdu, China.

Orthopedics Research Institute, Department of Orthopedics, West China Hospital, Sichuan University, Chengdu, China.

出版信息

Drug Deliv. 2022 Dec;29(1):3142-3154. doi: 10.1080/10717544.2022.2127973.

Abstract

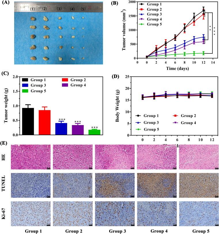
The synergistic effects of photothermal therapy (PTT) and photodynamic therapy (PDT) has attracted considerable attention in the field of cancer therapy because of its excellent anti-tumor effect. This work provides a novel pH/NIR responsive therapeutic nanoplatform, IrO@ZIF-8/BSA-FA (Ce6), producing a synergistic effect of PTT-PDT in the treatment of osteosarcoma. Iridium dioxide nanoparticles (IrO NPs) with exceptional catalase-like activity and PTT effects were synthesized by a hydrolysis method and decorated with zeolitic imidazolate framework-8 (ZIF-8) shell layer to promote the physical absorption of Chlorin e6 (Ce6), and further functionalized with bovine serum albumin-folate acid (BSA-FA) for targeting tumor cells. The IrO@ZIF-8/BSA-FA nanocomposite indicated an outstanding photothermal heating conversion efficiency of 62.1% upon laser irradiation. In addition, the Ce6 loading endows nanoplatform with the capability to induce cell apoptosis under 660 nm near-infrared (NIR) laser irradiation through a reactive oxygen species (ROS)-mediated mechanism. It was further testified that IrO@ZIF-8/BSA-FA can function as a catalase and convert the endogenous hydrogen peroxide (HO) into oxygen (O) to improve the local oxygen pressure under the acidic tumor microenvironment (TME), which could subsequently amplified PDT-mediated ROS cell-killing performance via relieving hypoxia microenvironment of tumor. Both in vitro and in vivo experimental results indicated that the nanomaterials were good biocompatibility, and could remarkably achieve tumor-specific and enhanced combination therapy outcomes as compared with the corresponding PTT or PDT monotherapy. Taken together, this work holds great potential to design an intelligent multifunctional therapeutic nanoplatform for cancer therapy.

摘要

光热疗法(PTT)和光动力疗法(PDT)的协同效应因其优异的抗肿瘤效果而在癌症治疗领域引起了广泛关注。本工作提供了一种新型的 pH/NIR 响应治疗性纳米平台,IrO@ZIF-8/BSA-FA(Ce6),在骨肉瘤治疗中产生 PTT-PDT 的协同效应。通过水解法合成具有卓越过氧化氢酶样活性和 PTT 效应的二氧化铱纳米粒子(IrO NPs),并通过沸石咪唑骨架-8(ZIF-8)壳层进行修饰,以促进 Chlorin e6(Ce6)的物理吸收,并进一步功能化为牛血清白蛋白叶酸(BSA-FA)以靶向肿瘤细胞。IrO@ZIF-8/BSA-FA 纳米复合材料在激光照射下表现出出色的光热加热转换效率,为 62.1%。此外,Ce6 的负载使纳米平台能够在 660nm 近红外(NIR)激光照射下通过活性氧(ROS)介导的机制诱导细胞凋亡。进一步证明,IrO@ZIF-8/BSA-FA 可以作为过氧化氢酶,将内源性过氧化氢(HO)转化为氧气(O),以提高酸性肿瘤微环境(TME)下的局部氧压,从而通过缓解肿瘤缺氧微环境来放大 PDT 介导的 ROS 细胞杀伤性能。体内外实验结果表明,该纳米材料具有良好的生物相容性,与相应的 PTT 或 PDT 单一疗法相比,能够显著实现肿瘤特异性和增强的联合治疗效果。综上所述,这项工作为设计用于癌症治疗的智能多功能治疗性纳米平台提供了巨大的潜力。

https://cdn.ncbi.nlm.nih.gov/pmc/blobs/89f0/9542428/7fed732b5cce/IDRD_A_2127973_F0001_C.jpg

文献AI研究员

20分钟写一篇综述,助力文献阅读效率提升50倍。

立即体验

用中文搜PubMed

大模型驱动的PubMed中文搜索引擎

马上搜索

文档翻译

学术文献翻译模型,支持多种主流文档格式。

立即体验