Suppr超能文献

与严重球孢子菌病相关的免疫遗传学。

Immunogenetics associated with severe coccidioidomycosis.

机构信息

Laboratory of Clinical Immunology and Microbiology, National Institute of Allergy and Infectious Diseases (NIAID), NIH, Bethesda, Maryland, USA.

Department of Cell Biology and Molecular Genetics, University of Maryland, College Park, Maryland, USA.

出版信息

JCI Insight. 2022 Nov 22;7(22):e159491. doi: 10.1172/jci.insight.159491.

Abstract

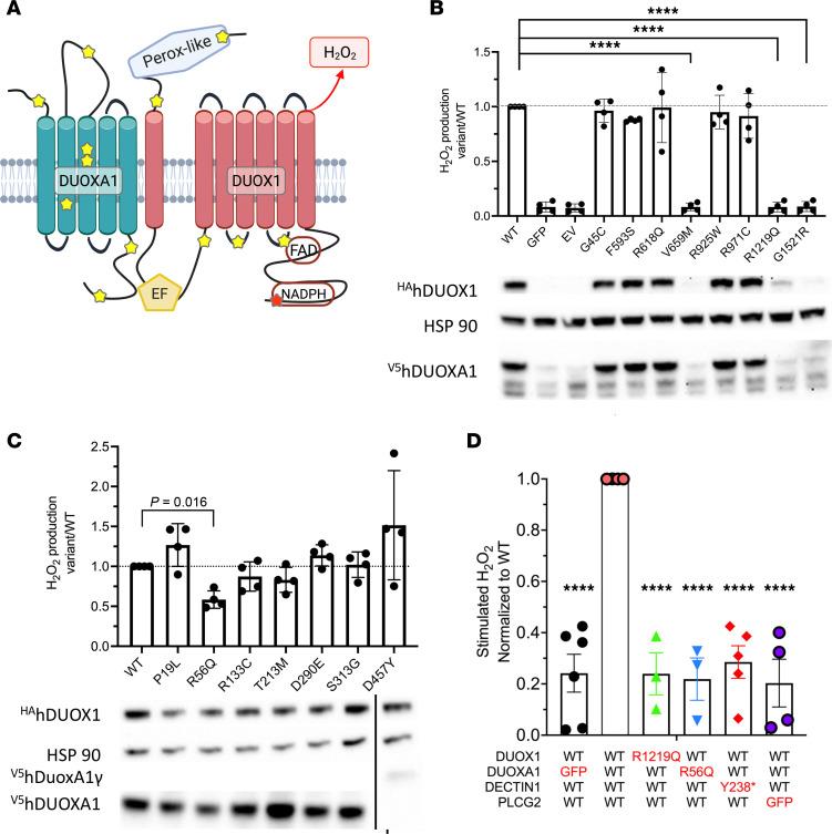
Disseminated coccidioidomycosis (DCM) is caused by Coccidioides, pathogenic fungi endemic to the southwestern United States and Mexico. Illness occurs in approximately 30% of those infected, less than 1% of whom develop disseminated disease. To address why some individuals allow dissemination, we enrolled patients with DCM and performed whole-exome sequencing. In an exploratory set of 67 patients with DCM, 2 had haploinsufficient STAT3 mutations, and defects in β-glucan sensing and response were seen in 34 of 67 cases. Damaging CLEC7A and PLCG2 variants were associated with impaired production of β-glucan-stimulated TNF-α from PBMCs compared with healthy controls. Using ancestry-matched controls, damaging CLEC7A and PLCG2 variants were overrepresented in DCM, including CLEC7A Y238* and PLCG2 R268W. A validation cohort of 111 patients with DCM confirmed the PLCG2 R268W, CLEC7A I223S, and CLEC7A Y238* variants. Stimulation with a DECTIN-1 agonist induced DUOX1/DUOXA1-derived hydrogen peroxide [H2O2] in transfected cells. Heterozygous DUOX1 or DUOXA1 variants that impaired H2O2 production were overrepresented in discovery and validation cohorts. Patients with DCM have impaired β-glucan sensing or response affecting TNF-α and H2O2 production. Impaired Coccidioides recognition and decreased cellular response are associated with disseminated coccidioidomycosis.

摘要

播散性球孢子菌病(DCM)是由美国西南部和墨西哥特有的致病真菌球孢子菌引起的。大约 30%的感染者会患病,不到 1%的感染者会发展为播散性疾病。为了解释为什么有些人会允许疾病传播,我们招募了患有 DCM 的患者并进行了全外显子组测序。在一组 67 例 DCM 患者的探索性研究中,有 2 例患者存在 STAT3 基因单倍不足突变,并且在 67 例患者中有 34 例存在β-葡聚糖感知和反应缺陷。与健康对照组相比,CLEC7A 和 PLCG2 变体的破坏性变体与 PBMC 中β-葡聚糖刺激的 TNF-α产生减少有关。使用与祖先匹配的对照,破坏性 CLEC7A 和 PLCG2 变体在 DCM 中过度表达,包括 CLEC7A Y238和 PLCG2 R268W。在一个包含 111 例 DCM 患者的验证队列中,验证了 PLCG2 R268W、CLEC7A I223S 和 CLEC7A Y238变体。用 DECTIN-1 激动剂刺激可诱导转染细胞中 DUOX1/DUOXA1 衍生的过氧化氢[H2O2]。在发现和验证队列中,破坏 H2O2 产生的杂合性 DUOX1 或 DUOXA1 变体过度表达。DCM 患者的β-葡聚糖感知受损或反应受损,影响 TNF-α和 H2O2 的产生。球孢子菌识别受损和细胞反应降低与播散性球孢子菌病有关。

https://cdn.ncbi.nlm.nih.gov/pmc/blobs/3409/9746810/6bdafabe7785/jciinsight-7-159491-g267.jpg

文献AI研究员

20分钟写一篇综述,助力文献阅读效率提升50倍。

立即体验

用中文搜PubMed

大模型驱动的PubMed中文搜索引擎

马上搜索

文档翻译

学术文献翻译模型,支持多种主流文档格式。

立即体验