Suppr超能文献

在高血糖条件下,REDD1 中二硫键氧化还原开关的激活促进氧化应激。

Activation of Disulfide Redox Switch in REDD1 Promotes Oxidative Stress Under Hyperglycemic Conditions.

机构信息

Department of Cellular and Molecular Physiology, Penn State College of Medicine, Hershey, PA.

Department of Pharmacology, Penn State College of Medicine, Hershey, PA.

出版信息

Diabetes. 2022 Dec 1;71(12):2764-2776. doi: 10.2337/db22-0355.

Abstract

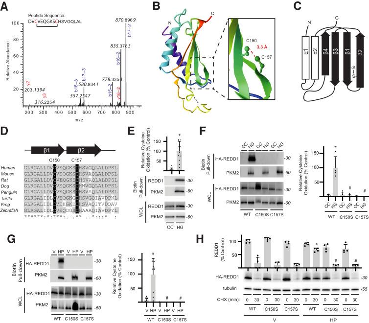
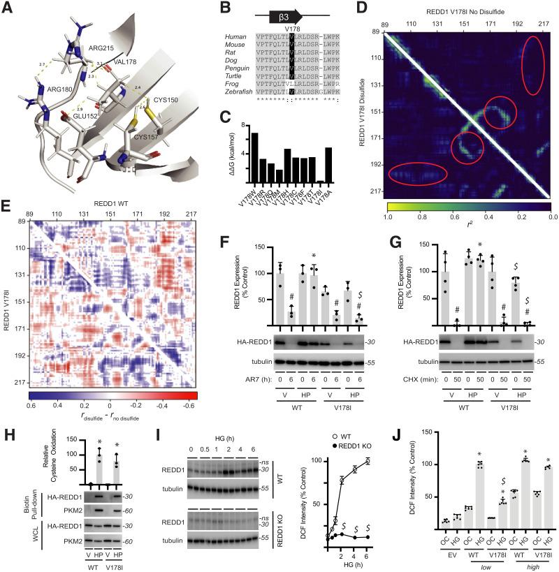
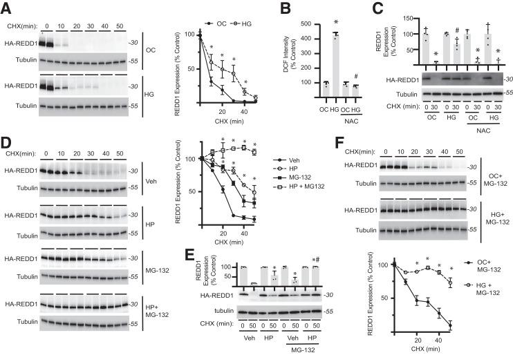
The stress response protein regulated in development and DNA damage response 1 (REDD1) has been implicated in visual deficits in patients with diabetes. The aim here was to investigate the mechanism responsible for the increase in retinal REDD1 protein content that is observed with diabetes. We found that REDD1 protein expression was increased in the retina of streptozotocin-induced diabetic mice in the absence of a change in REDD1 mRNA abundance or ribosome association. Oral antioxidant supplementation reduced retinal oxidative stress and suppressed REDD1 protein expression in the retina of diabetic mice. In human retinal Müller cell cultures, hyperglycemic conditions increased oxidative stress, enhanced REDD1 expression, and inhibited REDD1 degradation independently of the proteasome. Hyperglycemic conditions promoted a redox-sensitive cross-strand disulfide bond in REDD1 at C150/C157 that was required for reduced REDD1 degradation. Discrete molecular dynamics simulations of REDD1 structure revealed allosteric regulation of a degron upon formation of the disulfide bond that disrupted lysosomal proteolysis of REDD1. REDD1 acetylation at K129 was required for REDD1 recognition by the cytosolic chaperone HSC70 and degradation by chaperone-mediated autophagy. Disruption of REDD1 allostery upon C150/C157 disulfide bond formation prevented the suppressive effect of hyperglycemic conditions on REDD1 degradation and reduced oxidative stress in cells exposed to hyperglycemic conditions. The results reveal redox regulation of REDD1 and demonstrate the role of a REDD1 disulfide switch in development of oxidative stress.

摘要

发育和 DNA 损伤反应调节的应激反应蛋白 1(REDD1)已被牵连到糖尿病患者的视觉缺陷中。本研究旨在探讨与糖尿病相关的视网膜 REDD1 蛋白含量增加的机制。我们发现,链脲佐菌素诱导的糖尿病小鼠的视网膜中 REDD1 蛋白表达增加,而 REDD1 mRNA 丰度或核糖体结合没有变化。口服抗氧化补充剂可减少糖尿病小鼠视网膜的氧化应激,并抑制 REDD1 蛋白表达。在人视网膜 Müller 细胞培养物中,高血糖状态增加了氧化应激,增强了 REDD1 的表达,并独立于蛋白酶体抑制了 REDD1 的降解。高血糖状态促进了 REDD1 在 C150/C157 处的氧化还原敏感的交叉链二硫键形成,这对于 REDD1 的降解减少是必需的。REDD1 结构的离散分子动力学模拟显示,二硫键形成时变构调节了降解基序,破坏了 REDD1 的溶酶体蛋白水解。REDD1 在 K129 处的乙酰化对于 REDD1 被胞质伴侣 HSC70 识别和伴侣介导的自噬降解是必需的。C150/C157 二硫键形成时 REDD1 变构的破坏阻止了高血糖条件对 REDD1 降解的抑制作用,并降低了暴露于高血糖条件下的细胞中的氧化应激。结果揭示了 REDD1 的氧化还原调节,并证明了 REDD1 二硫键开关在氧化应激发展中的作用。

https://cdn.ncbi.nlm.nih.gov/pmc/blobs/894f/9750946/7b2c510aac44/db220355f1.jpg

文献AI研究员

20分钟写一篇综述,助力文献阅读效率提升50倍。

立即体验

用中文搜PubMed

大模型驱动的PubMed中文搜索引擎

马上搜索

文档翻译

学术文献翻译模型,支持多种主流文档格式。

立即体验