Suppr超能文献

FOXA1 调控前列腺癌中的可变剪接。

FOXA1 regulates alternative splicing in prostate cancer.

机构信息

Italian Institute for Genomic Medicine, c/o IRCCS, Str. Prov. le 142, km 3.95, 10060 Candiolo (TO), Italy; Candiolo Cancer Institute, FPO-IRCCS, Str. Prov. le 142, km 3.95, 10060 Candiolo (TO), Italy.

Centre for Cancer Cell and Molecular Biology, Barts Cancer Institute, Cancer Research UK Barts Centre, Queen Mary University of London, Charterhouse Square, London EC1M 6BQ, UK.

出版信息

Cell Rep. 2022 Sep 27;40(13):111404. doi: 10.1016/j.celrep.2022.111404.

Abstract

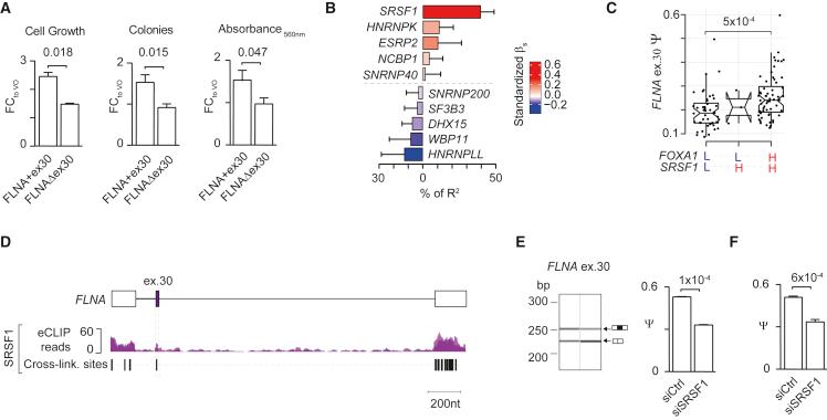
Dysregulation of alternative splicing in prostate cancer is linked to transcriptional programs activated by AR, ERG, FOXA1, and MYC. Here, we show that FOXA1 functions as the primary orchestrator of alternative splicing dysregulation across 500 primary and metastatic prostate cancer transcriptomes. We demonstrate that FOXA1 binds to the regulatory regions of splicing-related genes, including HNRNPK and SRSF1. By controlling trans-acting factor expression, FOXA1 exploits an "exon definition" mechanism calibrating alternative splicing toward dominant isoform production. This regulation especially impacts splicing factors themselves and leads to a reduction of nonsense-mediated decay (NMD)-targeted isoforms. Inclusion of the NMD-determinant FLNA exon 30 by FOXA1-controlled oncogene SRSF1 promotes cell growth in vitro and predicts disease recurrence. Overall, we report a role for FOXA1 in rewiring the alternative splicing landscape in prostate cancer through a cascade of events from chromatin access, to splicing factor regulation, and, finally, to alternative splicing of exons influencing patient survival.

摘要

前列腺癌中可变剪接的失调与 AR、ERG、FOXA1 和 MYC 激活的转录程序有关。在这里,我们表明 FOXA1 作为 500 个原发性和转移性前列腺癌转录组中可变剪接失调的主要协调者发挥作用。我们证明 FOXA1 结合到剪接相关基因的调控区域,包括 HNRNPK 和 SRSF1。通过控制反式作用因子的表达,FOXA1 利用“外显子定义”机制,将可变剪接调整为主要同工型的产生。这种调节特别影响剪接因子本身,并导致无义介导的衰变(NMD)靶向同工型减少。FOXA1 控制的致癌基因 SRSF1 包含 NMD 决定簇 FLNA 外显子 30,促进体外细胞生长,并预测疾病复发。总的来说,我们报告了 FOXA1 通过一系列事件在前列腺癌中重排可变剪接景观的作用,从染色质可及性到剪接因子调节,最后是影响患者生存的外显子的可变剪接。

https://cdn.ncbi.nlm.nih.gov/pmc/blobs/a3f9/9532847/4e32c2f2b271/fx1.jpg

文献AI研究员

20分钟写一篇综述,助力文献阅读效率提升50倍。

立即体验

用中文搜PubMed

大模型驱动的PubMed中文搜索引擎

马上搜索

文档翻译

学术文献翻译模型,支持多种主流文档格式。

立即体验