Suppr超能文献

FTO 通过抑制 IL-17RA 的 m6A mRNA 甲基化来促进肝脏炎症。

FTO promotes liver inflammation by suppressing m6A mRNA methylation of IL-17RA.

作者信息

Gan Xiaojie, Dai Zhihui, Ge Chunmei, Yin Haozan, Wang Yuefan, Tan Jian, Sun Shuhan, Zhou Weiping, Yuan Shengxian, Yang Fu

机构信息

The department of Medical Genetics, Naval Medical University, Shanghai, China.

The Third Department of Hepatic Surgery, Eastern Hepatobiliary Surgery Hospital, Naval Medical University, Shanghai, China.

出版信息

Front Oncol. 2022 Sep 12;12:989353. doi: 10.3389/fonc.2022.989353. eCollection 2022.

Abstract

BACKGROUND

Previous studies have demonstrated that inflammation-related interleukin-17 (IL-17) signaling plays a pivotal role in the pathogenesis of non-alcoholic steatohepatitis (NASH)- and alcoholic liver disease (ALD)-induced hepatocellular carcinoma (HCC). However, rare efforts have been intended at implementing the analysis of N6-methyladenosine (m6A) mRNA methylation to elucidate the underpinning function of the IL-17 receptor A (IL-17RA) during the inflammation-carcinogenesis transformation of HCC.

METHODS

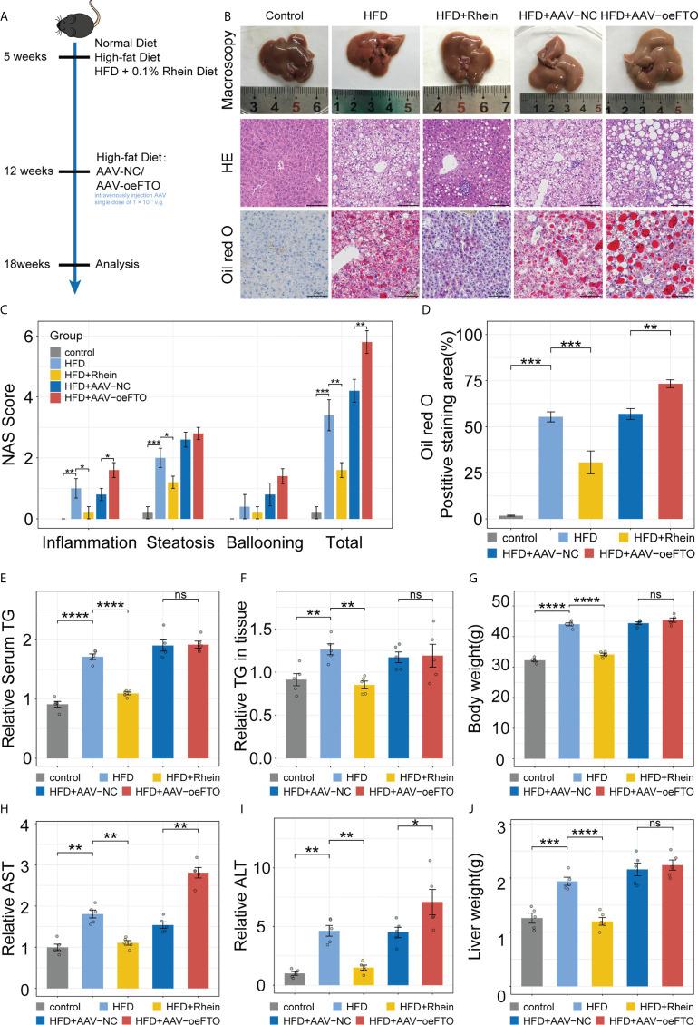
We performed methylated RNA immunoprecipitation sequencing (MeRIP-seq) using normal, HCC tumor and paired tumor adjacent tissues from patients to investigate the dynamic changes of m6A mRNA methylation in the process of HCC. Additionally, murine non-alcoholic fatty liver disease (NAFLD) model and murine chronic liver injury model were utilized to investigate the role of IL-17RA regulated by m6A mRNA modulator fat mass and obesity-associated (FTO) in chronic hepatic inflammation.

RESULTS

MeRIP-seq revealed the reduction of m6A mRNA methylation of IL-17RA in tumor adjacent tissues with chronic inflammation, suggesting the potential role of IL-17RA in the inflammation-carcinogenesis transformation of HCC. Besides, we demonstrated that FTO, rather than methyltransferase-like 3 (METTL3), methyltransferase-like 14 (METTL14), and alkB homolog 5 (ALKBH5) functions as a main modulator for the decrease of m6A mRNA methylation of IL-17RA knockdown and overexpression of FTO and .

CONCLUSIONS

Overall, we elaborated the underlying mechanisms of the increase of IL-17RA resulting in chronic inflammation the demethylation of FTO in tumor adjacent tissues and demonstrated that targeting the specific m6A modulator FTO may provide an effective treatment for hepatitis patients to prevent the development of HCC.

摘要

背景

既往研究表明,炎症相关的白细胞介素-17(IL-17)信号通路在非酒精性脂肪性肝炎(NASH)和酒精性肝病(ALD)所致肝细胞癌(HCC)的发病机制中起关键作用。然而,在实施N6-甲基腺苷(m6A)mRNA甲基化分析以阐明IL-17受体A(IL-17RA)在HCC炎症-致癌转化过程中的潜在作用方面,所做的努力很少。

方法

我们使用来自患者的正常组织、HCC肿瘤组织及配对的肿瘤旁组织进行甲基化RNA免疫沉淀测序(MeRIP-seq),以研究HCC过程中m6A mRNA甲基化的动态变化。此外,利用小鼠非酒精性脂肪性肝病(NAFLD)模型和小鼠慢性肝损伤模型,研究由m6A mRNA调节剂脂肪量和肥胖相关蛋白(FTO)调控的IL-17RA在慢性肝脏炎症中的作用。

结果

MeRIP-seq显示,慢性炎症的肿瘤旁组织中IL-17RA的m6A mRNA甲基化降低,提示IL-17RA在HCC炎症-致癌转化中具有潜在作用。此外,我们证明FTO而非甲基转移酶样3(METTL3)、甲基转移酶样14(METTL14)和alkB同源物5(ALKBH5)是导致IL-17RA的m6A mRNA甲基化降低的主要调节因子,并且通过FTO的敲低和过表达进行了验证。

结论

总体而言,我们阐述了肿瘤旁组织中FTO去甲基化导致IL-17RA增加进而引发慢性炎症的潜在机制,并证明靶向特定的m6A调节剂FTO可能为肝炎患者预防HCC发生提供有效治疗方法。

https://cdn.ncbi.nlm.nih.gov/pmc/blobs/3011/9511030/228a74c5fc97/fonc-12-989353-g001.jpg

文献AI研究员

20分钟写一篇综述,助力文献阅读效率提升50倍。

立即体验

用中文搜PubMed

大模型驱动的PubMed中文搜索引擎

马上搜索

文档翻译

学术文献翻译模型,支持多种主流文档格式。

立即体验