Suppr超能文献

耐头孢菌素金黄色葡萄球菌株表现出万古霉素中介耐药表型。

Cervimycin-Resistant Staphylococcus aureus Strains Display Vancomycin-Intermediate Resistant Phenotypes.

机构信息

University Hospital Bonngrid.15090.3d, Institute of Medical Microbiology, Immunology and Parasitology, Bonn, Germany.

University of Tübingengrid.10392.39, Interfaculty Institute of Microbiology and Infection Medicine, Deptartment of Microbial Bioactive Compounds, Tübingen, Germany.

出版信息

Microbiol Spectr. 2022 Oct 26;10(5):e0256722. doi: 10.1128/spectrum.02567-22. Epub 2022 Sep 29.

Abstract

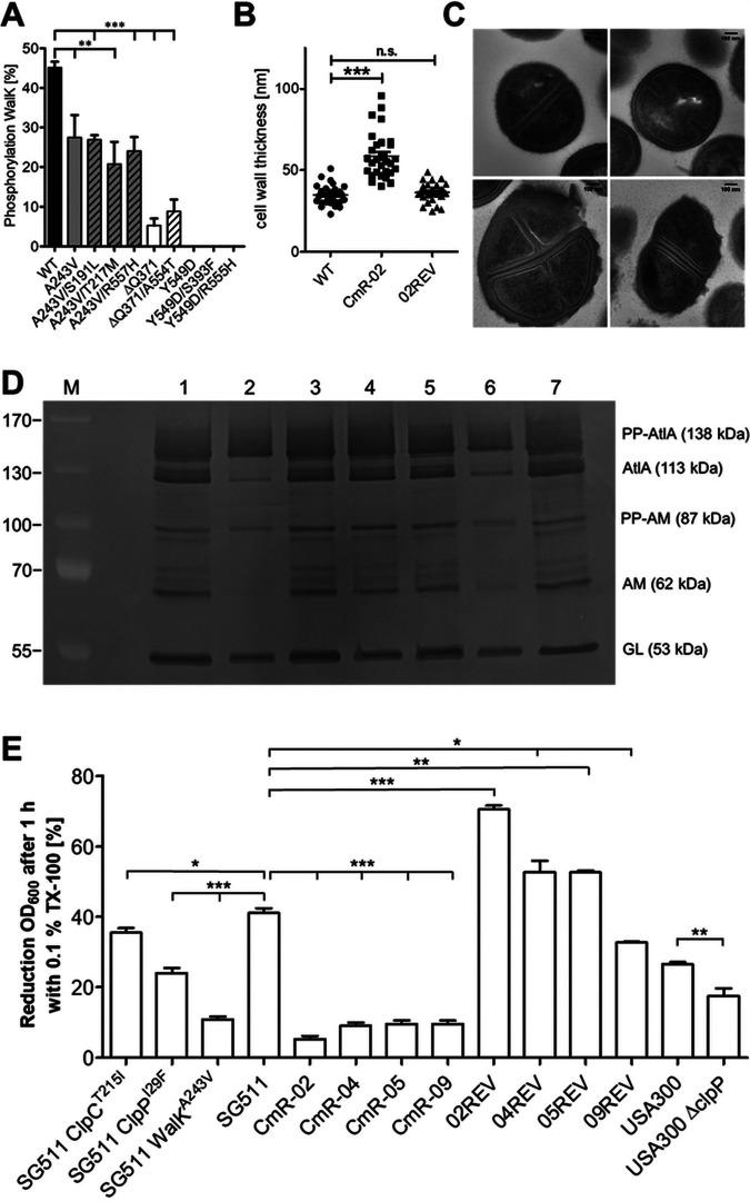
Resistance to antibiotics is an increasing problem and necessitates novel antibacterial therapies. The polyketide antibiotics cervimycin A to D are natural products of Streptomyces tendae HKI 0179 with promising activity against multidrug-resistant staphylococci and vancomycin-resistant enterococci. To initiate mode of action studies, we selected cervimycin C- and D-resistant (CmR) Staphylococcus aureus strains. Genome sequencing of CmR mutants revealed amino acid exchanges in the essential histidine kinase WalK, the Clp protease proteolytic subunit ClpP or the Clp ATPase ClpC, and the heat shock protein DnaK. Interestingly, all characterized CmR mutants harbored a combination of mutations in and or . and analyses showed that the mutations in the Clp proteins abolished ClpP or ClpC activity, and the deletion of rendered S. aureus but not all Bacillus subtilis strains cervimycin-resistant. The essential gene was the second mutational hotspot in the CmR S. aureus strains, which decreased WalK activity and generated a vancomycin-intermediate resistant phenotype, with a thickened cell wall, a lower growth rate, and reduced cell lysis. Transcriptomic and proteomic analyses revealed massive alterations in the CmR strains compared to the parent strain S. aureus SG511, with major shifts in the heat shock regulon, the metal ion homeostasis, and the carbohydrate metabolism. Taken together, mutations in the heat shock genes , , and , and the kinase gene in CmR mutants induced a vancomycin-intermediate resistant phenotype in S. aureus, suggesting cell wall metabolism or the Clp protease system as primary target of cervimycin. Staphylococcus aureus is a frequent cause of infections in both the community and hospital setting. Resistance development of S. aureus to various antibiotics is a severe problem for the treatment of this pathogen worldwide. New powerful antimicrobial agents against Gram-positives are needed, since antibiotics like vancomycin fail to cure vancomycin-intermediate resistant S. aureus (VISA) and vancomycin-resistant enterococci (VRE) infections. One candidate substance with promising activity against these organisms is cervimycin, which is an antibiotic complex with a yet unknown mode of action. In our study, we provide first insights into the mode of action of cervimycins. By characterizing cervimycin-resistant S. aureus strains, we revealed the Clp system and the essential kinase WalK as mutational hotspots for cervimycin resistance in S. aureus. It further emerged that cervimycin-resistant S. aureus strains show a VISA phenotype, indicating a role of cervimycin in perturbing the bacterial cell envelope.

摘要

抗生素耐药性是一个日益严重的问题,因此需要新型的抗菌疗法。多烯类抗生素 Cervimycin A 至 D 是链霉菌属 tendae HKI 0179 的天然产物,对耐多药葡萄球菌和万古霉素耐药肠球菌具有良好的活性。为了启动作用模式研究,我们选择了 Cervimycin C 和 D 抗性(CmR)金黄色葡萄球菌株。CmR 突变体的基因组测序显示,必需组氨酸激酶 WalK、Clp 蛋白酶的蛋白酶亚基 ClpP 或 Clp ATP 酶 ClpC 以及热休克蛋白 DnaK 中的氨基酸交换。有趣的是,所有表征的 CmR 突变体都携带有 或 中的突变组合。 和 分析表明,Clp 蛋白中的突变使 ClpP 或 ClpC 失活,而 的缺失使金黄色葡萄球菌但不是所有枯草芽孢杆菌菌株对 Cervimycin 产生抗性。必需基因 是 CmR 金黄色葡萄球菌菌株中的第二个突变热点,它使 WalK 活性降低 ,并产生万古霉素中介耐药表型,表现为细胞壁增厚、生长速度降低和细胞裂解减少。转录组学和蛋白质组学分析显示,与亲本菌株金黄色葡萄球菌 SG511 相比,CmR 菌株发生了大量变化,主要是热休克调节子、金属离子稳态和碳水化合物代谢的变化。总之,CmR 突变体中热休克基因 、 、 和 激酶基因的突变以及金黄色葡萄球菌中万古霉素中间耐药表型的诱导,表明细胞壁代谢或 Clp 蛋白酶系统是 Cervimycin 的主要靶标。金黄色葡萄球菌是社区和医院环境中感染的常见原因。金黄色葡萄球菌对各种抗生素的耐药性发展是全球治疗这种病原体的严重问题。需要新型的针对革兰氏阳性菌的强力抗菌剂,因为万古霉素等抗生素不能治愈万古霉素中介耐药金黄色葡萄球菌(VISA)和万古霉素耐药肠球菌(VRE)感染。一种具有针对这些生物体的有希望的活性的候选物质是 Cervimycin,它是一种具有未知作用模式的抗生素复合物。在我们的研究中,我们首次提供了 Cervimycin 作用模式的见解。通过表征 Cervimycin 抗性金黄色葡萄球菌株,我们揭示了 Clp 系统和必需激酶 WalK 是金黄色葡萄球菌 Cervimycin 抗性的突变热点。此外,还发现 Cervimycin 抗性金黄色葡萄球菌株表现出 VISA 表型,表明 Cervimycin 在扰乱细菌细胞壁方面发挥作用。

https://cdn.ncbi.nlm.nih.gov/pmc/blobs/35dc/9603734/90a32836db1f/spectrum.02567-22-f001.jpg

文献AI研究员

20分钟写一篇综述,助力文献阅读效率提升50倍。

立即体验

用中文搜PubMed

大模型驱动的PubMed中文搜索引擎

马上搜索

文档翻译

学术文献翻译模型,支持多种主流文档格式。

立即体验