Suppr超能文献

巨噬细胞极化和功能的自然变化影响肺细胞衰老和纤维化易感性。

Natural variation in macrophage polarization and function impact pneumocyte senescence and susceptibility to fibrosis.

机构信息

Radiation Oncology Branch, Center for Cancer Research, National Cancer Institute, National Institutes of Health, Bethesda, MD 20892, USA.

出版信息

Aging (Albany NY). 2022 Sep 28;14(19):7692-7717. doi: 10.18632/aging.204309.

Abstract

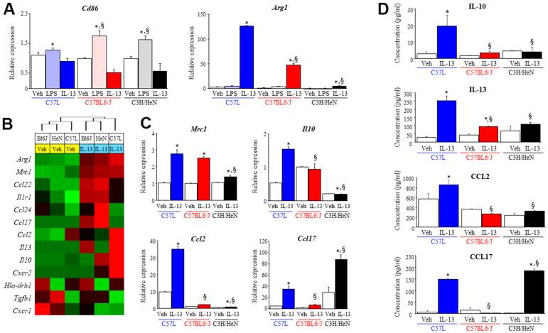
Radiation-induced pulmonary fibrosis (RIPF), a late adverse event of radiation therapy, is characterized by infiltration of inflammatory cells, progressive loss of alveolar structure, secondary to the loss of pneumocytes and accumulation of collagenous extracellular matrix, and senescence of alveolar stem cells. Differential susceptibility to lung injury from radiation and other toxic insults across mouse strains is well described but poorly understood. The accumulation of alternatively activated macrophages (M2) has previously been implicated in the progression of lung fibrosis. Using fibrosis prone strain (C57L), a fibrosis-resistant strain (C3H/HeN), and a strain with intermediate susceptibility (C57BL6/J), we demonstrate that the accumulation of M2 macrophages correlates with the manifestation of fibrosis. A comparison of primary macrophages derived from each strain identified phenotypic and functional differences, including differential expression of NADPH Oxidase 2 and production of superoxide in response to M2 polarization and activation. Further, the sensitivity of primary AECII to senescence after coculture with M2 macrophages was strain dependent and correlated to observations of sensitivity to fibrosis and senescence . Taken together, these data support that the relative susceptibility of different strains to RIPF is closely related to distinct senescence responses induced through pulmonary M2 macrophages after thoracic irradiation.

摘要

放射性肺纤维化(RIPF)是放射治疗的一种晚期不良反应,其特征为炎症细胞浸润、肺泡结构进行性丧失,这是由于肺细胞和胶原细胞外基质的丧失以及肺泡干细胞衰老所致。不同的小鼠品系对放射性和其他毒性损伤的肺损伤易感性差异很大,但尚未得到很好的理解。先前已有研究表明,激活的巨噬细胞(M2)的积累与肺纤维化的进展有关。本研究使用易发生纤维化的品系(C57L)、不易发生纤维化的品系(C3H/HeN)和易感性中等的品系(C57BL6/J),证明 M2 巨噬细胞的积累与纤维化的表现相关。对每个品系来源的原代巨噬细胞进行比较,发现了表型和功能上的差异,包括 NADPH 氧化酶 2 的表达差异以及在 M2 极化和激活时超氧化物的产生。此外,与观察到的对纤维化和衰老的敏感性一致,用 M2 巨噬细胞共培养后,原代 AECII 衰老的敏感性具有品系依赖性。总之,这些数据表明,不同品系对 RIPF 的相对易感性与胸部照射后肺 M2 巨噬细胞诱导的不同衰老反应密切相关。

https://cdn.ncbi.nlm.nih.gov/pmc/blobs/2e23/9596223/c1648f95f565/aging-14-204309-g001.jpg

文献AI研究员

20分钟写一篇综述,助力文献阅读效率提升50倍。

立即体验

用中文搜PubMed

大模型驱动的PubMed中文搜索引擎

马上搜索

文档翻译

学术文献翻译模型,支持多种主流文档格式。

立即体验