Suppr超能文献

用于MRI引导下协同治疗乳腺癌的“一体化”纳米尖刺诊疗纳米平台的合作协调介导多组分自组装

Cooperative coordination-mediated multi-component self-assembly of "all-in-one" nanospike theranostic nano-platform for MRI-guided synergistic therapy against breast cancer.

作者信息

Chen Xiaojie, Fan Xudong, Zhang Yue, Wei Yinghui, Zheng Hangsheng, Bao Dandan, Xu Hengwu, Piao Ji-Gang, Li Fanzhu, Zheng Hongyue

机构信息

School of Pharmaceutical Sciences, Zhejiang Chinese Medical University, Hangzhou 310053, China.

Key Laboratory of Neuropharmacology and Translational Medicine of Zhejiang Province, School of Pharmaceutical Sciences, Zhejiang Chinese Medical University, Hangzhou 310053, China.

出版信息

Acta Pharm Sin B. 2022 Sep;12(9):3710-3725. doi: 10.1016/j.apsb.2022.02.027. Epub 2022 Feb 26.

Abstract

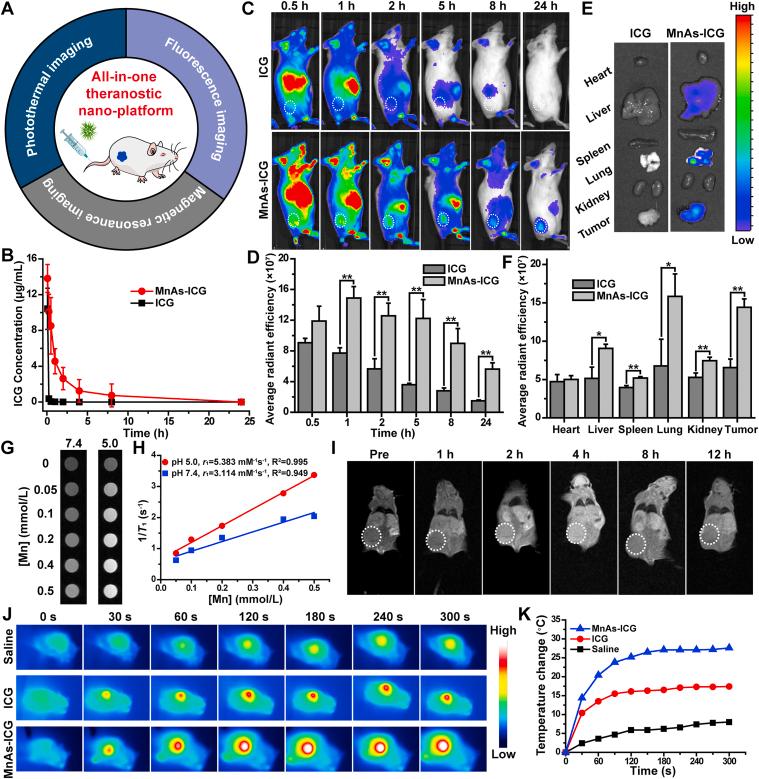
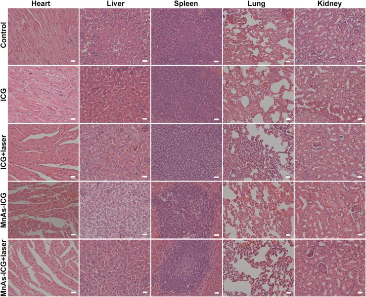
Carrier-free multi-component self-assembled nano-systems have attracted widespread attention owing to their easy preparation, high drug-loading efficiency, and excellent therapeutic efficacy. Herein, MnAs-ICG nanospike was generated by self-assembly of indocyanine green (ICG), manganese ions (Mn), and arsenate (AsO ) based on electrostatic and coordination interactions, effectively integrating the bimodal imaging ability of magnetic resonance imaging (MRI) and fluorescence (FL) imaging-guided synergistic therapy of photothermal/chemo/chemodynamic therapy within an "all-in-one" theranostic nano-platform. The as-prepared MnAs-ICG nanospike had a uniform size, well-defined nanospike morphology, and impressive loading capacities. The MnAs-ICG nanospike exhibited sensitive responsiveness to the acidic tumor microenvironment with morphological transformation and dimensional variability, enabling deep penetration into tumor tissue and on-demand release of functional therapeutic components. and results revealed that MnAs-ICG nanospike showed synergistic tumor-killing effect, prolonged blood circulation and increased tumor accumulation compared to their individual components, effectively resulting in synergistic therapy of photothermal/chemo/chemodynamic therapy with excellent anti-tumor effect. Taken together, this new strategy might hold great promise for rationally engineering multifunctional theranostic nano-platforms for breast cancer treatment.

摘要

无载体多组分自组装纳米系统因其易于制备、高载药效率和优异的治疗效果而受到广泛关注。在此,吲哚菁绿(ICG)、锰离子(Mn)和砷酸盐(AsO)基于静电和配位相互作用自组装生成MnAs-ICG纳米尖峰,在一个“一体化”的诊疗纳米平台内有效整合了磁共振成像(MRI)的双模态成像能力以及荧光(FL)成像引导的光热/化疗/化学动力学治疗的协同治疗。所制备的MnAs-ICG纳米尖峰尺寸均匀,纳米尖峰形态明确,且具有可观的负载能力。MnAs-ICG纳米尖峰对酸性肿瘤微环境表现出敏感的响应性,具有形态转变和尺寸变化,能够深入肿瘤组织并按需释放功能性治疗成分。 和 结果表明,与它们的单个组分相比,MnAs-ICG纳米尖峰显示出协同的肿瘤杀伤作用、延长的血液循环和增加的肿瘤蓄积,有效地实现了具有优异抗肿瘤效果的光热/化疗/化学动力学治疗的协同治疗。综上所述,这种新策略可能为合理构建用于乳腺癌治疗的多功能诊疗纳米平台带来巨大希望。

https://cdn.ncbi.nlm.nih.gov/pmc/blobs/d79e/9513557/28742471920d/ga1.jpg

文献AI研究员

20分钟写一篇综述,助力文献阅读效率提升50倍。

立即体验

用中文搜PubMed

大模型驱动的PubMed中文搜索引擎

马上搜索

文档翻译

学术文献翻译模型,支持多种主流文档格式。

立即体验