Suppr超能文献

长链非编码RNA通过与丝氨酸/精氨酸富集剪接因子1结合以抑制其积累来预防肺纤维化。

LncRNA protects against pulmonary fibrosis by binding to SRSF1 to suppress accumulation.

作者信息

Sun Jian, Jin Tongzhu, Niu Zhihui, Guo Jiayu, Guo Yingying, Yang Ruoxuan, Wang Qianqian, Gao Huiying, Zhang Yuhan, Li Tianyu, He Wenxin, Li Zhixin, Ma Wenchao, Su Wei, Li Liangliang, Fan Xingxing, Shan Hongli, Liang Haihai

机构信息

Department of Pharmacology (State-Province Key Laboratories of Biomedicine-Pharmaceutics of China, Key Laboratory of Cardiovascular Research, Ministry of Education), College of Pharmacy, Harbin Medical University, Harbin 150081, China.

Northern Translational Medicine Research and Cooperation Center, Heilongjiang Academy of Medical Sciences, Harbin Medical University, Harbin 150081, China.

出版信息

Acta Pharm Sin B. 2022 Sep;12(9):3602-3617. doi: 10.1016/j.apsb.2022.04.006. Epub 2022 Apr 16.

Abstract

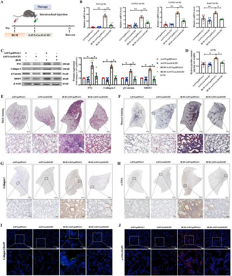
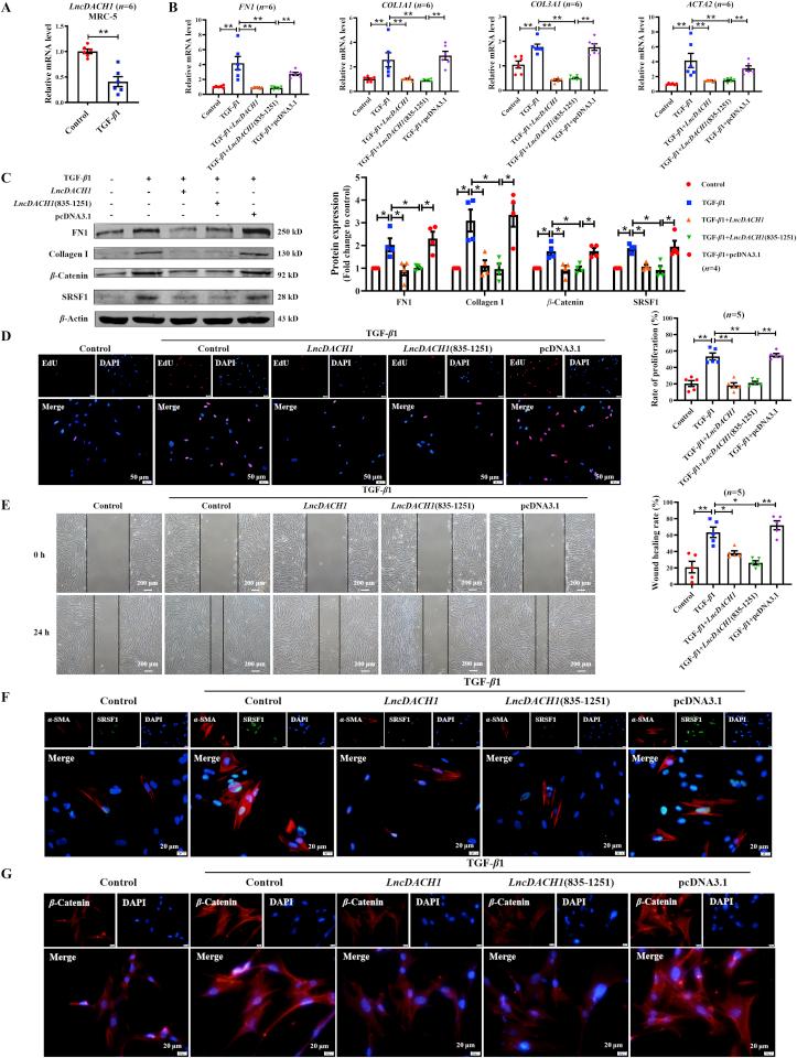
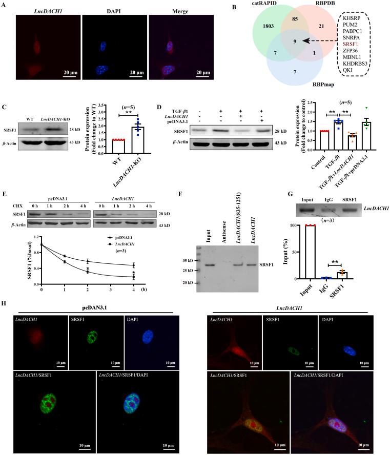
Idiopathic pulmonary fibrosis (IPF) is a progressive disease with unknown etiology and limited therapeutic options. Activation of fibroblasts is a prominent feature of pulmonary fibrosis. Here we report that lncRNA (dachshund homolog 1) is downregulated in the lungs of IPF patients and in an experimental mouse model of lung fibrosis. knockout mice develop spontaneous pulmonary fibrosis, whereas overexpression of attenuated TGF-1-induced aberrant activation, collagen deposition and differentiation of mouse lung fibroblasts. Similarly, forced expression of not only prevented bleomycin (BLM)-induced lung fibrosis, but also reversed established lung fibrosis in a BLM model. Mechanistically, binding to the serine/arginine-rich splicing factor 1 (SRSF1) protein decreases its activity and inhibits the accumulation of . Enhanced expression of SRSF1 blocked the anti-fibrotic effect of in lung fibroblasts. Furthermore, loss of promoted proliferation, differentiation, and extracellular matrix (ECM) deposition in mouse lung fibroblasts, whereas such effects were abolished by silencing of . In addition, a conserved fragment of alleviated hyperproliferation, ECM deposition and differentiation of MRC-5 cells driven by TGF-1. Collectively, inhibits lung fibrosis by interacting with SRSF1 to suppress accumulation, suggesting that might be a potential therapeutic target for pulmonary fibrosis.

摘要

特发性肺纤维化(IPF)是一种病因不明且治疗选择有限的进行性疾病。成纤维细胞的激活是肺纤维化的一个突出特征。在此,我们报告lncRNA(腊肠同源蛋白1)在IPF患者的肺组织以及肺纤维化实验小鼠模型中表达下调。敲除小鼠会自发发展为肺纤维化,而lncRNA的过表达可减弱转化生长因子β1(TGF-β1)诱导的小鼠肺成纤维细胞异常激活、胶原沉积及分化。同样,强制表达lncRNA不仅可预防博来霉素(BLM)诱导的肺纤维化,还能逆转BLM模型中已形成的肺纤维化。机制上,lncRNA与富含丝氨酸/精氨酸的剪接因子1(SRSF1)蛋白结合会降低其活性并抑制SRSF1的积累。SRSF1的表达增强会阻断lncRNA在肺成纤维细胞中的抗纤维化作用。此外,lncRNA缺失会促进小鼠肺成纤维细胞的增殖、分化及细胞外基质(ECM)沉积,而通过沉默lncRNA可消除这些作用。另外,lncRNA的一个保守片段可减轻TGF-β1驱动的MRC-5细胞的过度增殖、ECM沉积及分化。总之,lncRNA通过与SRSF1相互作用抑制SRSF1积累从而抑制肺纤维化,提示lncRNA可能是肺纤维化的一个潜在治疗靶点。

https://cdn.ncbi.nlm.nih.gov/pmc/blobs/7832/9513499/6441b9d812b8/ga1.jpg

文献AI研究员

20分钟写一篇综述,助力文献阅读效率提升50倍。

立即体验

用中文搜PubMed

大模型驱动的PubMed中文搜索引擎

马上搜索

文档翻译

学术文献翻译模型,支持多种主流文档格式。

立即体验