Suppr超能文献

高脂饮食通过星形胶质细胞介导的腹侧海马谷氨酸能传入纤维对伏隔核的过度激活诱导抑郁样表型。

High-fat diet induces depression-like phenotype via astrocyte-mediated hyperactivation of ventral hippocampal glutamatergic afferents to the nucleus accumbens.

机构信息

Institute of Basic Medical Sciences, College of Medicine, National Cheng Kung University, Tainan, 70101, Taiwan, ROC.

Department of Cell Biology and Anatomy, College of Medicine, National Cheng Kung University, Tainan, 70101, Taiwan, ROC.

出版信息

Mol Psychiatry. 2022 Nov;27(11):4372-4384. doi: 10.1038/s41380-022-01787-1. Epub 2022 Sep 30.

Abstract

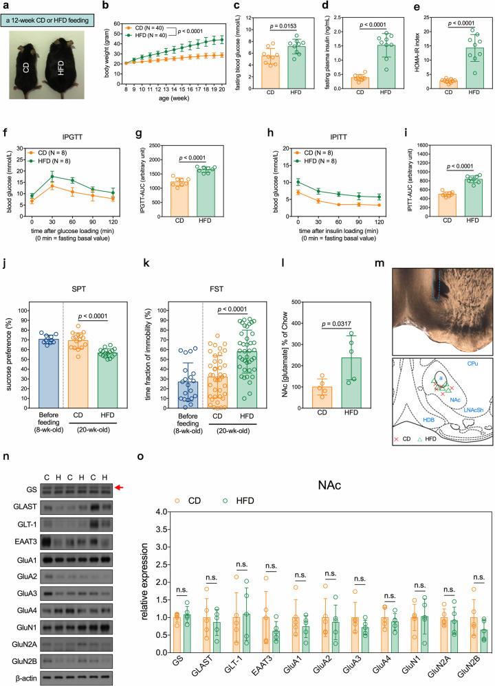
Comorbidity exists between metabolic disorders and depressive syndrome with unclear mechanisms. To characterize the causal relationship, we adopted a 12-week high-fat diet (HFD) to induce metabolic disorder and depressive phenotypes in mice. Initially, we identified an enhanced glutamatergic input in the nucleus accumbens of HFD mice. Retrograde tracing and chemogenetic inhibition showed that the hyperactive ventral hippocampal glutamatergic afferents to the nucleus accumbens determined the exhibition of depression-like behavior in HFD mice. Using lentiviral knockdown and overexpression approaches, we proved that HFD-induced downregulation of glial glutamate transporters, GLAST and GLT-1, contributed to the observed circuit maladaptations and subsequent depression-like behaviors. Finally, we identified a potential therapeutic agent, riluzole, which could mitigate the HFD-induced behavioral deficits by normalizing the expressions of GLAST and GLT-1 and ventral hippocampal glutamatergic afferents to the nucleus accumbens. Overall, astrocyte-mediated disturbance in glutamatergic transmission underlies the metabolic disorder-related depressive syndrome and represents a therapeutic target for this subtype of depressive mood disorders.

摘要

代谢紊乱和抑郁综合征之间存在共病,其机制尚不清楚。为了描述这种因果关系,我们采用了 12 周高脂肪饮食(HFD)来诱导代谢紊乱和抑郁表型的小鼠。首先,我们发现 HFD 小鼠的伏隔核中谷氨酸能传入增强。逆行示踪和化学遗传抑制表明,腹侧海马兴奋性谷氨酸能传入到伏隔核的过度活跃决定了 HFD 小鼠表现出抑郁样行为。通过慢病毒敲低和过表达方法,我们证明了 HFD 诱导的胶质细胞谷氨酸转运体 GLAST 和 GLT-1 的下调导致了观察到的回路适应不良和随后的抑郁样行为。最后,我们确定了一种潜在的治疗剂,利鲁唑,它可以通过调节 GLAST 和 GLT-1 的表达以及腹侧海马兴奋性谷氨酸能传入到伏隔核来减轻 HFD 引起的行为缺陷。总的来说,星形胶质细胞介导的谷氨酸能传递紊乱是代谢紊乱相关抑郁综合征的基础,代表了这种抑郁情绪障碍亚型的治疗靶点。

https://cdn.ncbi.nlm.nih.gov/pmc/blobs/7f72/9734059/e523a8f84d35/41380_2022_1787_Fig1_HTML.jpg

文献AI研究员

20分钟写一篇综述,助力文献阅读效率提升50倍。

立即体验

用中文搜PubMed

大模型驱动的PubMed中文搜索引擎

马上搜索

文档翻译

学术文献翻译模型,支持多种主流文档格式。

立即体验