Suppr超能文献

金花清肝颗粒通过促进中性粒细胞凋亡和抑制 TLR4/MyD88/NF-κB 通路减轻急性肺损伤。

Jinhua Qinggan granules attenuates acute lung injury by promotion of neutrophil apoptosis and inhibition of TLR4/MyD88/NF-κB pathway.

机构信息

School of Pharmacy, Henan University of Chinese Medicine, Zhengzhou, Henan, 450046, China.

School of Medicine, Henan University of Chinese Medicine, Zhengzhou, Henan, 450046, China.

出版信息

J Ethnopharmacol. 2023 Jan 30;301:115763. doi: 10.1016/j.jep.2022.115763. Epub 2022 Sep 29.

Abstract

ETHNOPHARMACOLOGICAL RELEVANCE

Acute lung injury (ALI) is one of the fatal complications of respiratory virus infections such as influenza virus and coronavirus, which has high clinical morbidity and mortality. Jinhua Qinggan granules (JHQG) has been approved by China Food and Drug Administration in the treatment of H1N1 influenza and mild or moderate novel coronavirus disease 2019 (COVID-19), which is an herbal formula developed based on Maxingshigan decoction and Yinqiao powder that have been used to respiratory diseases in China for thousands of years. However, the underlying mechanism of JHQG in treating infectious diseases remains unclear.

AIM OF THE STUDY

This study investigated the effects of JHQG on neutrophil apoptosis and key signaling pathways in lipopolysaccharide (LPS) -induced ALI mice in order to explore its mechanism of anti-inflammation.

MATERIALS AND METHODS

The effect of JHQG on survival rate was observed in septic mouse model by intraperitoneal injection of LPS (20 mg/kg). To better pharmacological evaluation, the mice received an intratracheal injection of 5 mg/kg LPS. Lung histopathological changes, wet-to-dry ratio of the lungs, and MPO activity in the lungs and total protein concentration, total cells number, TNF-α, IL-1β, IL-6, and MIP-2 levels in BALF were assessed. Neutrophil apoptosis rate was detected by Ly6G-APC/Annexin V-FITC staining. Key proteins associated with apoptosis including caspase 3/7 activity, Bcl-xL and Mcl-1 were measured by flow cytometry and confocal microscope, respectively. TLR4 receptor and its downstream signaling were analyzed by Western blot assay and immunofluorescence, respectively.

RESULTS

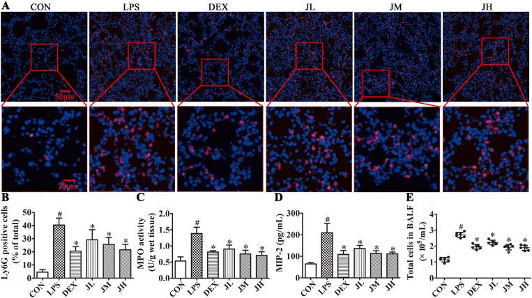
JHQG treatment at either 6 or 12 g/kg/day resulted in 20% increase of survival in 20 mg/kg LPS-induced mice. In the model of 5 mg/kg LPS-induced mice, JHQG obviously decreased the total protein concentration in BALF, wet-to-dry ratio of the lungs, and lung histological damage. It also attenuated the MPO activity and the proportion of Ly6G staining positive neutrophils in the lungs, as well as the MIP-2 levels in BALF were reduced. JHQG inhibited the expression of Mcl-1 and Bcl-xL and enhanced caspase-3/7 activity, indicating that JHQG partially acted in promoting neutrophil apoptosis via intrinsic mitochondrial apoptotic pathway. The levels of TNF-α, IL-1β, and IL-6 were significantly declined in LPS-induced mice treated with JHQG. Furthermore, JHQG reduced the protein expression of TLR4, MyD88, p-p65 and the proportion of nuclei p65, suggesting that JHQG treatment inhibited TLR4/MyD88/NF-κB pathway.

CONCLUSION

JHQG reduced pulmonary inflammation and protected mice from LPS-induced ALI by promoting neutrophil apoptosis and inhibition of TLR4/MyD88/NF-κB pathway, suggesting that JHQG may be a promising drug for treatment of ALI.

摘要

民族药理学相关性

急性肺损伤(ALI)是流感病毒和冠状病毒等呼吸道病毒感染的致命并发症之一,具有很高的临床发病率和死亡率。金花清感颗粒(JHQG)已获得中国食品药品监督管理局批准,用于治疗 H1N1 流感和轻度或中度 2019 年新型冠状病毒病(COVID-19),这是一种基于麻杏石甘汤和银翘散开发的草药配方,在中国已有数千年用于治疗呼吸道疾病。然而,JHQG 治疗传染病的潜在机制仍不清楚。

研究目的

本研究旨在探讨 JHQG 对脂多糖(LPS)诱导的 ALI 小鼠中性粒细胞凋亡和关键信号通路的影响,以探索其抗炎机制。

材料和方法

通过腹腔注射 LPS(20mg/kg)观察 JHQG 对脓毒症小鼠模型存活率的影响。为了更好地进行药理学评估,小鼠接受气管内注射 5mg/kg LPS。评估肺组织病理学变化、肺湿重比、肺髓过氧化物酶(MPO)活性以及支气管肺泡灌洗液(BALF)中的总蛋白浓度、总细胞数、TNF-α、IL-1β、IL-6 和 MIP-2 水平。通过 Ly6G-APC/Annexin V-FITC 染色检测中性粒细胞凋亡率。通过流式细胞术和共聚焦显微镜分别测量与凋亡相关的关键蛋白,包括 caspase 3/7 活性、Bcl-xL 和 Mcl-1。通过 Western blot 分析和免疫荧光分别分析 TLR4 受体及其下游信号。

结果

JHQG 以 6 或 12g/kg/天的剂量治疗可使 20mg/kg LPS 诱导的小鼠存活率提高 20%。在 5mg/kg LPS 诱导的小鼠模型中,JHQG 明显降低了 BALF 中的总蛋白浓度、肺湿重比和肺组织损伤。它还减弱了 MPO 活性和肺中 Ly6G 染色阳性中性粒细胞的比例,以及 BALF 中的 MIP-2 水平。JHQG 抑制了 Mcl-1 和 Bcl-xL 的表达,并增强了 caspase-3/7 活性,表明 JHQG 通过内在线粒体凋亡途径部分促进中性粒细胞凋亡。用 JHQG 治疗的 LPS 诱导的小鼠中 TNF-α、IL-1β 和 IL-6 的水平显著下降。此外,JHQG 降低了 TLR4、MyD88、p-p65 的蛋白表达和核 p65 的比例,表明 JHQG 抑制了 TLR4/MyD88/NF-κB 通路。

结论

JHQG 通过促进中性粒细胞凋亡和抑制 TLR4/MyD88/NF-κB 通路,减轻肺部炎症并保护 LPS 诱导的 ALI 小鼠,表明 JHQG 可能是治疗 ALI 的一种有前途的药物。

https://cdn.ncbi.nlm.nih.gov/pmc/blobs/cfcb/9523948/7e715071e373/ga1_lrg.jpg

文献AI研究员

20分钟写一篇综述,助力文献阅读效率提升50倍。

立即体验

用中文搜PubMed

大模型驱动的PubMed中文搜索引擎

马上搜索

文档翻译

学术文献翻译模型,支持多种主流文档格式。

立即体验