Suppr超能文献

CD36 介导的肿瘤细胞与巨噬细胞之间的代谢串扰影响肝转移。

CD36-mediated metabolic crosstalk between tumor cells and macrophages affects liver metastasis.

机构信息

Centre for Lipid Research & Key Laboratory of Molecular Biology for Infectious Diseases (Ministry of Education), Institute for Viral Hepatitis, Department of Infectious Diseases, the Second Affiliated Hospital, Chongqing Medical University, Chongqing, China.

John Moorhead Research Laboratory, Centre for Nephrology, University College London Medical School, Royal Free Campus, University College London, London, UK.

出版信息

Nat Commun. 2022 Oct 2;13(1):5782. doi: 10.1038/s41467-022-33349-y.

Abstract

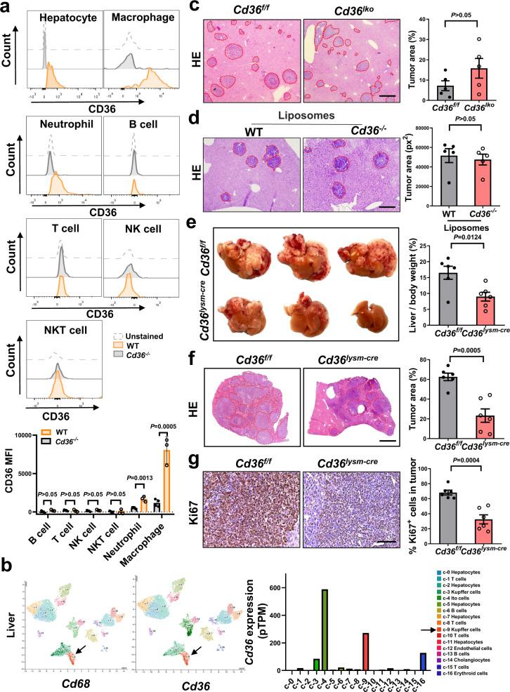
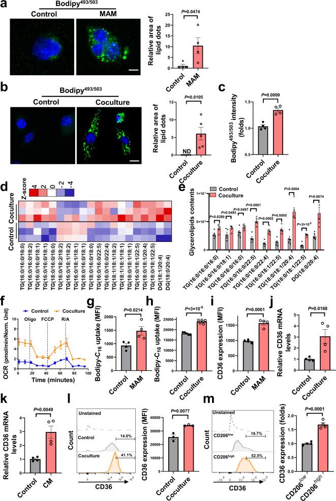
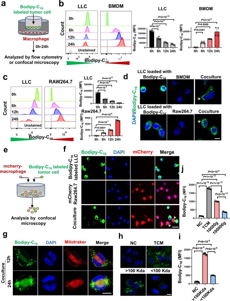
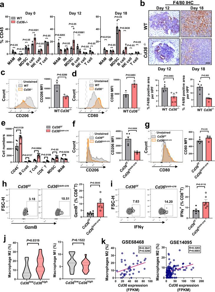
Liver metastasis is highly aggressive and treatment-refractory, partly due to macrophage-mediated immune suppression. Understanding the mechanisms leading to functional reprogramming of macrophages in the tumor microenvironment (TME) will benefit cancer immunotherapy. Herein, we find that the scavenger receptor CD36 is upregulated in metastasis-associated macrophages (MAMs) and deletion of CD36 in MAMs attenuates liver metastasis in mice. MAMs contain more lipid droplets and have the unique capability in engulfing tumor cell-derived long-chain fatty acids, which are carried by extracellular vesicles. The lipid-enriched vesicles are preferentially partitioned into macrophages via CD36, that fuel macrophages and trigger their tumor-promoting activities. In patients with liver metastases, high expression of CD36 correlates with protumoral M2-type MAMs infiltration, creating a highly immunosuppressive TME. Collectively, our findings uncover a mechanism by which tumor cells metabolically interact with macrophages in TME, and suggest a therapeutic potential of targeting CD36 as immunotherapy for liver metastasis.

摘要

肝转移具有高度侵袭性和治疗抵抗性,部分原因是巨噬细胞介导的免疫抑制。了解导致肿瘤微环境(TME)中巨噬细胞功能重编程的机制将有益于癌症免疫治疗。在此,我们发现清道夫受体 CD36 在转移相关巨噬细胞(MAMs)中上调,并且在 MAMs 中缺失 CD36 可减弱小鼠的肝转移。MAMs 含有更多的脂滴,并且具有独特的能力吞噬肿瘤细胞衍生的长链脂肪酸,这些脂肪酸由细胞外囊泡携带。富含脂质的囊泡通过 CD36 优先分配到巨噬细胞中,为巨噬细胞提供燃料并触发其促进肿瘤的活性。在患有肝转移的患者中,CD36 的高表达与促进肿瘤的 M2 型 MAMs 浸润相关,形成高度免疫抑制的 TME。总的来说,我们的研究结果揭示了肿瘤细胞与 TME 中的巨噬细胞代谢相互作用的机制,并表明靶向 CD36 作为肝转移免疫治疗的潜在治疗方法。

https://cdn.ncbi.nlm.nih.gov/pmc/blobs/997c/9527239/f7c694789ec0/41467_2022_33349_Fig1_HTML.jpg

文献AI研究员

20分钟写一篇综述,助力文献阅读效率提升50倍。

立即体验

用中文搜PubMed

大模型驱动的PubMed中文搜索引擎

马上搜索

文档翻译

学术文献翻译模型,支持多种主流文档格式。

立即体验