Suppr超能文献

一种预测骨肉瘤预后和指导治疗的新型免疫细胞特征。

A novel immune cell signature for predicting osteosarcoma prognosis and guiding therapy.

机构信息

School of Basic Medicine, Guizhou Medical University, Guiyang, China.

Department of Bone and Joint Surgery, Guizhou Orthopedics Hospital, Guiyang, China.

出版信息

Front Immunol. 2022 Sep 14;13:1017120. doi: 10.3389/fimmu.2022.1017120. eCollection 2022.

Abstract

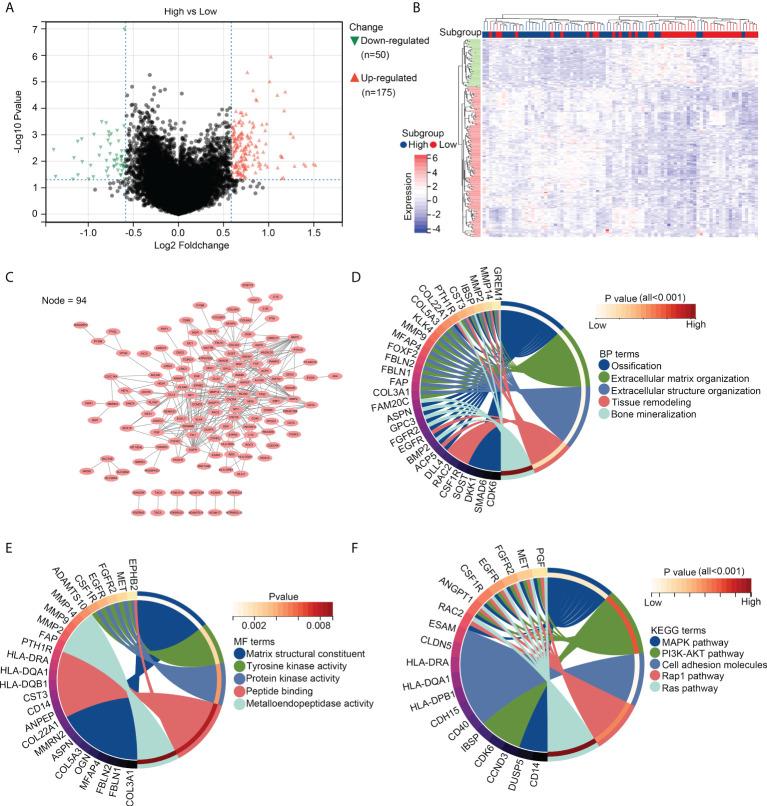
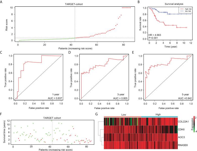
Dysregulation of immune cell infiltration in the tumor microenvironment contributes to the progression of osteosarcoma (OS). In the present study, we explored genes related to immune cell infiltration and constructed a risk model to predict the prognosis of and guide therapeutic strategies for OS. The gene expression profile of OS was obtained from TARGET and Gene Expression Omnibus, which were set as the discovery and verification cohorts. CIBERSORT and Kaplan survival analyses were used to analyze the effects of immune cells on the overall survival rates of OS in the discovery cohort. Differentially expressed gene (DEG) analysis and protein-protein interaction (PPI) networks were used to analyze genes associated with immune cell infiltration. Cox regression analysis was used to select key genes to construct a risk model that classified OS tissues into high- and low-risk groups. The prognostic value of the risk model for survival and metastasis was analyzed by Kaplan-Meier survival analyses, receiver operating characteristic curves, and immunohistochemical experiments. Immunological characteristics and response effects of immune checkpoint blockade (ICB) therapy in OS tissues were analyzed using the ESTIMATE and Tumor Immune Dysfunction and Exclusion algorithms, while sensitivity for both targeted and chemotherapy drugs was analyzed using the OncoPredict algorithm. It was demonstrated that the high infiltration of resting dendritic cells in OS tissues was associated with poor prognosis. A total of 225 DEGs were found between the high- and low-infiltration groups of OS tissues, while 94 genes interacted with others. Through COX analyses, among these 94 genes, four genes (including AOC3, CDK6, COL22A1, and RNASE6) were used to construct a risk model. This risk model showed a remarkable prognostic value for survival rates and metastasis in both the discovery and verification cohorts. Even though a high microsatellite instability score was observed in the high-risk group, the ICB response in the high-risk group was poor. Furthermore, using OncoPredict, we found that the high-risk group OS tissues were resistant to seven drugs and sensitive to 25 drugs. Therefore, our study indicates that the resting dendritic cell signature constructed by AOC3, CDK6, COL22A1, and RNASE6 may contribute to predicting osteosarcoma prognosis and thus therapy guidance.

摘要

免疫细胞浸润失调在肿瘤微环境中促进骨肉瘤(OS)的进展。在本研究中,我们探索了与免疫细胞浸润相关的基因,并构建了一个风险模型,以预测 OS 的预后并指导治疗策略。OS 的基因表达谱从 TARGET 和 Gene Expression Omnibus 中获得,这些数据被设置为发现和验证队列。CIBERSORT 和 Kaplan 生存分析用于分析发现队列中免疫细胞对 OS 总生存率的影响。差异表达基因(DEG)分析和蛋白质-蛋白质相互作用(PPI)网络用于分析与免疫细胞浸润相关的基因。Cox 回归分析用于选择关键基因构建风险模型,将 OS 组织分为高低风险组。Kaplan-Meier 生存分析、接收者操作特征曲线和免疫组织化学实验分析风险模型对生存和转移的预后价值。ESTIMATE 和肿瘤免疫功能障碍和排除算法用于分析 OS 组织中免疫检查点阻断(ICB)治疗的免疫特征和反应效果,而 OncoPredict 算法用于分析靶向和化疗药物的敏感性。结果表明,OS 组织中静止树突状细胞的高浸润与预后不良相关。在 OS 组织的高浸润和低浸润组之间发现了 225 个差异表达基因,而 94 个基因相互作用。通过 COX 分析,在这 94 个基因中,有 4 个基因(包括 AOC3、CDK6、COL22A1 和 RNASE6)被用于构建风险模型。该风险模型在发现和验证队列中均显示出对生存率和转移的显著预后价值。尽管在高危组中观察到高微卫星不稳定性评分,但高危组的 ICB 反应较差。此外,使用 OncoPredict,我们发现高危组 OS 组织对七种药物有耐药性,对 25 种药物敏感。因此,我们的研究表明,由 AOC3、CDK6、COL22A1 和 RNASE6 构建的静止树突状细胞特征可能有助于预测骨肉瘤的预后,从而指导治疗。

https://cdn.ncbi.nlm.nih.gov/pmc/blobs/99f4/9515362/f11e795c882e/fimmu-13-1017120-g001.jpg

文献AI研究员

20分钟写一篇综述,助力文献阅读效率提升50倍。

立即体验

用中文搜PubMed

大模型驱动的PubMed中文搜索引擎

马上搜索

文档翻译

学术文献翻译模型,支持多种主流文档格式。

立即体验