Suppr超能文献

阻断效应 T 细胞衰老和耗竭可协同增强抗肿瘤免疫和免疫治疗。

Blockades of effector T cell senescence and exhaustion synergistically enhance antitumor immunity and immunotherapy.

机构信息

Division of Infectious Diseases, Allergy & Immunology and Department of Internal Medicine, Saint Louis University School of Medicine, Saint Louis, Missouri, USA.

Department of Biology, Saint Louis University, Saint Louis, Missouri, USA.

出版信息

J Immunother Cancer. 2022 Oct;10(10). doi: 10.1136/jitc-2022-005020.

Abstract

BACKGROUND

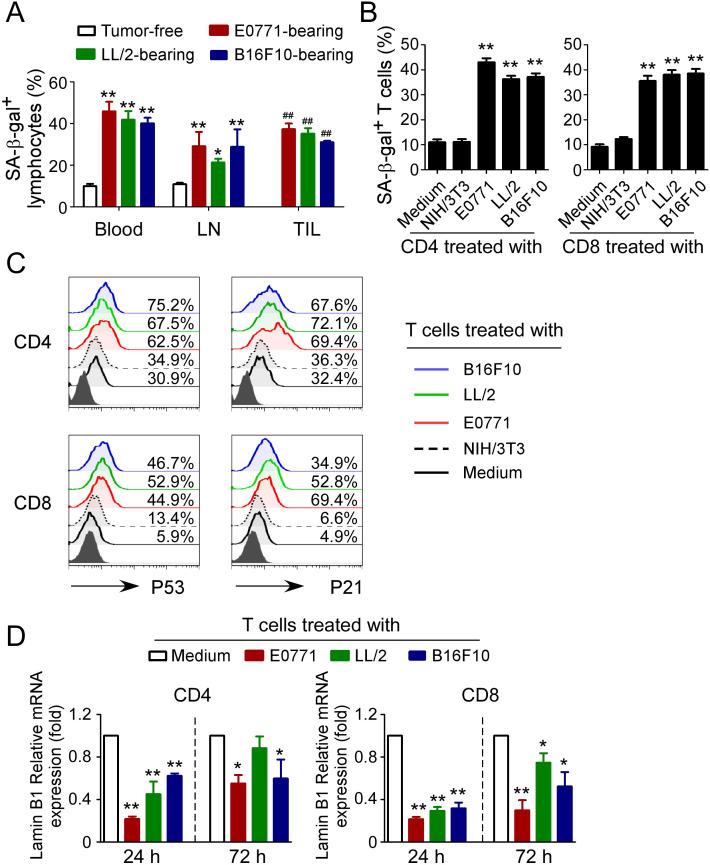
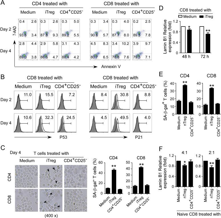
Current immunotherapies still have limited successful rates among cancers. It is now recognized that T cell functional state in the tumor microenvironment (TME) is a key determinant for effective antitumor immunity and immunotherapy. In addition to exhaustion, cellular senescence in tumor-infiltrating T cells (TILs) has recently been identified as an important T cell dysfunctional state induced by various malignant tumors. Therefore, a better understanding of the molecular mechanism responsible for T cell senescence in the TME and development of novel strategies to prevent effector T cell senescence are urgently needed for cancer immunotherapy.

METHODS

Senescent T cell populations in the TMEs in mouse lung cancer, breast cancer, and melanoma tumor models were evaluated. Furthermore, T cell senescence induced by mouse tumor and regulatory T (Treg) cells in vitro was determined with multiple markers and assays, including real-time PCR, flow cytometry, and histochemistry staining. Loss-of-function strategies with pharmacological inhibitors and the knockout mouse model were used to identify the potential molecules and pathways involved in T cell senescence. In addition, melanoma mouse tumor immunotherapy models were performed to explore the synergistical efficacy of antitumor immunity via prevention of tumor-specific T cell senescence combined with anti-programmed death-ligand 1 (anti-PD-L1) checkpoint blockade therapy.

RESULTS

We report that both mouse malignant tumor cells and Treg cells can induce responder T cell senescence, similar as shown in human Treg and tumor cells. Accumulated senescent T cells also exist in the TME in tumor models of lung cancer, breast cancer and melanoma. Induction of ataxia-telangiectasia mutated protein (ATM)-associated DNA damage is the cause for T cell senescence induced by both mouse tumor cells and Treg cells, which is also regulated by mitogen-activated protein kinase (MAPK) signaling. Furthermore, blockages of ATM-associated DNA damage and/or MAPK signaling pathways in T cells can prevent T cell senescence mediated by tumor cells and Treg cells in vitro and enhance antitumor immunity and immunotherapy in vivo in adoptive transfer T cell therapy melanoma models. Importantly, prevention of tumor-specific T cell senescence via ATM and/or MAPK signaling inhibition combined with anti-PD-L1 checkpoint blockade can synergistically enhance antitumor immunity and immunotherapy in vivo.

CONCLUSIONS

These studies prove the novel concept that targeting both effector T cell senescence and exhaustion is an effective strategy and can synergistically enhance cancer immunotherapy.

摘要

背景

目前,癌症的免疫疗法成功率仍然有限。现在人们认识到,T 细胞在肿瘤微环境(TME)中的功能状态是有效抗肿瘤免疫和免疫治疗的关键决定因素。除了衰竭外,最近还发现肿瘤浸润性 T 细胞(TIL)中的细胞衰老也是各种恶性肿瘤诱导的重要 T 细胞功能障碍状态。因此,更好地了解 TME 中 T 细胞衰老的分子机制,并开发预防效应 T 细胞衰老的新策略,对于癌症免疫治疗非常迫切。

方法

评估了小鼠肺癌、乳腺癌和黑色素瘤肿瘤模型中 TME 中的衰老 T 细胞群体。此外,还通过多种标记物和检测方法,包括实时 PCR、流式细胞术和组织化学染色,确定了小鼠肿瘤和调节性 T(Treg)细胞体外诱导的 T 细胞衰老。利用药理学抑制剂和基因敲除小鼠模型的失活策略,鉴定了参与 T 细胞衰老的潜在分子和途径。此外,还进行了黑色素瘤小鼠肿瘤免疫治疗模型,以探索通过预防肿瘤特异性 T 细胞衰老与抗程序性死亡配体 1(抗 PD-L1)检查点阻断治疗相结合来增强抗肿瘤免疫的协同疗效。

结果

我们报告说,小鼠恶性肿瘤细胞和 Treg 细胞都可以诱导应答 T 细胞衰老,这与人类 Treg 和肿瘤细胞中观察到的情况相似。在肺癌、乳腺癌和黑色素瘤肿瘤模型的 TME 中也存在累积的衰老 T 细胞。ATM 相关的 DNA 损伤诱导的 T 细胞衰老,是由小鼠肿瘤细胞和 Treg 细胞诱导的,也受到丝裂原活化蛋白激酶(MAPK)信号的调节。此外,在体外阻断 T 细胞中的 ATM 相关 DNA 损伤和/或 MAPK 信号通路,可以防止肿瘤细胞和 Treg 细胞介导的 T 细胞衰老,并增强过继转移 T 细胞治疗黑色素瘤模型中的抗肿瘤免疫和免疫治疗。重要的是,通过 ATM 和/或 MAPK 信号抑制预防肿瘤特异性 T 细胞衰老与抗 PD-L1 检查点阻断相结合,可以协同增强体内抗肿瘤免疫和免疫治疗。

结论

这些研究证明了一个新的概念,即靶向效应 T 细胞衰老和衰竭是一种有效的策略,并可以协同增强癌症免疫治疗。

https://cdn.ncbi.nlm.nih.gov/pmc/blobs/84ad/9535198/17161bd8b282/jitc-2022-005020f01.jpg

文献AI研究员

20分钟写一篇综述,助力文献阅读效率提升50倍。

立即体验

用中文搜PubMed

大模型驱动的PubMed中文搜索引擎

马上搜索

文档翻译

学术文献翻译模型,支持多种主流文档格式。

立即体验