Suppr超能文献

诱导铁死亡促进血管平滑肌细胞表型转化,加重小鼠血管内膜增生。

Induction of ferroptosis promotes vascular smooth muscle cell phenotypic switching and aggravates neointimal hyperplasia in mice.

机构信息

Department of Clinical Laboratory, Guangzhou Twelfth People's Hospital, Guangzhou Municipal and Guangdong Provincial Key Laboratory of Molecular Target & Clinical Pharmacology, the NMPA and State Key Laboratory of Respiratory Disease, School of Pharmaceutical Sciences, Guangzhou Medical University, Guangzhou, 511436, Guangdong, China.

Laboratory Medicine Center, Nanfang Hospital, Southern Medical University, Guangzhou, 510515, Guangdong, China.

出版信息

Mol Med. 2022 Oct 3;28(1):121. doi: 10.1186/s10020-022-00549-7.

Abstract

BACKGROUND

Stent implantation-induced neointima formation is a dominant culprit in coronary artery disease treatment failure after percutaneous coronary intervention. Ferroptosis, an iron-dependent regulated cell death, has been associated with various cardiovascular diseases. However, the effect of ferroptosis on neointima formation remains unclear.

METHODS

The mouse common right carotid arteries were ligated for 16 or 30 days, and ligated tissues were collected for further analyses. Primary rat vascular smooth muscle cells (VSMCs) were isolated from the media of aortas of Sprague-Dawley (SD) rats and used for in vitro cell culture experiments.

RESULTS

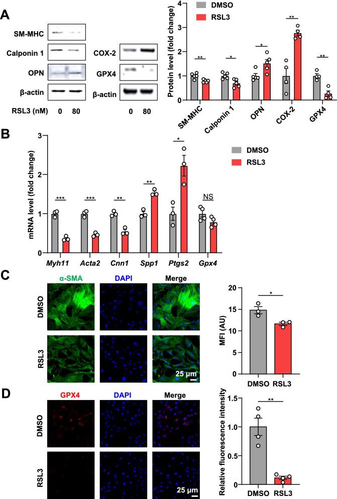
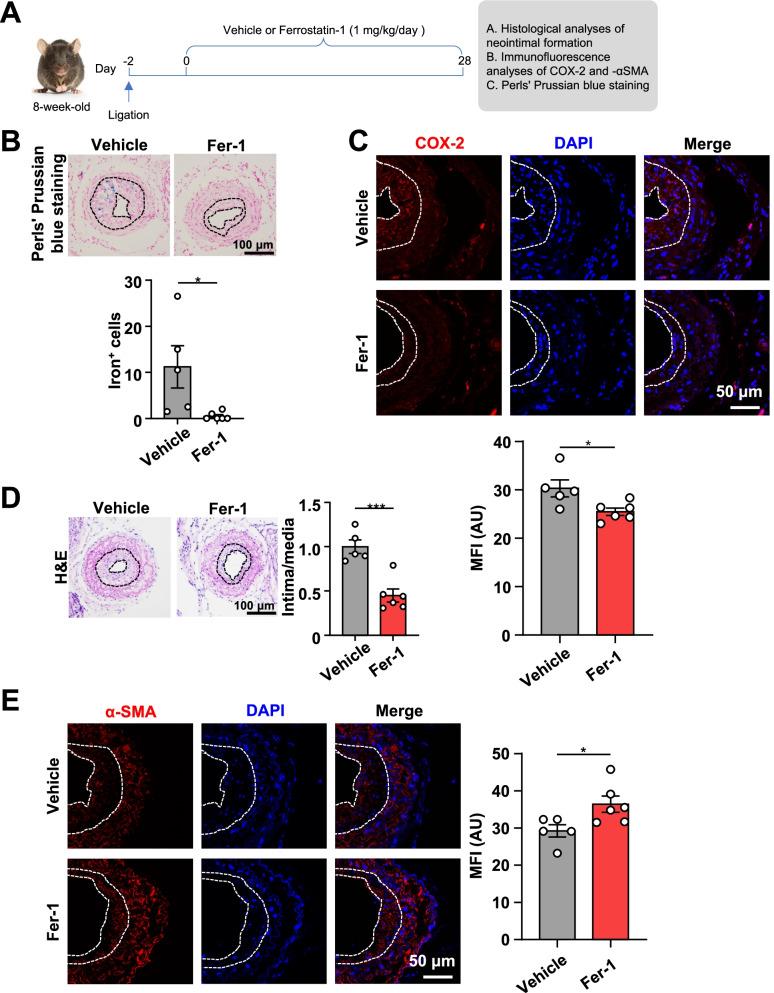
Ferroptosis was positively associated with neointima formation. In vivo, RAS-selective lethal 3 (RSL3), a ferroptosis activator, aggravated carotid artery ligation-induced neointima formation and promoted VSMC phenotypic conversion. In contrast, a ferroptosis inhibitor, ferrostatin-1 (Fer-1), showed the opposite effects in mice. In vitro, RSL3 promoted rat VSMC phenotypic switching from a contractile to a synthetic phenotype, evidenced by increased contractile markers (smooth muscle myosin heavy chain and calponin 1), and decreased synthetic marker osteopontin. The induction of ferroptosis by RSL3 was confirmed by the increased expression level of ferroptosis-associated gene prostaglandin-endoperoxide synthase 2 (Ptgs2). The effect of RSL3 on rat VSMC phenotypic switching was abolished by Fer-1. Moreover, N-acetyl-L-cysteine (NAC), the reactive oxygen species inhibitor, counteracted the effect of RSL3 on the phenotypic conversion of rat VSMCs.

CONCLUSIONS

Ferroptosis induces VSMC phenotypic switching and accelerates ligation-induced neointimal hyperplasia in mice. Our findings suggest inhibition of ferroptosis as an attractive strategy for limiting vascular restenosis.

摘要

背景

支架植入诱导的新生内膜形成是经皮冠状动脉介入治疗后冠心病治疗失败的主要罪魁祸首。铁死亡是一种铁依赖性的调节性细胞死亡,与各种心血管疾病有关。然而,铁死亡对新生内膜形成的影响尚不清楚。

方法

结扎小鼠的右颈总动脉 16 天或 30 天,并收集结扎组织进行进一步分析。从 Sprague-Dawley (SD) 大鼠主动脉中层分离原代大鼠血管平滑肌细胞 (VSMCs),并用于体外细胞培养实验。

结果

铁死亡与新生内膜形成呈正相关。在体内,铁死亡激活剂 RAS 选择性致死 3 (RSL3)加重了颈动脉结扎诱导的新生内膜形成,并促进了 VSMC 表型转化。相反,铁死亡抑制剂 Fer-1 在小鼠中则表现出相反的效果。在体外,RSL3 促进大鼠 VSMC 从收缩型向合成型表型转换,表现为收缩型标志物(平滑肌肌球蛋白重链和钙调蛋白 1)增加,合成型标志物骨桥蛋白减少。RSL3 诱导的铁死亡通过铁死亡相关基因前列腺素内过氧化物合酶 2 (Ptgs2) 的表达水平增加得到证实。Fer-1 消除了 RSL3 对大鼠 VSMC 表型转换的作用。此外,活性氧抑制剂 N-乙酰-L-半胱氨酸 (NAC) 拮抗了 RSL3 对大鼠 VSMCs 表型转换的作用。

结论

铁死亡诱导 VSMC 表型转换,并加速小鼠结扎诱导的新生内膜增生。我们的研究结果表明,抑制铁死亡可能是限制血管再狭窄的一种有吸引力的策略。

https://cdn.ncbi.nlm.nih.gov/pmc/blobs/9795/9528136/70b1199b5de1/10020_2022_549_Fig1_HTML.jpg

文献AI研究员

20分钟写一篇综述,助力文献阅读效率提升50倍。

立即体验

用中文搜PubMed

大模型驱动的PubMed中文搜索引擎

马上搜索

文档翻译

学术文献翻译模型,支持多种主流文档格式。

立即体验