Suppr超能文献

达格列净通过激活 AMPK/mTOR 通路诱导自噬抑制心力衰竭大鼠心室重构。

Dapagliflozin Inhibits Ventricular Remodeling in Heart Failure Rats by Activating Autophagy through AMPK/mTOR Pathway.

机构信息

Department of Cardiovascular Medicine, The First Hospital of Yulin, Yulin, 719000 Shaanxi, China.

Department of Pathology, The First Hospital of Yulin, Yulin, 719000 Shaanxi, China.

出版信息

Comput Math Methods Med. 2022 Sep 23;2022:6260202. doi: 10.1155/2022/6260202. eCollection 2022.

Abstract

OBJECTIVE

Heart failure (HF) is the end stage of heart disease caused by various factors which mainly involves ventricular remodeling (VR). In HF patients with reduced ejection fraction, dapagliflozin (DAPA) reduced the risk of worsening HF or cardiovascular death. Thus, we attempted to clarify the specific role of DAPA underlying HF progression.

METHODS

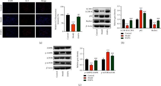
The HF rat model was established to mimic characteristics of HF in vivo. HE staining assessed histopathological changes in left ventricular myocardial tissue of rats in each group. ELISA measured plasma ANP and BNP levels of rats in each group. M-mode echocardiography detected cardiac function of rats in each group. TUNEL staining detected apoptosis of infarct margin cells in myocardial tissue of rats in each group. Western blot detected levels of apoptosis-related proteins, autophagy-related proteins, and AMPK/mTOR-related proteins in myocardial tissue of rats in each group. Immunohistochemical staining detected caspase-3 or LC3B level in myocardial tissue of rats in each group. The HF cellular model was established to mimic characteristics of HF in vitro. Flow cytometry detected H9C2 cell apoptosis under different conditions. Western blot detected levels of apoptosis-related proteins, autophagy-related proteins, and AMPK/mTOR-related proteins in H9C2 cells under different conditions. Immunofluorescence detected caspase-3 or LC3B level in H9C2 cells under different conditions.

RESULTS

DAPA attenuated left VR and improved cardiac function in HF rats. DAPA attenuated cardiomyocyte apoptosis in HF rats. DAPA facilitated cardiomyocyte autophagy in HF rats via the AMPK/mTOR pathway. DAPA repressed hypoxia-induced H9C2 cell apoptosis by facilitating autophagy. DAPA repressed hypoxia-induced H9C2 cell apoptosis via the AMPK/mTOR pathway.

CONCLUSION

DAPA suppresses ventricular remodeling in HF through activating autophagy via AMPK/mTOR pathway, which provides a potential novel insight for seeking therapeutic plans of HF.

摘要

目的

心力衰竭(HF)是由各种因素引起的心脏病终末期,主要涉及心室重构(VR)。在射血分数降低的 HF 患者中,达格列净(DAPA)降低了 HF 恶化或心血管死亡的风险。因此,我们试图阐明 DAPA 在心衰进展中的具体作用。

方法

建立 HF 大鼠模型模拟体内 HF 特征。HE 染色评估各组大鼠左心室心肌组织的组织病理学变化。ELISA 法检测各组大鼠血浆 ANP 和 BNP 水平。M 型超声心动图检测各组大鼠心功能。TUNEL 染色检测各组大鼠心肌梗死边缘细胞凋亡。Western blot 检测各组大鼠心肌组织中凋亡相关蛋白、自噬相关蛋白和 AMPK/mTOR 相关蛋白水平。免疫组化染色检测各组大鼠心肌组织中 caspase-3 或 LC3B 水平。建立 HF 细胞模型模拟体外 HF 特征。流式细胞术检测不同条件下 H9C2 细胞的凋亡情况。Western blot 检测不同条件下 H9C2 细胞中凋亡相关蛋白、自噬相关蛋白和 AMPK/mTOR 相关蛋白的水平。免疫荧光检测不同条件下 H9C2 细胞中 caspase-3 或 LC3B 水平。

结果

DAPA 可减轻 HF 大鼠左心室重构,改善心功能。DAPA 可减轻 HF 大鼠心肌细胞凋亡。DAPA 通过 AMPK/mTOR 通路促进 HF 大鼠心肌细胞自噬。DAPA 通过促进自噬抑制缺氧诱导的 H9C2 细胞凋亡。DAPA 通过 AMPK/mTOR 通路抑制缺氧诱导的 H9C2 细胞凋亡。

结论

DAPA 通过激活 AMPK/mTOR 通路促进自噬抑制 HF 心室重构,为寻找 HF 治疗方案提供了新的思路。

https://cdn.ncbi.nlm.nih.gov/pmc/blobs/9cbf/9525743/9bacbce2a16c/CMMM2022-6260202.001.jpg

文献AI研究员

20分钟写一篇综述,助力文献阅读效率提升50倍。

立即体验

用中文搜PubMed

大模型驱动的PubMed中文搜索引擎

马上搜索

文档翻译

学术文献翻译模型,支持多种主流文档格式。

立即体验