Suppr超能文献

ZAD 锌指蛋白 Kipferl 指导 Rhino 到 piRNA 簇。

The ZAD zinc finger protein Kipferl guides Rhino to piRNA clusters.

机构信息

Institute of Molecular Biotechnology of the Austrian Academy of Sciences, Vienna BioCenter, Vienna, Austria.

Vienna BioCenter PhD Program, Doctoral School of the University of Vienna and Medical University of Vienna, Vienna, Austria.

出版信息

Elife. 2022 Oct 4;11:e80067. doi: 10.7554/eLife.80067.

Abstract

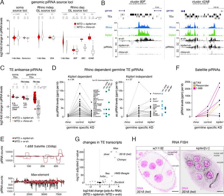
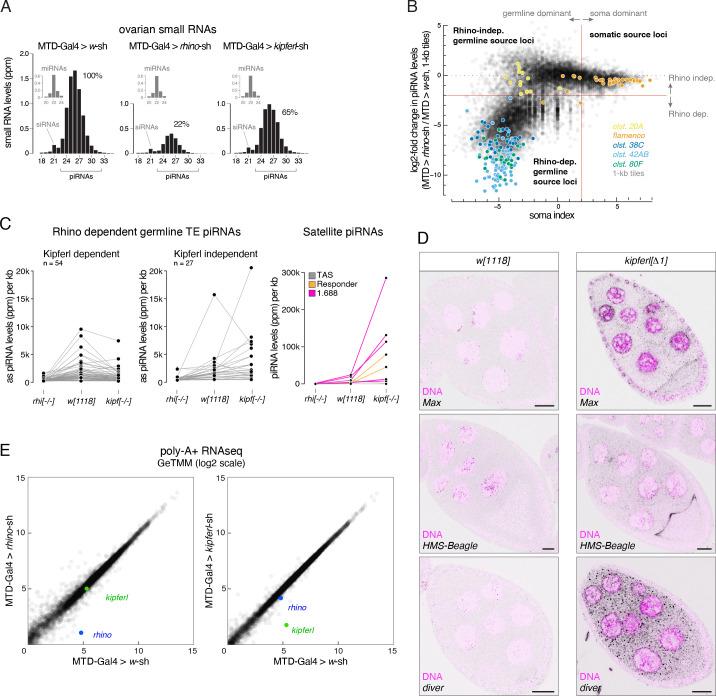
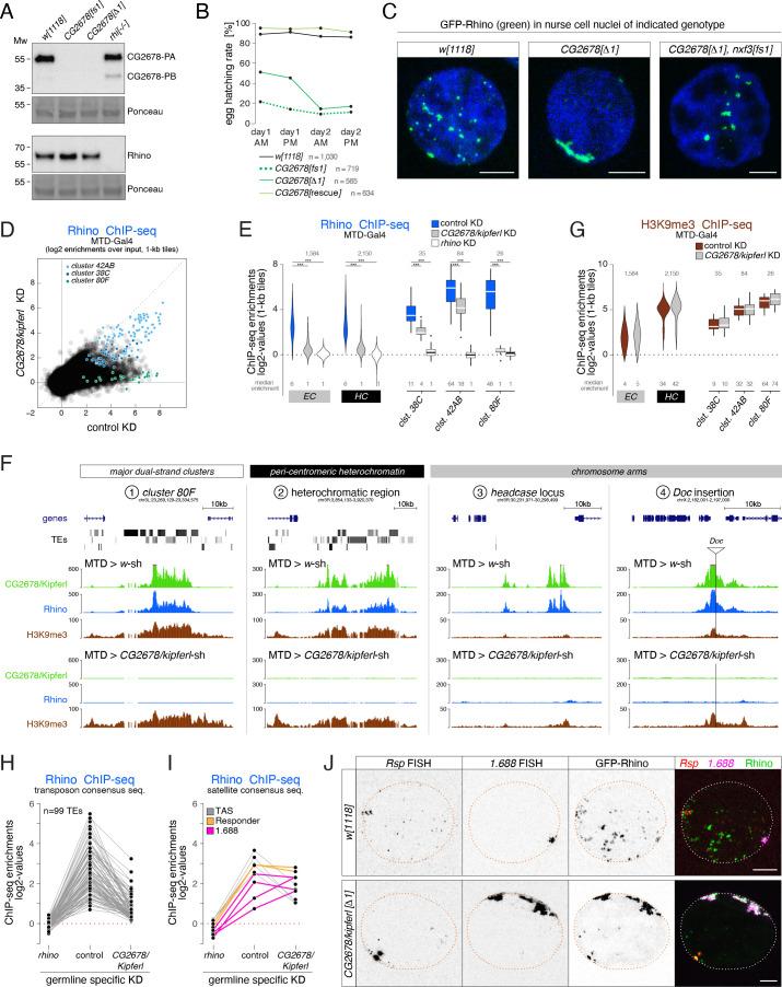
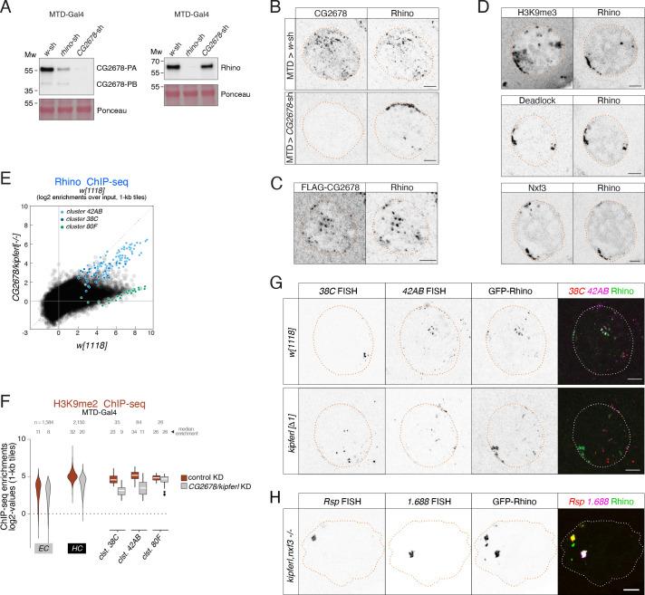
RNA interference systems depend on the synthesis of small RNA precursors whose sequences define the target spectrum of these silencing pathways. The Heterochromatin Protein 1 (HP1) variant Rhino permits transcription of PIWI-interacting RNA (piRNA) precursors within transposon-rich heterochromatic loci in germline cells. Current models propose that Rhino's specific chromatin occupancy at piRNA source loci is determined by histone marks and maternally inherited piRNAs, but also imply the existence of other, undiscovered specificity cues. Here, we identify a member of the diverse family of zinc finger associated domain (ZAD)-CH zinc finger proteins, Kipferl, as critical Rhino cofactor in ovaries. By binding to guanosine-rich DNA motifs and interacting with the Rhino chromodomain, Kipferl recruits Rhino to specific loci and stabilizes it on chromatin. In mutant flies, Rhino is lost from most of its target chromatin loci and instead accumulates on pericentromeric Satellite arrays, resulting in decreased levels of transposon targeting piRNAs and impaired fertility. Our findings reveal that DNA sequence, in addition to the H3K9me3 mark, determines the identity of piRNA source loci and provide insight into how Rhino might be caught in the crossfire of genetic conflicts.

摘要

RNA 干扰系统依赖于小 RNA 前体的合成,这些小 RNA 前体的序列定义了这些沉默途径的靶标谱。异染色质蛋白 1 (HP1) 变体 Rhino 允许 PIWI 相互作用 RNA (piRNA) 前体在生殖细胞中富含转座子的异染色质区域转录。目前的模型提出,Rhino 在 piRNA 来源基因座上的特定染色质占据是由组蛋白标记和母系遗传的 piRNA 决定的,但也暗示了其他未被发现的特异性线索的存在。在这里,我们鉴定出锌指相关结构域 (ZAD)-CH 锌指蛋白家族的一个成员 Kipferl 是卵巢中 Rhino 的关键共因子。通过与富含鸟嘌呤的 DNA 基序结合并与 Rhino 染色质结构域相互作用,Kipferl 将 Rhino 募集到特定基因座并稳定在染色质上。在 突变体果蝇中,Rhino 从其大部分靶标染色质基因座丢失,而在着丝粒卫星阵列上积累,导致转座子靶向 piRNA 水平降低和生育能力受损。我们的发现揭示了 DNA 序列,除了 H3K9me3 标记,决定了 piRNA 来源基因座的身份,并深入了解了 Rhino 如何可能成为遗传冲突的交叉火力的原因。

https://cdn.ncbi.nlm.nih.gov/pmc/blobs/b71c/9531945/80936ac7184c/elife-80067-fig1.jpg

文献AI研究员

20分钟写一篇综述,助力文献阅读效率提升50倍。

立即体验

用中文搜PubMed

大模型驱动的PubMed中文搜索引擎

马上搜索

文档翻译

学术文献翻译模型,支持多种主流文档格式。

立即体验