Suppr超能文献

不同性别来源的肠道微生物群通过减轻炎症影响中风的结果。

Different gender-derived gut microbiota influence stroke outcomes by mitigating inflammation.

机构信息

Department of Neurosurgery, Renmin Hospital of Wuhan University, 99 Zhang Zhidong Rd, Wuhan, 430060, Hubei, China.

Department of Anesthesiology, Zhujiang Hospital of Southern Medical University, Guangzhou, China.

出版信息

J Neuroinflammation. 2022 Oct 4;19(1):245. doi: 10.1186/s12974-022-02606-8.

Abstract

BACKGROUND AND PURPOSE

Stroke is associated with high disability and mortality rates and increases the incidence of organ-related complications. Research has revealed that the outcomes and prognosis of stroke are regulated by the state of the intestinal microbiota. However, the possibility that the manipulation of the intestinal microbiota can alter sex-related stroke outcomes remain unknown.

METHODS

To verify the different effects of microbiota from different sexes on stroke outcomes, we performed mouse fecal microbiota transplantation (FMT) and established a model of ischemic stroke. Male and female mice received either male or female microbiota through FMT. Ischemic stroke was triggered by MCAO (middle cerebral artery occlusion), and sham surgery served as a control. Over the next few weeks, the mice underwent neurological evaluation and metabolite and inflammatory level detection, and we collected fecal samples for 16S ribosomal RNA analysis.

RESULTS

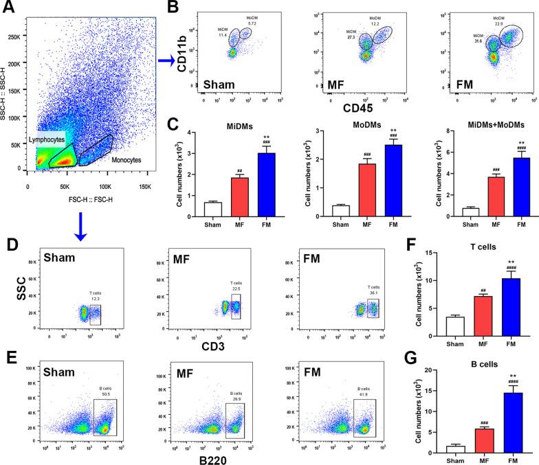
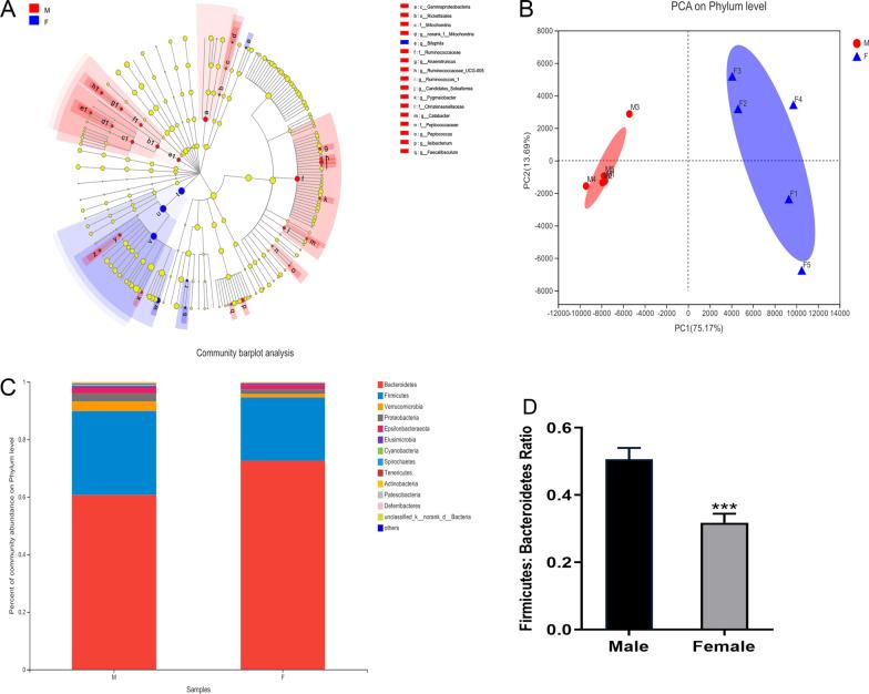
We found that when the female mice were not treated with FMT, the microbiota (especially the Firmicutes-to-Bacteroidetes ratio) and the levels of three main metabolites tended to resemble those of male mice after experimental stroke, indicating that stroke can induce an ecological imbalance in the biological community. Through intragastric administration, the gut microbiota of male and female mice was altered to resemble that of the other sex. In general, in female mice after MCAO, the survival rate was increased, the infarct area was reduced, behavioral test performance was improved, the release of beneficial metabolites was promoted and the level of inflammation was mitigated. In contrast, mice that received male microbiota were much more hampered in terms of protection against brain damage and the recovery of neurological function.

CONCLUSION

A female-like biological community reduces the level of systemic proinflammatory cytokines after ischemic stroke. Poor stroke outcomes can be positively modulated following supplementation with female gut microbiota.

摘要

背景与目的

中风与高残疾率和死亡率相关,并增加了与器官相关的并发症的发生率。研究表明,中风的结果和预后受肠道微生物群的状态调节。然而,肠道微生物群的操纵是否可以改变与性别相关的中风结果尚不清楚。

方法

为了验证来自不同性别的微生物群对中风结果的不同影响,我们进行了小鼠粪便微生物群移植(FMT)并建立了缺血性中风模型。雄性和雌性小鼠通过 FMT 接受雄性或雌性微生物群。通过 MCAO(大脑中动脉闭塞)引发缺血性中风,假手术作为对照。在接下来的几周内,对小鼠进行神经学评估和代谢物及炎症水平检测,并收集粪便样本进行 16S 核糖体 RNA 分析。

结果

我们发现,当雌性小鼠未接受 FMT 治疗时,微生物群(特别是厚壁菌门与拟杆菌门的比例)和三种主要代谢物的水平在实验性中风后倾向于类似于雄性小鼠,表明中风会引起生物群落的生态失衡。通过胃内给药,雄性和雌性小鼠的肠道微生物群被改变为类似于另一种性别的微生物群。总的来说,在 MCAO 后的雌性小鼠中,存活率增加,梗死面积减少,行为测试表现改善,有益代谢物的释放得到促进,炎症水平得到缓解。相比之下,接受雄性微生物群的小鼠在保护大脑免受损伤和恢复神经功能方面受到了更大的阻碍。

结论

类似于雌性的生物群落可降低缺血性中风后系统性促炎细胞因子的水平。补充雌性肠道微生物群可以积极调节不良的中风结果。

https://cdn.ncbi.nlm.nih.gov/pmc/blobs/ccd5/9531521/6a80c4c6ca15/12974_2022_2606_Fig1_HTML.jpg

文献AI研究员

20分钟写一篇综述,助力文献阅读效率提升50倍。

立即体验

用中文搜PubMed

大模型驱动的PubMed中文搜索引擎

马上搜索

文档翻译

学术文献翻译模型,支持多种主流文档格式。

立即体验