Suppr超能文献

免疫激活对于 EZH2 抑制在尿路上皮癌中的抗肿瘤活性至关重要。

Immune activation is essential for the antitumor activity of EZH2 inhibition in urothelial carcinoma.

机构信息

Division of Hematology/Oncology, Department of Pediatrics, University of Chicago, Chicago, IL, USA.

University of Chicago Medicine Comprehensive Cancer Center, Chicago, IL, USA.

出版信息

Sci Adv. 2022 Oct 7;8(40):eabo8043. doi: 10.1126/sciadv.abo8043. Epub 2022 Oct 5.

Abstract

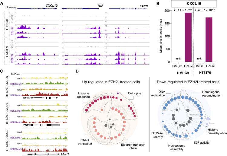
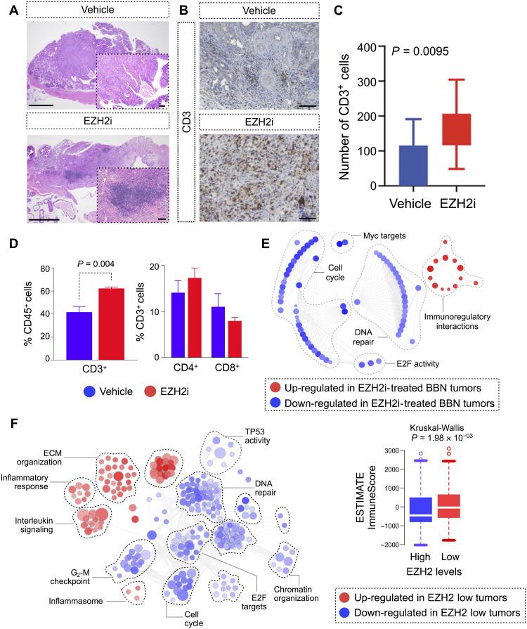
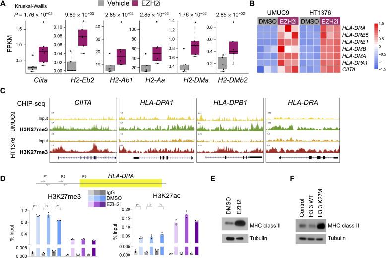
The long-term survival of patients with advanced urothelial carcinoma (UCa) is limited because of innate resistance to treatment. We identified elevated expression of the histone methyltransferase EZH2 as a hallmark of aggressive UCa and hypothesized that EZH2 inhibition, via a small-molecule catalytic inhibitor, might have antitumor effects in UCa. Here, in a carcinogen-induced mouse bladder cancer model, a reduction in tumor progression and an increase in immune infiltration upon EZH2 inhibition were observed. Treatment of mice with EZH2i causes an increase in MHC class II expression in the urothelium and can activate infiltrating T cells. Unexpectedly, we found that the lack of an intact adaptive immune system completely abolishes the antitumor effects induced by EZH2 catalytic inhibition. These findings show that immune evasion is the only important determinant for the efficacy of EZH2 catalytic inhibition treatment in a UCa model.

摘要

由于对治疗存在先天耐药性,晚期尿路上皮癌(UCa)患者的长期生存受到限制。我们发现组蛋白甲基转移酶 EZH2 的表达升高是侵袭性 UCa 的标志,并假设通过小分子催化抑制剂抑制 EZH2 可能对 UCa 具有抗肿瘤作用。在这里,在一种致癌剂诱导的小鼠膀胱癌模型中,观察到 EZH2 抑制可减少肿瘤进展并增加免疫浸润。用 EZH2i 治疗小鼠可增加尿路上皮中 MHC Ⅱ类的表达,并能激活浸润的 T 细胞。出乎意料的是,我们发现完整的适应性免疫系统的缺失完全消除了 EZH2 催化抑制所诱导的抗肿瘤作用。这些发现表明,免疫逃逸是 EZH2 催化抑制治疗在 UCa 模型中疗效的唯一重要决定因素。

https://cdn.ncbi.nlm.nih.gov/pmc/blobs/f897/9534493/702fbd6e1df2/sciadv.abo8043-f1.jpg

文献AI研究员

20分钟写一篇综述,助力文献阅读效率提升50倍。

立即体验

用中文搜PubMed

大模型驱动的PubMed中文搜索引擎

马上搜索

文档翻译

学术文献翻译模型,支持多种主流文档格式。

立即体验