Suppr超能文献

肽核酸纳米颗粒介导的囊性纤维化体内校正。

In vivo correction of cystic fibrosis mediated by PNA nanoparticles.

作者信息

Piotrowski-Daspit Alexandra S, Barone Christina, Lin Chun-Yu, Deng Yanxiang, Wu Douglas, Binns Thomas C, Xu Emily, Ricciardi Adele S, Putman Rachael, Garrison Alannah, Nguyen Richard, Gupta Anisha, Fan Rong, Glazer Peter M, Saltzman W Mark, Egan Marie E

机构信息

Department of Biomedical Engineering, Yale University, New Haven, CT 06511, USA.

Department of Pediatrics, Yale School of Medicine, New Haven, CT 06520, USA.

出版信息

Sci Adv. 2022 Oct 7;8(40):eabo0522. doi: 10.1126/sciadv.abo0522. Epub 2022 Oct 5.

Abstract

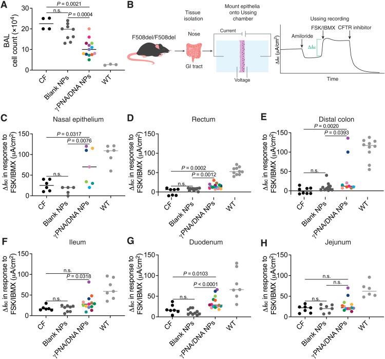
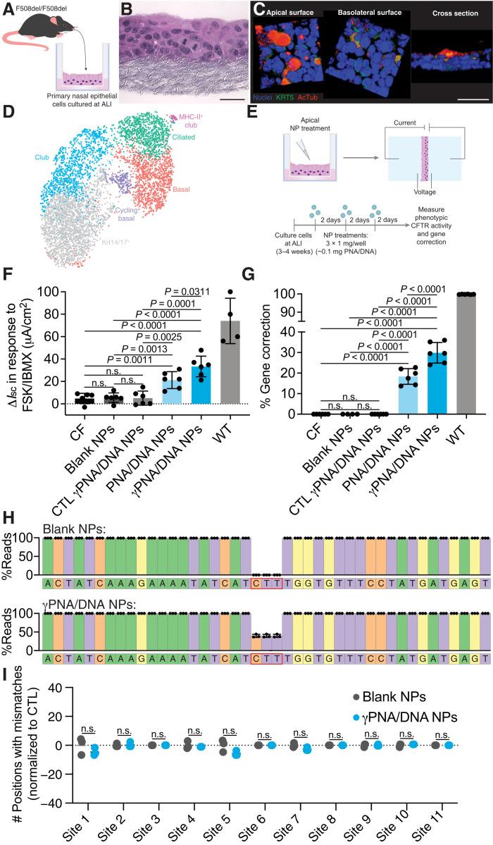
Cystic fibrosis (CF) is caused by mutations in the CF transmembrane conductance regulator (CFTR) gene. We sought to correct the multiple organ dysfunction of the F508del CF-causing mutation using systemic delivery of peptide nucleic acid gene editing technology mediated by biocompatible polymeric nanoparticles. We confirmed phenotypic and genotypic modification in vitro in primary nasal epithelial cells from F508del mice grown at air-liquid interface and in vivo in F508del mice following intravenous delivery. In vivo treatment resulted in a partial gain of CFTR function in epithelia as measured by in situ potential differences and Ussing chamber assays and correction of CFTR in both airway and GI tissues with no off-target effects above background. Our studies demonstrate that systemic gene editing is possible, and more specifically that intravenous delivery of PNA NPs designed to correct CF-causing mutations is a viable option to ameliorate CF in multiple affected organs.

摘要

囊性纤维化(CF)由囊性纤维化跨膜传导调节因子(CFTR)基因突变引起。我们试图通过生物相容性聚合物纳米颗粒介导的肽核酸基因编辑技术的全身递送,来纠正导致CF的F508del突变的多器官功能障碍。我们在气液界面培养的F508del小鼠的原代鼻上皮细胞中体外证实了表型和基因型修饰,并在静脉内递送后在F508del小鼠体内证实了这一点。体内治疗导致上皮细胞中CFTR功能部分恢复,这通过原位电位差和Ussing小室测定法测量,并且在气道和胃肠道组织中CFTR均得到校正,且无高于背景的脱靶效应。我们的研究表明全身基因编辑是可行的,更具体地说,静脉内递送旨在纠正导致CF的突变的PNA纳米颗粒是改善多个受影响器官中CF的可行选择。

https://cdn.ncbi.nlm.nih.gov/pmc/blobs/96e8/9534507/3982717d0351/sciadv.abo0522-f1.jpg

文献AI研究员

20分钟写一篇综述,助力文献阅读效率提升50倍。

立即体验

用中文搜PubMed

大模型驱动的PubMed中文搜索引擎

马上搜索

文档翻译

学术文献翻译模型,支持多种主流文档格式。

立即体验