Suppr超能文献

XMU-MP-1通过抑制软骨降解和软骨细胞凋亡来减轻骨关节炎。

XMU-MP-1 attenuates osteoarthritis via inhibiting cartilage degradation and chondrocyte apoptosis.

作者信息

Hao Xue, Zhao Jing, Jia Liyuan, He Ting, Wang Huanbo, Fan Jing, Yang Yating, Su Fei, Lu Qingda, Zheng Chao, Yang Liu, Jie Qiang

机构信息

Pediatric Orthopaedic Hospital, Honghui Hospital, Xi'an Jiaotong University, Xi'an, China.

Research Center for Skeletal Developmental Deformity and Injury Repair, School of Life Science and Medicine, Northwest University, Xi'an, China.

出版信息

Front Bioeng Biotechnol. 2022 Sep 19;10:998077. doi: 10.3389/fbioe.2022.998077. eCollection 2022.

Abstract

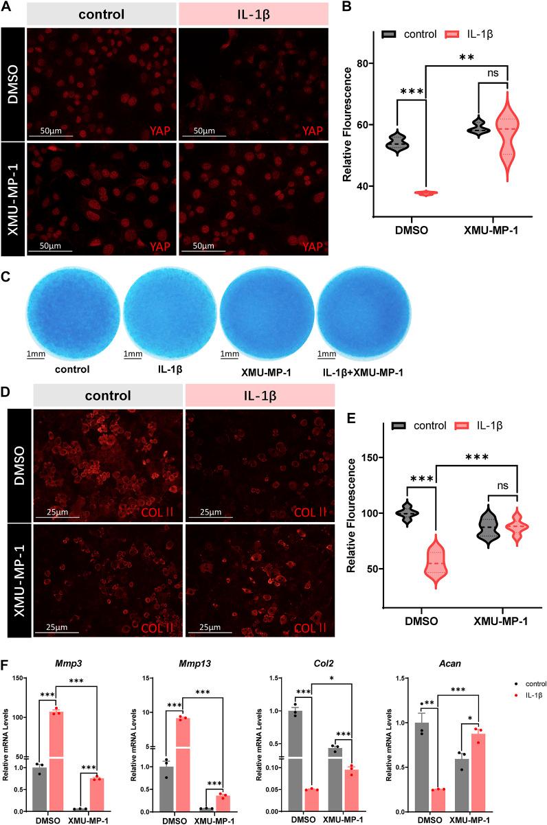
Osteoarthritis (OA) is the most prevalent type of degenerative joint disease; it is reported to be associated with inflammatory responses, chondrocyte apoptosis, and cartilage degeneration. XMU-MP-1 is a selective MST1/2 inhibitor which activates the downstream effector YAP and promotes cell growth. It has displayed excellent benefits in mouse intestinal repair, as well as liver repair and regeneration. However, the effects of XMU-MP-1 on OA remain unclear. In this study, we investigated the therapeutic role of XMU-MP-1 on interleukin-1β (IL-1β)-induced inflammation in mice chondrocytes and the destabilization of the medial meniscus surgery (DMM)-induced OA model. In chondrocytes, treatment with XMU-MP-1 elevated the matrix metalloproteinases (, ) and decreased the extracellular matrix (, ) induced by IL-1β. Moreover, XMU-MP-1 strongly inhibited IL-1β-induced chondrocyte apoptosis and significantly promoted chondrocyte proliferation. Furthermore, XMU-MP-1 demonstrated a protective and therapeutic influence on the mouse OA model. These findings indicate that XMU-MP-1 may have a protective effect on cartilage degradation and may be a new potential therapeutic option for OA.

摘要

骨关节炎(OA)是最常见的退行性关节疾病类型;据报道,它与炎症反应、软骨细胞凋亡和软骨退变有关。XMU-MP-1是一种选择性MST1/2抑制剂,可激活下游效应因子YAP并促进细胞生长。它在小鼠肠道修复以及肝脏修复和再生方面已显示出优异的效果。然而,XMU-MP-1对骨关节炎的影响仍不清楚。在本研究中,我们研究了XMU-MP-1对白细胞介素-1β(IL-1β)诱导的小鼠软骨细胞炎症以及内侧半月板手术(DMM)诱导的骨关节炎模型的治疗作用。在软骨细胞中,用XMU-MP-1处理可提高基质金属蛋白酶(,)水平,并减少IL-1β诱导的细胞外基质(,)。此外,XMU-MP-1强烈抑制IL-1β诱导的软骨细胞凋亡,并显著促进软骨细胞增殖。此外,XMU-MP-1对小鼠骨关节炎模型具有保护和治疗作用。这些发现表明,XMU-MP-1可能对软骨降解具有保护作用,并且可能是骨关节炎的一种新的潜在治疗选择。

https://cdn.ncbi.nlm.nih.gov/pmc/blobs/eb25/9527278/f10ab000d264/fbioe-10-998077-g001.jpg

文献AI研究员

20分钟写一篇综述,助力文献阅读效率提升50倍。

立即体验

用中文搜PubMed

大模型驱动的PubMed中文搜索引擎

马上搜索

文档翻译

学术文献翻译模型,支持多种主流文档格式。

立即体验