Suppr超能文献

重封因子S100A11在质膜伤口修复过程中与膜联蛋白和延伸突触结合蛋白-1相互作用。

The resealing factor S100A11 interacts with annexins and extended synaptotagmin-1 in the course of plasma membrane wound repair.

作者信息

Ashraf Arsila P K, Gerke Volker

机构信息

Institute of Medical Biochemistry, Centre for Molecular Biology of Inflammation, University of Münster, Münster, Germany.

出版信息

Front Cell Dev Biol. 2022 Sep 19;10:968164. doi: 10.3389/fcell.2022.968164. eCollection 2022.

Abstract

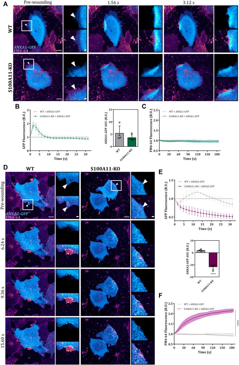
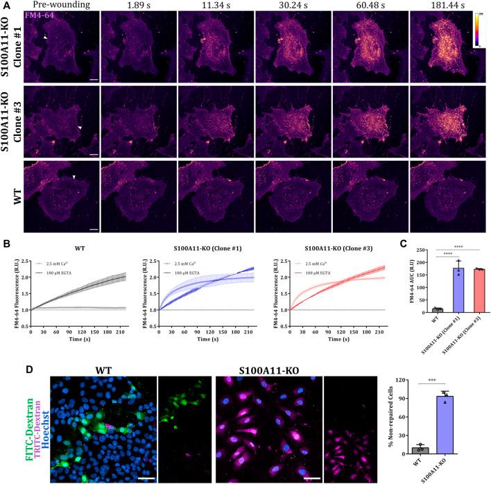
After damage, cells repair their plasma membrane in an active process that is driven by Ca entering through the wound. This triggers a range of Ca-regulated events such as the translocation of different Ca-binding proteins to the wound site which likely function in the repair process. The translocated proteins include Ca/phospholipid binding proteins of the annexin (ANX) family and S100A11, an EF hand-type Ca-binding protein which can interact with ANX. The molecular mechanism by which S100A11 mediates PM wound repair remains poorly understood although it likely involves interactions with ANX. Here, using S100A11 knockout endothelial cells and expression of S100A11 mutants, we show that endothelial S100A11 is essential for efficient plasma membrane wound repair and engages in Ca-dependent interactions with ANXA1 and ANXA2 through its C-terminal extension (residues 93-105). ANXA2 but not ANXA1 translocation to the wound is substantially inhibited in the absence of S100A11; however, the repair defect in S100A11 knockout cells is rescued by ectopic expression of an ANX interaction-defective S100A11 mutant, suggesting an ANX-independent role of S100A11 in membrane wound repair. In search for other interaction partners that could mediate this action of S100A11 we identify extended synaptotagmin 1 (E-Syt1), a protein tether that regulates endoplasmic reticulum-plasma membrane contact sites. E-Syt1 binds to S100A11 in the presence of Ca and depletion of E-Syt1 interferes with wound site recruitment of S100A11 and proper membrane resealing. Thus, the role of S100A11 in membrane wound repair does not exclusively dependent on ANX interactions and a Ca-regulated S100A11-E-Syt1 complex acts as a yet unrecognized component of the membrane resealing machinery.

摘要

受损后,细胞通过一个由钙离子经伤口进入所驱动的活跃过程来修复其质膜。这引发了一系列钙离子调节的事件,例如不同的钙离子结合蛋白向伤口部位的转位,这些蛋白可能在修复过程中发挥作用。转位的蛋白包括膜联蛋白(ANX)家族的钙/磷脂结合蛋白以及S100A11,一种EF手型钙离子结合蛋白,它可以与膜联蛋白相互作用。尽管S100A11介导质膜伤口修复的分子机制可能涉及与膜联蛋白的相互作用,但目前仍知之甚少。在这里,我们使用S100A11基因敲除的内皮细胞和S100A11突变体的表达,表明内皮细胞中的S100A11对于有效的质膜伤口修复至关重要,并且通过其C末端延伸(第93 - 105位氨基酸残基)与膜联蛋白A1(ANXA1)和膜联蛋白A2(ANXA2)进行钙离子依赖性相互作用。在没有S100A11的情况下,ANXA2而非ANXA1向伤口的转位受到显著抑制;然而,S100A11基因敲除细胞中的修复缺陷可通过异位表达一种膜联蛋白相互作用缺陷的S100A11突变体来挽救,这表明S100A11在膜伤口修复中具有不依赖于膜联蛋白的作用。在寻找可能介导S100A11这一作用的其他相互作用伙伴时,我们鉴定出了延伸突触结合蛋白1(E - Syt1),一种调节内质网 - 质膜接触位点的蛋白拴系分子。E - Syt1在有钙离子存在的情况下与S100A11结合,并且E - Syt1的缺失会干扰S100A11在伤口部位的募集以及适当的膜重新封闭。因此,S100A11在膜伤口修复中的作用并非完全依赖于与膜联蛋白的相互作用,并且一个钙离子调节的S100A11 - E - Syt1复合物作为膜重新封闭机制中一个尚未被认识的组成部分发挥作用。

https://cdn.ncbi.nlm.nih.gov/pmc/blobs/2343/9527316/4fc2ae47e569/fcell-10-968164-g001.jpg

文献AI研究员

20分钟写一篇综述,助力文献阅读效率提升50倍。

立即体验

用中文搜PubMed

大模型驱动的PubMed中文搜索引擎

马上搜索

文档翻译

学术文献翻译模型,支持多种主流文档格式。

立即体验