Suppr超能文献

离子通道简并和异质性在 CA3 锥体神经元复杂尖峰爆发中的出现。

Ion-channel degeneracy and heterogeneities in the emergence of complex spike bursts in CA3 pyramidal neurons.

机构信息

Cellular Neurophysiology Laboratory, Molecular Biophysics Unit, Indian Institute of Science, Bangalore, India.

出版信息

J Physiol. 2023 Aug;601(15):3297-3328. doi: 10.1113/JP283539. Epub 2022 Oct 23.

Abstract

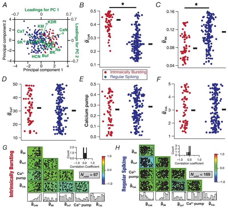
Complex spike bursting (CSB) is a characteristic electrophysiological signature exhibited by several neuronal subtypes and has been implicated in neural plasticity, learning, perception, anaesthesia and active sensing. Here, we address how pronounced intrinsic and synaptic heterogeneities affect CSB, with hippocampal CA3 pyramidal neurons (CA3PNs), where CSB emergence and heterogeneities are well characterized, as a substrate. We randomly generated 12,000 unique models and found 236 valid models that satisfied 11 characteristic CA3PN measurements. These morphologically and biophysically realistic valid models accounted for gating kinetics and somatodendritic expression profiles of 10 active ion channels. This heterogeneous population of valid models was endowed with broad distributions of underlying parameters showing weak pairwise correlations. We found two functional subclasses of valid models, intrinsically bursting and regular spiking, with significant differences in the expression of calcium and calcium-activated potassium conductances. We triggered CSB in all 236 models through different intrinsic or synaptic protocols and observed considerable heterogeneity in CSB propensity and properties spanning models and protocols. Finally, we used virtual knockout analyses and showed that synergistic interactions between intrinsic and synaptic mechanisms regulated CSB emergence and dynamics. Specifically, although there was a dominance of calcium and calcium-activated potassium channels in the emergence of CSB, individual deletion of none of the several ion channels or N-methyl-d-aspartate receptors resulted in the complete elimination of CSB across all models. Together, our analyses critically implicate ion-channel degeneracy in the robust emergence of CSB and other characteristic signatures of CA3PNs, despite pronounced heterogeneities in underlying intrinsic and synaptic properties. KEY POINTS: An unbiased stochastic search algorithm yielded a heterogeneous population of morphologically and biophysically realistic CA3 pyramidal neuronal models matching several signature electrophysiological characteristics. Two functional subclasses of valid models were identified with intrinsically bursting (IB) and regular spiking (RS) characteristics, which exhibited differential localization within the parametric space with linear and non-linear dimension reduction analyses. Calcium and calcium-activated potassium channels distinguished IB from RS models, apart from playing dominant roles in the emergence of complex spike bursting (CSB). The impact of deleting individual ion channels or N-methyl-d-aspartate receptors was variable across different models and differential for each channel/receptor, pointing to ion-channel degeneracy in the emergence of CSB. Biological heterogeneities across different neurons of the same subtype, ion-channel degeneracy and state-dependent changes (involving activity-dependent plasticity, pathology, and neuromodulation of intrinsic and synaptic properties) need to be considered carefully in assessing the propensity and dynamics of CSB in different neuronal subtypes.

摘要

复杂尖峰爆发 (CSB) 是几种神经元亚型表现出的一种特征性电生理特征,与神经可塑性、学习、感知、麻醉和主动感知有关。在这里,我们研究了显著的内在和突触异质性如何影响 CSB,以海马 CA3 锥体神经元 (CA3PN) 为基础,CA3PN 的 CSB 出现和异质性特征得到了很好的描述。我们随机生成了 12000 个独特的模型,并找到了 236 个符合 11 个特征 CA3PN 测量的有效模型。这些形态和生理上逼真的有效模型解释了 10 种活性离子通道的门控动力学和体树突表达谱。这个异质的有效模型群体具有广泛的基础参数分布,表现出弱的两两相关性。我们发现了两种功能子类的有效模型,即内在爆发和规则放电,它们在钙和钙激活钾电流的表达上有显著差异。我们通过不同的内在或突触方案在所有 236 个模型中触发 CSB,并观察到模型和方案之间 CSB 倾向和特性的显著异质性。最后,我们使用虚拟敲除分析表明,内在和突触机制的协同相互作用调节了 CSB 的出现和动态。具体来说,尽管钙和钙激活钾通道在 CSB 的出现中占主导地位,但在所有模型中,没有一种离子通道或 N-甲基-D-天冬氨酸受体的单独缺失导致 CSB 的完全消除。总之,我们的分析表明,尽管内在和突触特性的异质性显著,但离子通道简并性在 CSB 的稳健出现和 CA3PN 的其他特征特征中起着至关重要的作用。关键点:一个无偏的随机搜索算法产生了一个形态和生理上逼真的 CA3 锥体神经元模型的异质群体,这些模型符合几个特征电生理特征。确定了两种功能子类的有效模型,分别具有内在爆发 (IB) 和规则放电 (RS) 特征,通过线性和非线性维度降低分析,在参数空间中表现出不同的定位。钙和钙激活钾通道除了在 CSB 的出现中起主导作用外,还将 IB 与 RS 模型区分开来。删除单个离子通道或 N-甲基-D-天冬氨酸受体的影响在不同模型中是不同的,而且对每个通道/受体也是不同的,这表明 CSB 的出现存在离子通道简并性。同一亚型的不同神经元之间的生物学异质性、离子通道简并性以及状态依赖性变化(涉及活动依赖性可塑性、病理学和内在和突触特性的神经调制)在评估不同神经元亚型 CSB 的倾向和动力学时需要仔细考虑。

https://cdn.ncbi.nlm.nih.gov/pmc/blobs/f172/7614864/e923c7b468fa/EMS174632-f015.jpg

文献AI研究员

20分钟写一篇综述,助力文献阅读效率提升50倍。

立即体验

用中文搜PubMed

大模型驱动的PubMed中文搜索引擎

马上搜索

文档翻译

学术文献翻译模型,支持多种主流文档格式。

立即体验