Suppr超能文献

生物合成的黑姜-硒纳米颗粒通过抑制 PI3K/Akt/mTOR 信号通路诱导 AGS 胃癌细胞凋亡和自噬。

Biologically synthesized black ginger-selenium nanoparticle induces apoptosis and autophagy of AGS gastric cancer cells by suppressing the PI3K/Akt/mTOR signaling pathway.

机构信息

Graduate School of Biotechnology, and College of Life Science, Kyung Hee University, Yongin-si, 17104, Gyeonggi-do, Republic of Korea.

出版信息

J Nanobiotechnology. 2022 Oct 8;20(1):441. doi: 10.1186/s12951-022-01576-6.

Abstract

BACKGROUND

Despite being a promising strategy, current chemotherapy for gastric cancer (GC) is limited due to adverse side effects and poor survival rates. Therefore, new drug-delivery platforms with good biocompatibility are needed. Recent studies have shown that nanoparticle-based drug delivery can be safe, eco-friendly, and nontoxic making them attractive candidates. Here, we develop a novel selenium-nanoparticle based drug-delivery agent for cancer treatment from plant extracts and selenium salts.

RESULTS

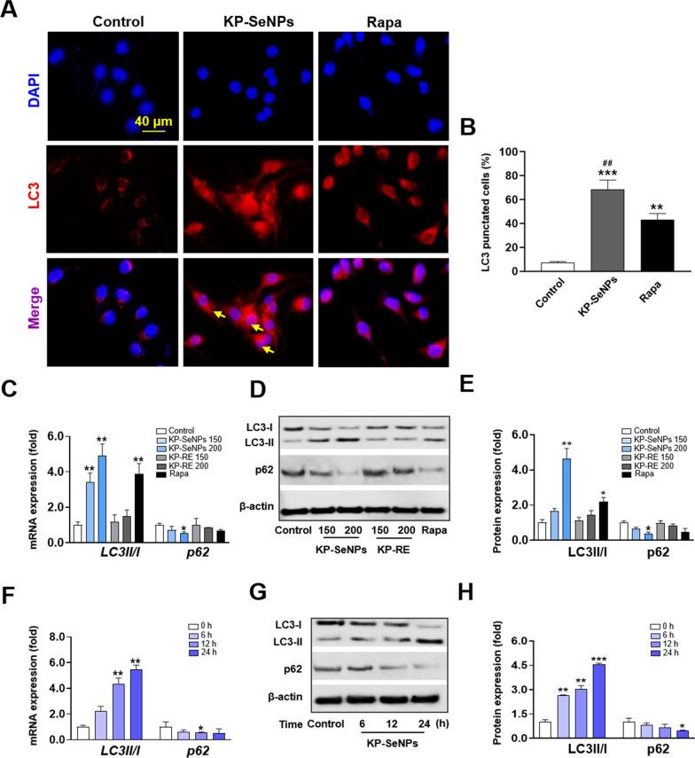
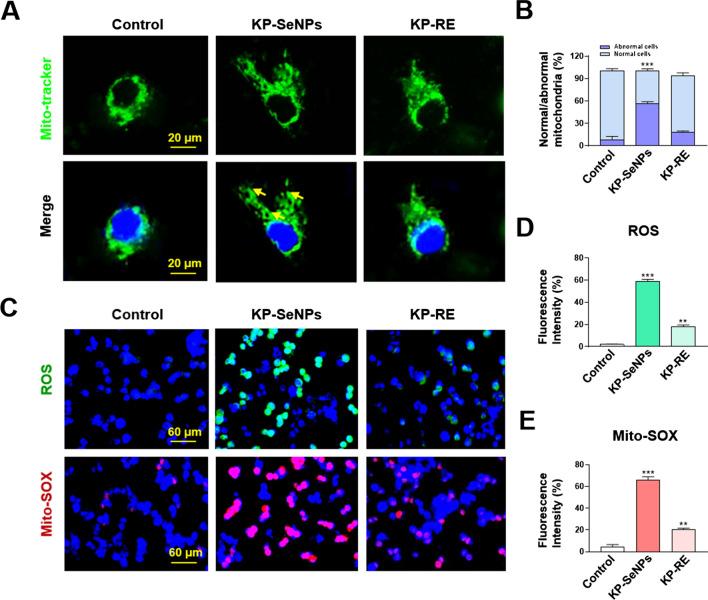
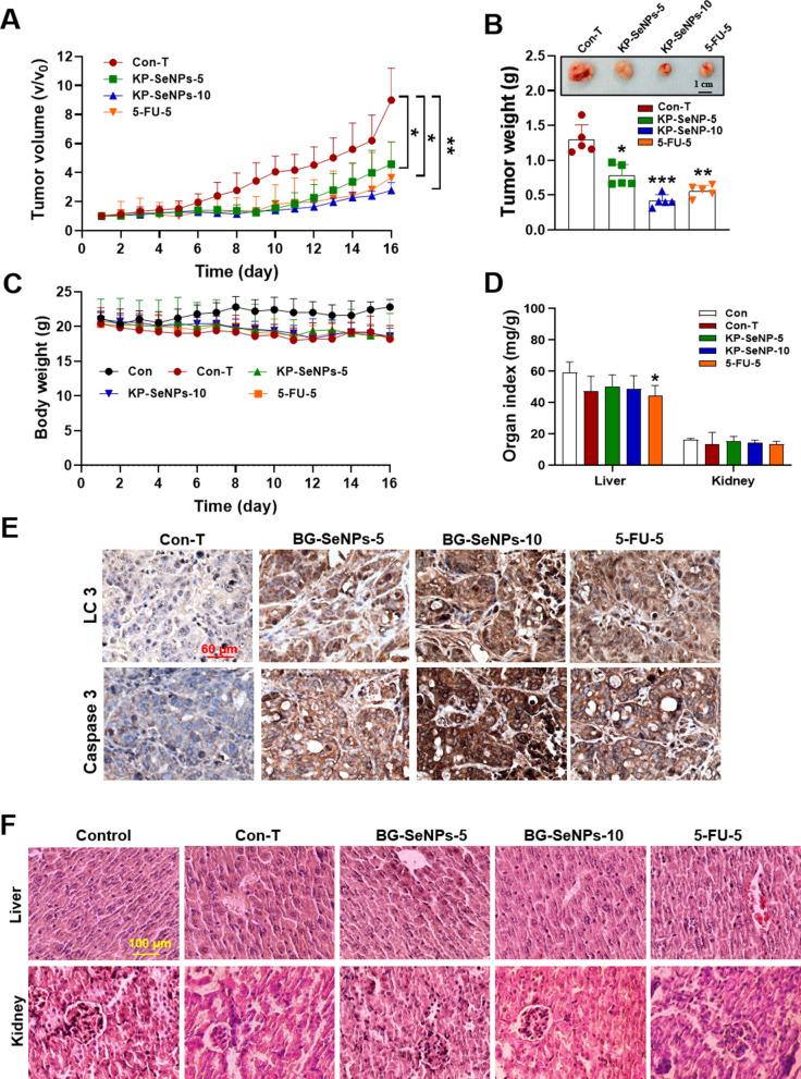
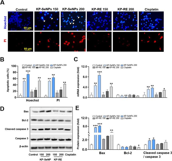
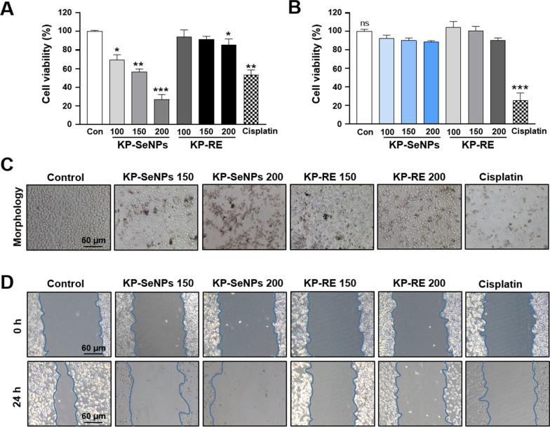
Selenium cations were reduced to selenium nanoparticles using Kaempferia parviflora (black ginger) root extract and named KP-SeNP. Transmission electron microscopy, selected area electron diffraction, X-ray diffraction, energy dispersive X-ray, dynamic light scattering, and Fourier-transform infrared spectrum were utilized to confirm the physicochemical features of the nanoparticles. The KP-SeNPs showed significant cytotoxicity in human gastric adenocarcinoma cell (AGS cells) but not in normal cells. We determined that the intracellular signaling pathway mechanisms associated with the anticancer effects of KP-SeNPs involve the upregulation of intrinsic apoptotic signaling markers, such as B-cell lymphoma 2, Bcl-associated X protein, and caspase 3 in AGS cells. KP-SeNPs also caused autophagy of AGS by increasing the autophagic flux-marker protein, LC3B-II, whilst inhibiting autophagic cargo protein, p62. Additionally, phosphorylation of PI3K/Akt/mTOR pathway markers and downstream targets was decreased in KP-SeNP-treated AGS cells. AGS-cell xenograft model results further validated our in vitro findings, showing that KP-SeNPs are biologically safe and exert anticancer effects via autophagy and apoptosis.

CONCLUSIONS

These results show that KP-SeNPs treatment of AGS cells induces apoptosis and autophagic cell death through the PI3K/Akt/mTOR pathway, suppressing GC progression. Thus, our research strongly suggests that KP-SeNPs could act as a novel potential therapeutic agent for GC.

摘要

背景

尽管化疗是一种很有前景的策略,但由于其不良反应和生存率低,目前用于胃癌(GC)的化疗受到了限制。因此,需要新的具有良好生物相容性的药物输送平台。最近的研究表明,基于纳米粒子的药物输送可以是安全、环保和无毒的,这使得它们成为有吸引力的候选药物。在这里,我们从植物提取物和硒盐中开发了一种新型基于硒纳米粒子的药物输送剂用于癌症治疗。

结果

使用 Kaempferia parviflora(黑姜)根提取物将硒阳离子还原为硒纳米粒子,并将其命名为 KP-SeNP。透射电子显微镜、选区电子衍射、X 射线衍射、能量色散 X 射线、动态光散射和傅里叶变换红外光谱用于证实纳米粒子的物理化学特性。KP-SeNPs 在人胃腺癌(AGS 细胞)中表现出显著的细胞毒性,但在正常细胞中没有。我们确定与 KP-SeNP 抗癌作用相关的细胞内信号通路机制涉及内在凋亡信号标志物的上调,如 B 细胞淋巴瘤 2、Bcl 相关 X 蛋白和 caspase 3 在 AGS 细胞中。KP-SeNPs 通过增加自噬流标志物 LC3B-II 并抑制自噬货物蛋白 p62 也引起 AGS 的自噬。此外,KP-SeNP 处理的 AGS 细胞中 PI3K/Akt/mTOR 通路标记物和下游靶标的磷酸化减少。AGS 细胞异种移植模型结果进一步验证了我们的体外发现,表明 KP-SeNPs 通过自噬和细胞凋亡是生物安全的,并发挥抗癌作用。

结论

这些结果表明,KP-SeNP 处理 AGS 细胞通过 PI3K/Akt/mTOR 通路诱导细胞凋亡和自噬性细胞死亡,抑制 GC 进展。因此,我们的研究强烈表明 KP-SeNP 可以作为 GC 的一种新型潜在治疗药物。

https://cdn.ncbi.nlm.nih.gov/pmc/blobs/d8ef/9548198/0c56e3661837/12951_2022_1576_Fig1_HTML.jpg

文献AI研究员

20分钟写一篇综述,助力文献阅读效率提升50倍。

立即体验

用中文搜PubMed

大模型驱动的PubMed中文搜索引擎

马上搜索

文档翻译

学术文献翻译模型,支持多种主流文档格式。

立即体验