Suppr超能文献

跨物种进化的高效腺相关病毒变体,用于治疗性基因转移和基因组编辑。

Cross-species evolution of a highly potent AAV variant for therapeutic gene transfer and genome editing.

机构信息

Department of Molecular Genetics and Microbiology, Duke University School of Medicine, Durham, NC, USA.

Department of Surgery, Duke University School of Medicine, Durham, NC, USA.

出版信息

Nat Commun. 2022 Oct 10;13(1):5947. doi: 10.1038/s41467-022-33745-4.

Abstract

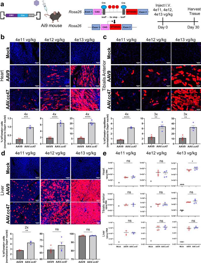
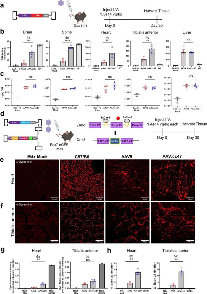
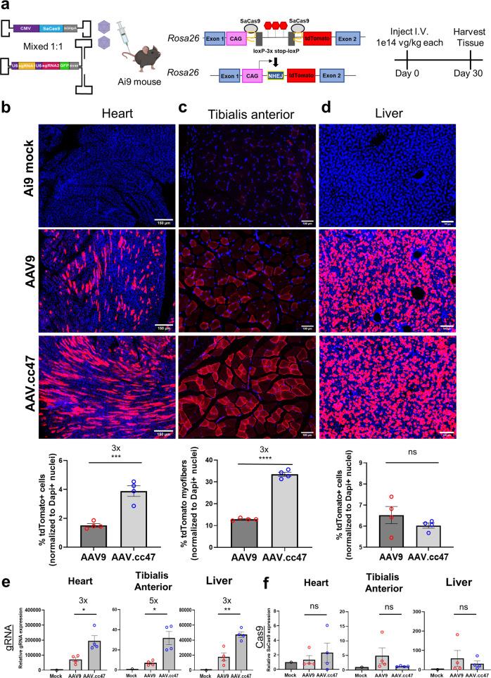
Recombinant adeno-associated viral (AAV) vectors are a promising gene delivery platform, but ongoing clinical trials continue to highlight a relatively narrow therapeutic window. Effective clinical translation is confounded, at least in part, by differences in AAV biology across animal species. Here, we tackle this challenge by sequentially evolving AAV capsid libraries in mice, pigs and macaques. We discover a highly potent, cross-species compatible variant (AAV.cc47) that shows improved attributes benchmarked against AAV serotype 9 as evidenced by robust reporter and therapeutic gene expression, Cre recombination and CRISPR genome editing in normal and diseased mouse models. Enhanced transduction efficiency of AAV.cc47 vectors is further corroborated in macaques and pigs, providing a strong rationale for potential clinical translation into human gene therapies. We envision that ccAAV vectors may not only improve predictive modeling in preclinical studies, but also clinical translatability by broadening the therapeutic window of AAV based gene therapies.

摘要

重组腺相关病毒(AAV)载体是一种很有前途的基因传递平台,但正在进行的临床试验继续强调相对较窄的治疗窗口。有效的临床转化至少部分受到动物物种之间 AAV 生物学差异的阻碍。在这里,我们通过在小鼠、猪和猕猴中连续进化 AAV 衣壳文库来解决这一挑战。我们发现了一种高效、跨物种兼容的变体(AAV.cc47),与 AAV 血清型 9 相比,它具有更好的属性,这一点从正常和患病小鼠模型中强大的报告基因和治疗基因表达、Cre 重组和 CRISPR 基因组编辑中得到了证明。AAV.cc47 载体的转导效率在猕猴和猪中得到了进一步证实,为其潜在的临床转化为人类基因治疗提供了强有力的理由。我们设想,ccAAV 载体不仅可以通过拓宽基于 AAV 的基因治疗的治疗窗口来提高临床前研究中的预测模型,还可以提高临床可转化性。

https://cdn.ncbi.nlm.nih.gov/pmc/blobs/a7ce/9548504/54e2ff0a9336/41467_2022_33745_Fig1_HTML.jpg

文献AI研究员

20分钟写一篇综述,助力文献阅读效率提升50倍。

立即体验

用中文搜PubMed

大模型驱动的PubMed中文搜索引擎

马上搜索

文档翻译

学术文献翻译模型,支持多种主流文档格式。

立即体验