Suppr超能文献

温氏解毒方通过重塑肠道微生物群和肿瘤微环境来改善结直肠癌。

Wenzi Jiedu Recipe ameliorates colorectal cancer by remodeling the gut microbiota and tumor microenvironment.

作者信息

Qiu Wenli, Sang Tianqing, Chen Haibin, Zhou Hongli, Wang Zhongqiu, Zhou Hongguang

机构信息

Department of Radiology, Affiliated Hospital of Nanjing University of Chinese Medicine, Nanjing, China.

The First Clinical Medical College, Henan University of Chinese Medicine, Zhengzhou, China.

出版信息

Front Oncol. 2022 Sep 23;12:915498. doi: 10.3389/fonc.2022.915498. eCollection 2022.

Abstract

INTRODUCTION

Wenzi Jiedu Recipe (WJR), traditional Chinese medicine (TCM) formula, has been proven to be clinically useful in the treatment of colorectal cancer (CRC). However, its underlying mechanisms are still elusive, which limits its wider application. Thus, we aimed to evaluate the effect of WJR on CRC and elucidate mechanisms underlying its action.

METHODS

Network pharmacology was employed to clarify the "herb-active ingredient-target" network of WJR. The 16S rDNA sequencing method was used to analyze the changes of gut microbes mediated by WJR in tumor-bearing mice with CRC. The proportions of CD4+ T cell and CD8+ T cell were measured by flow cytometry. Levels of the cytokines interleukin (IL)-10, interferon (IFN)-γ, and tumor necrosis factor (TNF)-α were assessed by immunohistochemistry and enzyme-linked immunosorbent assay (ELISA).

RESULTS

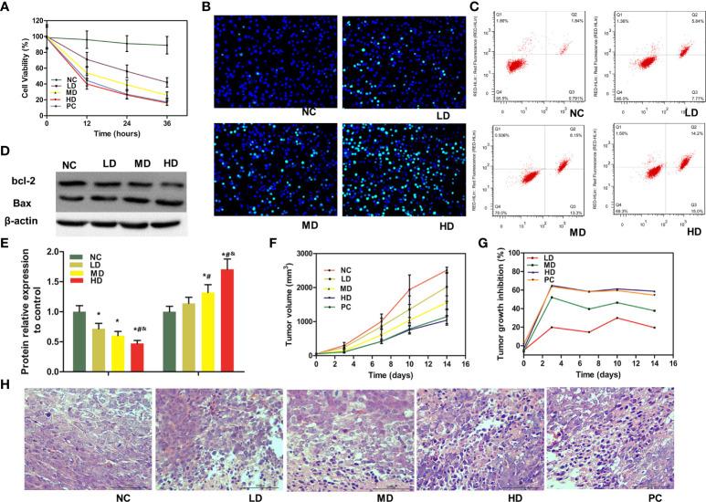
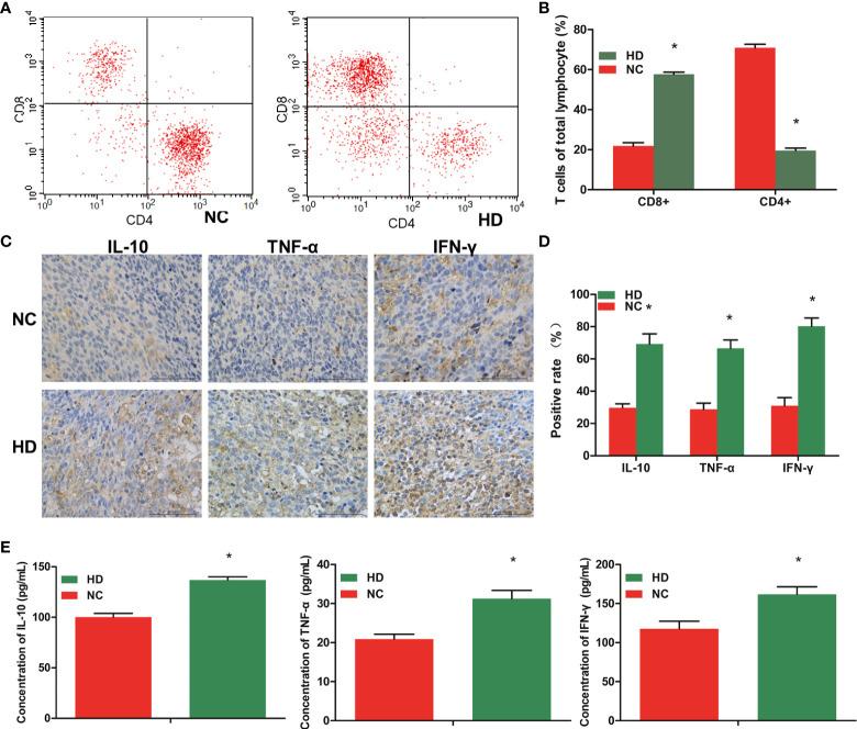
WJR showed significant anti-CRC effects both and . Network pharmacology revealed that WJR exerts anti-CRC therapeutic effect on multiple targets and signaling pathways. Gut microbiota analysis revealed that WJR therapy significantly enriched for and . In particular, we found that WJR significantly increased the proportion of CD8+ T cells and the expression of immune-associated cytokines IL-10, IFN-γ, and TNF-α.

CONCLUSION

The regulation of gut microbiota by WJR may be the breakthrough point to clarify its mechanism of action in the treatment of CRC, and it has a good prospect of clinical application.

摘要

引言

中药方剂文子解毒方(WJR)已被证明在治疗结直肠癌(CRC)方面具有临床疗效。然而,其潜在机制仍不清楚,这限制了其更广泛的应用。因此,我们旨在评估WJR对CRC的作用,并阐明其作用的潜在机制。

方法

采用网络药理学方法阐明WJR的“草药-活性成分-靶点”网络。利用16S rDNA测序方法分析WJR对荷瘤CRC小鼠肠道微生物的影响。通过流式细胞术检测CD4+ T细胞和CD8+ T细胞的比例。采用免疫组织化学和酶联免疫吸附测定(ELISA)法评估细胞因子白细胞介素(IL)-10、干扰素(IFN)-γ和肿瘤坏死因子(TNF)-α的水平。

结果

WJR在[具体方面1]和[具体方面2]均显示出显著的抗CRC作用。网络药理学研究表明,WJR对多个靶点和信号通路发挥抗CRC治疗作用。肠道微生物群分析显示,WJR治疗显著富集了[具体微生物群1]和[具体微生物群2]。特别是,我们发现WJR显著增加了CD8+ T细胞的比例以及免疫相关细胞因子IL-10、IFN-γ和TNF-α的表达。

结论

WJR对肠道微生物群的调节可能是阐明其在CRC治疗中作用机制的突破点,具有良好的临床应用前景。

https://cdn.ncbi.nlm.nih.gov/pmc/blobs/e5f8/9541612/e784cdaf9fd2/fonc-12-915498-g001.jpg

文献AI研究员

20分钟写一篇综述,助力文献阅读效率提升50倍。

立即体验

用中文搜PubMed

大模型驱动的PubMed中文搜索引擎

马上搜索

文档翻译

学术文献翻译模型,支持多种主流文档格式。

立即体验