Suppr超能文献

辉瑞-BioNTech 疫苗对美国大型医疗体系内因 SARS-CoV-2 奥密克戎 BA.1 和 BA.2 亚系导致的住院和急诊科就诊的有效性和持久性:一项病例对照研究

Effectiveness and durability of BNT162b2 vaccine against hospital and emergency department admissions due to SARS-CoV-2 omicron sub-lineages BA.1 and BA.2 in a large health system in the USA: a test-negative, case-control study.

机构信息

Department of Research & Evaluation, Kaiser Permanente Southern California, Pasadena, CA, USA; Department of Health Systems Science, Kaiser Permanente Bernard J Tyson School of Medicine, Pasadena, CA, USA.

Department of Research & Evaluation, Kaiser Permanente Southern California, Pasadena, CA, USA.

出版信息

Lancet Respir Med. 2023 Feb;11(2):176-187. doi: 10.1016/S2213-2600(22)00354-X. Epub 2022 Oct 7.

Abstract

BACKGROUND

The SARS-CoV-2 omicron (B.1.1.529 BA.1) lineage was first detected in November, 2021, and is associated with reduced vaccine effectiveness. By March, 2022, BA.1 had been replaced by sub-lineage BA.2 in the USA. As new variants evolve, vaccine performance must be continually assessed. We aimed to evaluate the effectiveness and durability of BNT162b2 (Pfizer-BioNTech) against hospital and emergency department admissions for BA.1 and BA.2.

METHODS

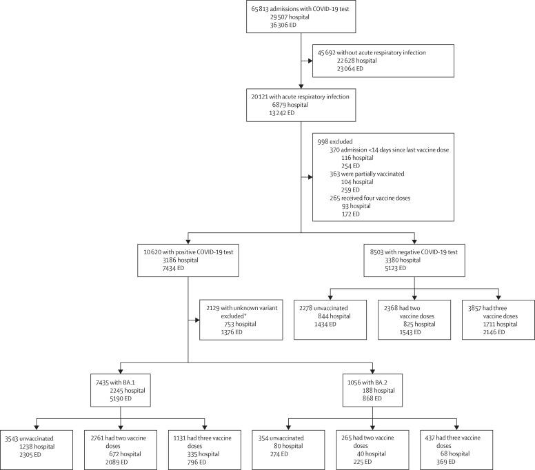
In this test-negative, case-control study, we sourced data from the electronic health records of adult (aged ≥18 years) members of Kaiser Permanente Southern California (KPSC), which is a health-care system in the USA, who were admitted to one of 15 KPSC hospitals or emergency departments (without subsequent hospitalisation) between Dec 27, 2021, and June 4, 2022, with an acute respiratory infection and were tested for SARS-CoV-2 by RT-PCR. Omicron sub-lineage was determined by use of sequencing, spike gene target failure, and the predominance of variants in certain time periods. Our main outcome was the effectiveness of two or three doses of BNT162b2 in preventing emergency department or hospital admission. Variant-specific vaccine effectiveness was evaluated by comparing the odds ratios from logistic regression models of vaccination between test-positive cases and test-negative controls, adjusting for the month of admission, age, sex, race and ethnicity, body-mass index, Charlson Comorbidity Index, previous influenza or pneumococcal vaccines, and previous SARS-CoV-2 infection. We also assessed effectiveness by the time since vaccination. This study is registered at ClinicalTrials.gov, NCT04848584, and is ongoing.

FINDINGS

Of 65 813 total admissions during the study period, we included 16 994 in our analyses, of which 7435 were due to BA.1, 1056 were due to BA.2, and 8503 were not due to SARS-CoV-2. In adjusted analyses, two-dose vaccine effectiveness was 40% (95% CI 27 to 50) for hospitalisation and 29% (18 to 38) for emergency department admission against BA.1 and 56% (31 to 72) for hospitalisation and 16% (-5 to 33) for emergency department admission against BA.2. Three-dose vaccine effectiveness was 79% (74 to 83) for hospitalisation and 72% (67 to 77) for emergency department admission against BA.1 and 71% (55 to 81) for hospitalisation and 21% (1 to 37) for emergency department admission against BA.2. Less than 3 months after the third dose, vaccine effectiveness was 80% (74 to 84) for hospitalisation and 74% (69 to 78) for emergency department admission against BA.1. Vaccine effectiveness 3 months or more after the third dose was 76% (69 to 82) against BA.1-related hospitalisation and 65% (56 to 73) against BA.1-related emergency department admission. Against BA.2, vaccine effectiveness was 74% (47 to 87) for hospitalisation and 59% (40 to 72) for emergency department admission at less than 3 months after the third dose and 70% (53 to 81) for hospitalisation and 5% (-21 to 25) for emergency department admission at 3 months or more after the third dose.

INTERPRETATION

Two doses of BNT162b2 provided only partial protection against BA.1-related and BA.2-related hospital and emergency department admission, which underscores the need for booster doses against omicron. Although three doses offered high levels of protection (≥70%) against hospitalisation, variant-adapted vaccines are probably needed to improve protection against less severe endpoints, like emergency department admission, especially for BA.2.

FUNDING

Pfizer.

摘要

背景

SARS-CoV-2 的奥密克戎(B.1.1.529 BA.1)谱系于 2021 年 11 月首次被发现,与疫苗有效性降低有关。到 2022 年 3 月,BA.1 在美国已被亚谱系 BA.2 取代。随着新变体的出现,必须不断评估疫苗的效果。我们旨在评估 BNT162b2(辉瑞-生物技术公司)对 BA.1 和 BA.2 导致的医院和急诊部入院的有效性和持久性。

方法

在这项阴性病例对照研究中,我们从美国凯撒永久南加州(KPSC)的电子健康记录中获取数据,该系统是一个医疗保健系统,2021 年 12 月 27 日至 2022 年 6 月 4 日期间,该系统的成年(年龄≥18 岁)成员因急性呼吸道感染在 KPSC 的 15 家医院或急诊部之一入院,但没有随后的住院治疗,并通过 RT-PCR 进行了 SARS-CoV-2 检测。奥密克戎亚谱系通过使用测序、刺突基因靶失败以及特定时间段内变体的优势来确定。我们的主要结果是两剂或三剂 BNT162b2 预防急诊部或医院入院的效果。通过比较接种疫苗与未接种疫苗的病例与对照之间的病例与对照的比值,评估变异特异性疫苗的有效性,调整入院月份、年龄、性别、种族和民族、体重指数、Charlson 合并症指数、既往流感或肺炎球菌疫苗接种情况以及既往 SARS-CoV-2 感染情况。我们还根据接种疫苗后的时间评估了效果。这项研究在 ClinicalTrials.gov 注册,编号为 NCT04848584,正在进行中。

结果

在研究期间的 65813 例总入院中,我们纳入了 16994 例进行分析,其中 7435 例是由 BA.1 引起的,1056 例是由 BA.2 引起的,8503 例不是由 SARS-CoV-2 引起的。在调整分析中,两剂疫苗对 BA.1 相关住院和急诊部就诊的有效性分别为 40%(27 至 50)和 29%(18 至 38),对 BA.2 相关住院和急诊部就诊的有效性分别为 56%(31 至 72)和 16%(-5 至 33)。三剂疫苗对 BA.1 相关住院和急诊部就诊的有效性分别为 79%(74 至 83)和 72%(67 至 77),对 BA.2 相关住院和急诊部就诊的有效性分别为 71%(55 至 81)和 21%(1 至 37)。第三剂疫苗接种不到 3 个月后,疫苗对 BA.1 相关住院和急诊部就诊的有效性分别为 80%(74 至 84)和 74%(69 至 78)。第三剂疫苗接种 3 个月或更长时间后,疫苗对 BA.1 相关住院和急诊部就诊的有效性分别为 76%(69 至 82)和 65%(56 至 73)。对 BA.2,三剂疫苗接种不到 3 个月后,疫苗对 BA.2 相关住院和急诊部就诊的有效性分别为 74%(47 至 87)和 59%(40 至 72),3 个月或更长时间后,疫苗对 BA.2 相关住院和急诊部就诊的有效性分别为 70%(47 至 81)和 5%(-21 至 25)。

解释

两剂 BNT162b2 对 BA.1 相关和 BA.2 相关的住院和急诊部就诊仅提供部分保护,这突显了针对奥密克戎需要加强剂量。尽管三剂疫苗提供了高保护水平(≥70%),但可能需要针对变体的疫苗来改善对不太严重的终点(如急诊部就诊)的保护,特别是对 BA.2。

资金来源

辉瑞公司。

https://cdn.ncbi.nlm.nih.gov/pmc/blobs/f03c/9765328/e918b8d50884/gr1_lrg.jpg

文献AI研究员

20分钟写一篇综述,助力文献阅读效率提升50倍。

立即体验

用中文搜PubMed

大模型驱动的PubMed中文搜索引擎

马上搜索

文档翻译

学术文献翻译模型,支持多种主流文档格式。

立即体验