Suppr超能文献

异常KCNN1表达与尤因肉瘤中渗透性超敏反应的相关性

Relevance of Abnormal KCNN1 Expression and Osmotic Hypersensitivity in Ewing Sarcoma.

作者信息

Fuest Sebastian, Post Christoph, Balbach Sebastian T, Jabar Susanne, Neumann Ilka, Schimmelpfennig Sandra, Sargin Sarah, Nass Elke, Budde Thomas, Kailayangiri Sareetha, Altvater Bianca, Ranft Andreas, Hartmann Wolfgang, Dirksen Uta, Rössig Claudia, Schwab Albrecht, Pethő Zoltán

机构信息

Institute of Physiology II, University Münster, 48149 Münster, Germany.

Department of Pediatric Hematology and Oncology, University Children's Hospital Münster, 48149 Münster, Germany.

出版信息

Cancers (Basel). 2022 Oct 1;14(19):4819. doi: 10.3390/cancers14194819.

Abstract

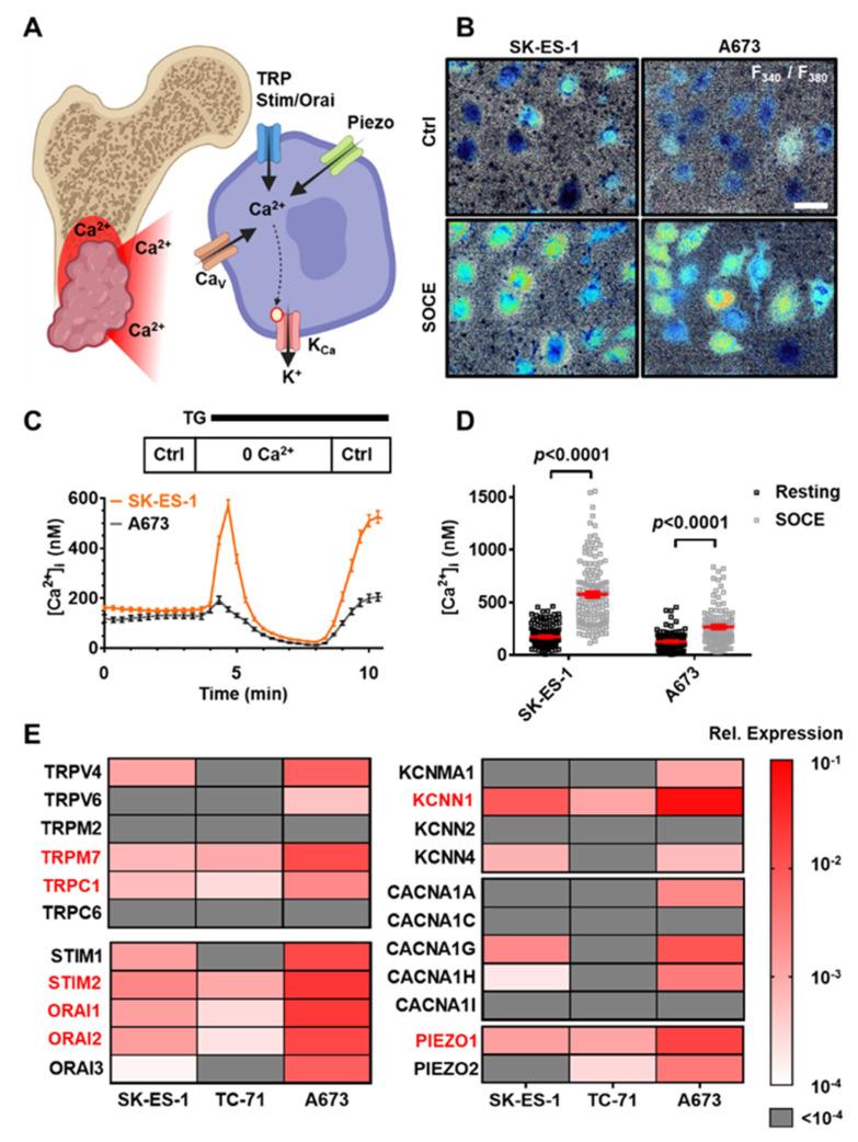
Ewing sarcoma (EwS) is a rare and highly malignant bone tumor occurring mainly in childhood and adolescence. Physiologically, the bone is a central hub for Ca homeostasis, which is severely disturbed by osteolytic processes in EwS. Therefore, we aimed to investigate how ion transport proteins involved in Ca homeostasis affect EwS pathophysiology. We characterized the expression of 22 candidate genes of Ca-permeable or Ca-regulated ion channels in three EwS cell lines and found the Ca-activated K channel K2.1 () to be exceptionally highly expressed. We revealed that expression is directly regulated by the disease-driving oncoprotein EWSR1-FL1. Due to its consistent overexpression in EwS, mRNA could be a prognostic marker in EwS. In a large cohort of EwS patients, however, mRNA quantity does not correlate with clinical parameters. Several functional studies including patch clamp electrophysiology revealed no evidence for K2.1 function in EwS cells. Thus, elevated expression is not translated to K2.1 channel activity in EwS cells. However, we found that the low K conductance of EwS cells renders them susceptible to hypoosmotic solutions. The absence of a relevant K conductance in EwS thereby provides an opportunity for hypoosmotic therapy that can be exploited during tumor surgery.

摘要

尤因肉瘤(EwS)是一种罕见的高度恶性骨肿瘤,主要发生于儿童和青少年时期。从生理角度来看,骨骼是钙稳态的核心枢纽,而尤因肉瘤中的溶骨过程会严重扰乱这一稳态。因此,我们旨在研究参与钙稳态的离子转运蛋白如何影响尤因肉瘤的病理生理学。我们对三种尤因肉瘤细胞系中22个钙通透或钙调节离子通道候选基因的表达进行了表征,发现钙激活钾通道K2.1()异常高表达。我们发现其表达直接受疾病驱动癌蛋白EWSR1-FL1调控。由于其在尤因肉瘤中持续过表达,K2.1 mRNA可能是尤因肉瘤的一个预后标志物。然而,在一大群尤因肉瘤患者中,K2.1 mRNA数量与临床参数并无关联。包括膜片钳电生理学在内的多项功能研究表明,尤因肉瘤细胞中没有K2.1功能的证据。因此,尤因肉瘤中K2.1表达升高并未转化为K2.1通道活性。然而,我们发现尤因肉瘤细胞的低钾电导使其易受低渗溶液影响。尤因肉瘤中缺乏相关钾电导,从而为在肿瘤手术期间可利用的低渗疗法提供了机会。

https://cdn.ncbi.nlm.nih.gov/pmc/blobs/5c0a/9564116/e805682dc7ae/cancers-14-04819-g001.jpg

相似文献

1
Relevance of Abnormal KCNN1 Expression and Osmotic Hypersensitivity in Ewing Sarcoma.
Cancers (Basel). 2022 Oct 1;14(19):4819. doi: 10.3390/cancers14194819.
2
Role for the EWS domain of EWS/FLI in binding GGAA-microsatellites required for Ewing sarcoma anchorage independent growth.
Proc Natl Acad Sci U S A. 2017 Sep 12;114(37):9870-9875. doi: 10.1073/pnas.1701872114. Epub 2017 Aug 28.
3
Targeting the CALCB/RAMP1 axis inhibits growth of Ewing sarcoma.
Cell Death Dis. 2019 Feb 11;10(2):116. doi: 10.1038/s41419-019-1372-0.
6
EWS-FLI1 regulates a transcriptional program in cooperation with Foxq1 in mouse Ewing sarcoma.
Cancer Sci. 2018 Sep;109(9):2907-2918. doi: 10.1111/cas.13710. Epub 2018 Jul 18.
8
Identification of two types of GGAA-microsatellites and their roles in EWS/FLI binding and gene regulation in Ewing sarcoma.
PLoS One. 2017 Nov 1;12(11):e0186275. doi: 10.1371/journal.pone.0186275. eCollection 2017.
9
Microsatellites with macro-influence in ewing sarcoma.
Genes (Basel). 2012 Jul 23;3(3):444-60. doi: 10.3390/genes3030444.

引用本文的文献

本文引用的文献

2
Ion Channel Involvement in Tumor Drug Resistance.
J Pers Med. 2022 Feb 3;12(2):210. doi: 10.3390/jpm12020210.
3
The landscape of coding RNA editing events in pediatric cancer.
BMC Cancer. 2021 Nov 17;21(1):1233. doi: 10.1186/s12885-021-08956-5.
5
Translational evidence for RRM2 as a prognostic biomarker and therapeutic target in Ewing sarcoma.
Mol Cancer. 2021 Jul 27;20(1):97. doi: 10.1186/s12943-021-01393-9.
7
Ewing Sarcoma-Diagnosis, Treatment, Clinical Challenges and Future Perspectives.
J Clin Med. 2021 Apr 14;10(8):1685. doi: 10.3390/jcm10081685.
8
Osteosarcoma, chondrosarcoma and Ewing sarcoma: Clinical aspects, biomarker discovery and liquid biopsy.
Crit Rev Oncol Hematol. 2021 Jun;162:103340. doi: 10.1016/j.critrevonc.2021.103340. Epub 2021 Apr 22.
9
Distant coupling between RNA editing and alternative splicing of the osmosensitive cation channel Tmem63b.
J Biol Chem. 2020 Dec 25;295(52):18199-18212. doi: 10.1074/jbc.RA120.016049. Epub 2020 Oct 25.
10
The Osteosarcoma Microenvironment: A Complex But Targetable Ecosystem.
Cells. 2020 Apr 15;9(4):976. doi: 10.3390/cells9040976.

文献AI研究员

20分钟写一篇综述,助力文献阅读效率提升50倍。

立即体验

用中文搜PubMed

大模型驱动的PubMed中文搜索引擎

马上搜索

文档翻译

学术文献翻译模型,支持多种主流文档格式。

立即体验