Suppr超能文献

酸适应促进瞬时受体电位通道蛋白1(TRPC1)在质膜上的定位,通过钙离子内流以及与磷脂酰肌醇-3激酶/钙调蛋白(PI3K/CaM)相互作用,导致胰腺导管腺癌细胞增殖和迁移。

Acid Adaptation Promotes TRPC1 Plasma Membrane Localization Leading to Pancreatic Ductal Adenocarcinoma Cell Proliferation and Migration through Ca Entry and Interaction with PI3K/CaM.

作者信息

Schnipper Julie, Kouba Sana, Hague Frédéric, Girault Alban, Telliez Marie-Sophie, Guénin Stéphanie, Ahidouch Ahmed, Pedersen Stine Falsig, Ouadid-Ahidouch Halima

机构信息

Laboratory of Cellular and Molecular Physiology, UR UPJV 4667, University of Picardie Jules Verne, 80000 Amiens, France.

Regional Ressources Center for Molecular Biology (CRRBM), University of Picardie Jules Verne, 80000 Amiens, France.

出版信息

Cancers (Basel). 2022 Oct 9;14(19):4946. doi: 10.3390/cancers14194946.

Abstract

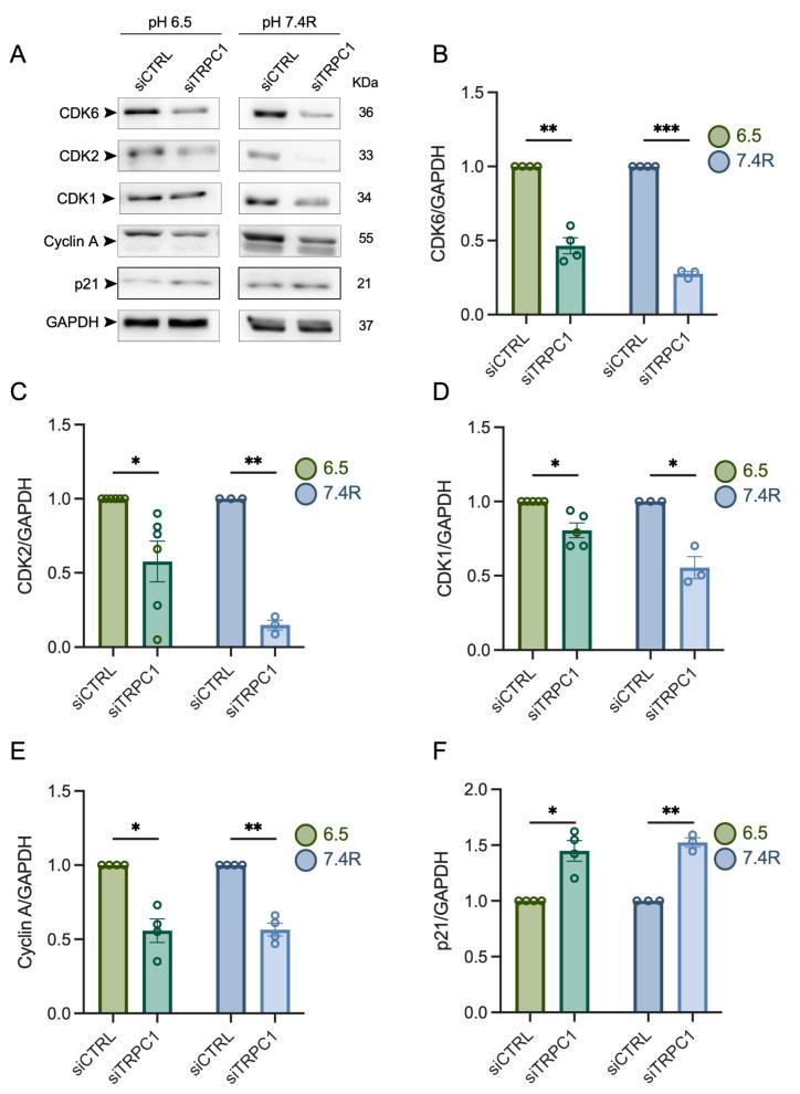
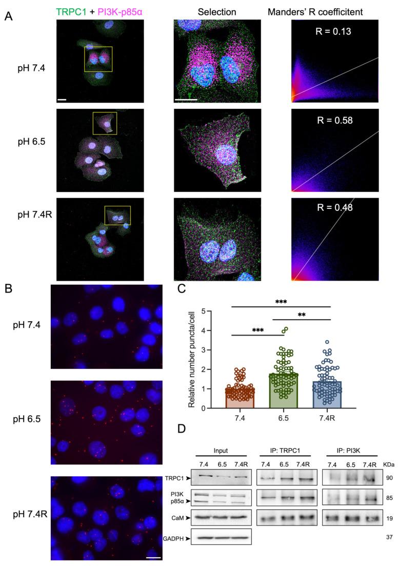
Pancreatic ductal adenocarcinoma (PDAC) remains one of the most lethal malignancies, with a low overall survival rate of less than 10% and limited therapeutic options. Fluctuations in tumor microenvironment pH are a hallmark of PDAC development and progression. Many ion channels are bona fide cellular sensors of changes in pH. Yet, the interplay between the acidic tumor microenvironment and ion channel regulation in PDAC is poorly understood. In this study, we show that acid adaption increases PANC-1 cell migration but attenuates proliferation and spheroid growth, which are restored upon recovery. Moreover, acid adaptation and recovery conditions favor the plasma membrane localization of the pH-sensitive calcium (Ca) channel transient receptor potential C1 (TRPC1), TRPC1-mediated Ca influx, channel interaction with the PI3K p85α subunit and calmodulin (CaM), and AKT and ERK1/2 activation. Knockdown (KD) of TRPC1 suppresses cell migration, proliferation, and spheroid growth, notably in acid-recovered cells. KD of TRPC1 causes the accumulation of cells in G0/G1 and G2/M phases, along with reduced expression of CDK6, -2, and -1, and cyclin A, and increased expression of p21. TRPC1 silencing decreases the basal Ca influx in acid-adapted and -recovered cells, but not in normal pH conditions, and Ca chelation reduces cell migration and proliferation solely in acid adaptation and recovery conditions. In conclusion, acid adaptation and recovery reinforce the involvement of TRPC1 in migration, proliferation, and cell cycle progression by permitting Ca entry and forming a complex with the PI3K p85α subunit and CaM.

摘要

胰腺导管腺癌(PDAC)仍然是最致命的恶性肿瘤之一,总体生存率低至不到10%,治疗选择有限。肿瘤微环境pH值的波动是PDAC发生和发展的一个标志。许多离子通道是pH值变化的真正细胞传感器。然而,PDAC中酸性肿瘤微环境与离子通道调节之间的相互作用仍知之甚少。在本研究中,我们表明酸适应增加了PANC-1细胞的迁移,但减弱了增殖和球体生长,恢复后这些现象得以恢复。此外,酸适应和恢复条件有利于pH敏感钙(Ca)通道瞬时受体电位C1(TRPC1)的质膜定位、TRPC1介导的Ca内流、通道与PI3K p85α亚基和钙调蛋白(CaM)的相互作用以及AKT和ERK1/2的激活。TRPC1的敲低(KD)抑制细胞迁移、增殖和球体生长,特别是在酸恢复的细胞中。TRPC1的KD导致细胞在G0/G1和G2/M期积累,同时CDK6、-2和-1以及细胞周期蛋白A的表达降低,p21的表达增加。TRPC1沉默降低了酸适应和恢复细胞中的基础Ca内流,但在正常pH条件下没有降低,并且Ca螯合仅在酸适应和恢复条件下降低细胞迁移和增殖。总之,酸适应和恢复通过允许Ca进入并与PI3K p85α亚基和CaM形成复合物,加强了TRPC1在迁移、增殖和细胞周期进程中的作用。

https://cdn.ncbi.nlm.nih.gov/pmc/blobs/9edb/9563726/ee21557a377a/cancers-14-04946-g001.jpg

文献AI研究员

20分钟写一篇综述,助力文献阅读效率提升50倍。

立即体验

用中文搜PubMed

大模型驱动的PubMed中文搜索引擎

马上搜索

文档翻译

学术文献翻译模型,支持多种主流文档格式。

立即体验