Suppr超能文献

聚苯乙烯纳米塑料通过激活氧化应激诱导肺损伤:来自生物信息学分析的分子见解

Polystyrene Nanoplastics Induce Lung Injury via Activating Oxidative Stress: Molecular Insights from Bioinformatics Analysis.

作者信息

Zhang Tianyi, Yang Sheng, Ge Yiling, Wan Xin, Zhu Yuxin, Li Jie, Yin Lihong, Pu Yuepu, Liang Geyu

机构信息

Key Laboratory of Environmental Medicine Engineering, School of Public Health, Southeast University, Ministry of Education, Nanjing 210009, China.

出版信息

Nanomaterials (Basel). 2022 Oct 7;12(19):3507. doi: 10.3390/nano12193507.

Abstract

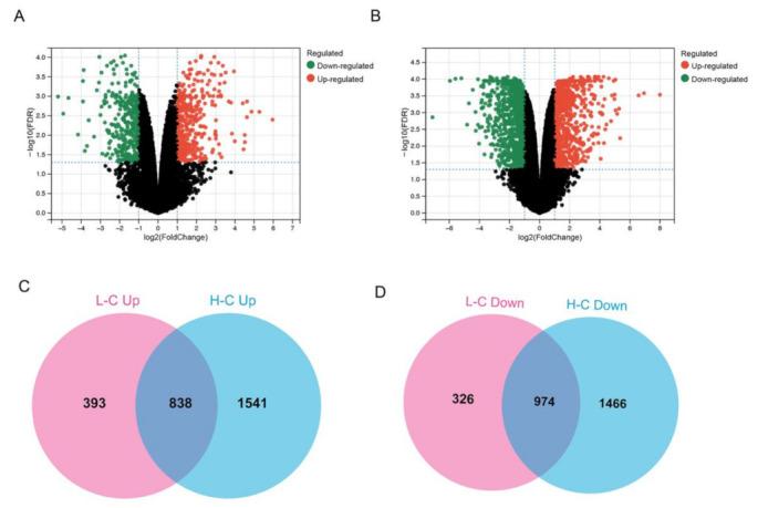
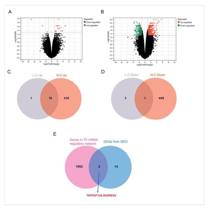
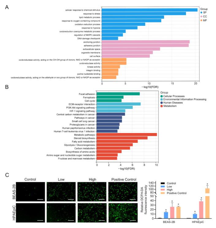
(1) Background: Increasing evidence reveals that airborne plastic particles will continue to degrade into nanoplastics which are then inhaled by humans, causing injury to the respiratory system with controversial molecular mechanisms. (2) Methods: We used polystyrene nanoplastics (PS-NPs) as the representative pollutants to explore the inhalation toxicology of nanoplastics and identified the potential mechanism through high-throughput sequencing. (3) Results: PS-NPs inhibited cell viability in a dose-dependent manner and 0 μg/cm, 7.5 μg/cm and 30 μg/cm PS-NP-treated groups were selected for RNA-seq. Gene Ontology (GO) and Kyoto Encyclopedia of Genes and Genomes (KEGG) analysis suggested that lung injuries caused by PS-NPs were mediated via redox imbalance, which was verified by reactive oxygen species (ROS) staining. Additionally, we obtained ten key transcription factors (TFs) governing differentially expressed genes (DEGs), nine of which were involved in the regulation of oxidative stress. An oxidative stress-associated TF-mRNA regulatory network was constructed on account of the findings above. Further joint analysis with animal experiment data from the GEO database identified a crucial oxidative stress-related molecule, TNFRSF12A. qRT-PCR was performed to confirm the results of RNA-seq. (4) Conclusions: Our study indicates the potential role of oxidative stress in the mechanism of nanoplastics-induced lung injuries, with several key genes being promising targets to analyze in future investigations.

摘要

(1) 背景:越来越多的证据表明,空气中的塑料颗粒会持续降解为纳米塑料,进而被人类吸入,对呼吸系统造成损伤,但其分子机制存在争议。(2) 方法:我们以聚苯乙烯纳米塑料(PS-NPs)作为代表性污染物,探究纳米塑料的吸入毒理学,并通过高通量测序确定潜在机制。(3) 结果:PS-NPs 以剂量依赖的方式抑制细胞活力,选择 0 μg/cm、7.5 μg/cm 和 30 μg/cm PS-NP 处理组进行 RNA 测序。基因本体论(GO)和京都基因与基因组百科全书(KEGG)分析表明,PS-NPs 引起的肺损伤是通过氧化还原失衡介导的,活性氧(ROS)染色验证了这一点。此外,我们获得了十个调控差异表达基因(DEGs)的关键转录因子(TFs),其中九个参与氧化应激的调控。基于上述发现构建了一个氧化应激相关的 TF-mRNA 调控网络。进一步与来自 GEO 数据库的动物实验数据进行联合分析,确定了一个关键的氧化应激相关分子 TNFRSF12A。进行 qRT-PCR 以确认 RNA 测序的结果。(4) 结论:我们的研究表明氧化应激在纳米塑料诱导的肺损伤机制中的潜在作用,几个关键基因是未来研究中值得分析的有前景的靶点。

https://cdn.ncbi.nlm.nih.gov/pmc/blobs/d01a/9565894/761038a487b6/nanomaterials-12-03507-g001.jpg

文献AI研究员

20分钟写一篇综述,助力文献阅读效率提升50倍。

立即体验

用中文搜PubMed

大模型驱动的PubMed中文搜索引擎

马上搜索

文档翻译

学术文献翻译模型,支持多种主流文档格式。

立即体验