Suppr超能文献

司美替尼——一种用于骨关节炎治疗的潜在小分子抑制剂。

Selumetinib - a potential small molecule inhibitor for osteoarthritis treatment.

作者信息

Zheng Xiaohang, Qiu Jianxin, Pan Wenjun, Gong Yuhang, Zhang Weikang, Jiang Ting, Chen Lihua, Chen Weifu, Hong Zhenghua

机构信息

Orthopedic Department, Taizhou Hospital Affiliated to Wenzhou Medical University, Linhai, China.

Enze Medical Research Center, Taizhou Hospital Affiliated to Wenzhou Medical University, Linhai, China.

出版信息

Front Pharmacol. 2022 Sep 27;13:938133. doi: 10.3389/fphar.2022.938133. eCollection 2022.

Abstract

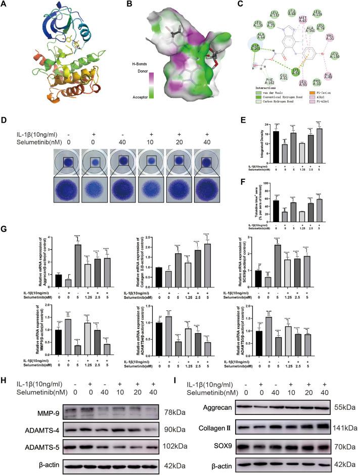
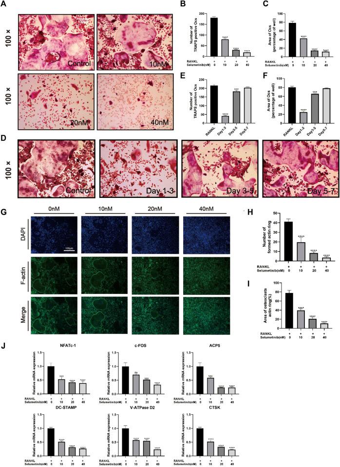
Osteoarthritis (OA) is a common disease that mainly manifests as inflammation and destruction of cartilage and subchondral bone. Recently, necroptosis has been reported to play an important role in the development of OA. Selumetinib displays a contrasting expression pattern to necroptosis-related proteins. The present study aimed to investigate the potential therapeutic effects of selumetinib in OA process. experiments, interleukin-1β (IL-1β) was used to induce necroptosis of chondrocytes. We used high-density cell culture, Western Blot and PT-PCR to observe the effect of different concentrations of selumetinib on the extracellular matrix of cartilage. Afterwards, we visualized the effect of selumetinib on osteoclast formation by TRAP staining and F-actin rings. experiment, we induced experimental osteoarthritis in mice by surgically destabilizing the medial meniscus (DMM) while administering different concentrations of selumetinib intraperitoneally. Selumetinib promoted cartilage matrix synthesis and inhibited matrix decomposition. We found that selumetinib exerted a protective function by inhibiting the activation of RIP1/RIP3/MLKL signaling pathways in chondrocytes. Selumetinib also inhibited the activation of RANKL-induced NF-κB and MAPK signaling pathways in BMMs, thereby interfering with the expression of osteoclast marker genes. In the DMM-induced OA model, a postsurgical injection of selumetinib inhibited cartilage destruction and lessened the formation of TRAP-positive osteoclasts in subchondral bone. Selumetinib can protect chondrocytes by regulating necroptosis to prevent the progression of OA and reduce osteoclast formation. In summary, our findings suggest that selumetinib has potential as a therapeutic agent for OA.

摘要

骨关节炎(OA)是一种常见疾病,主要表现为软骨和软骨下骨的炎症与破坏。最近,有报道称坏死性凋亡在OA的发展中起重要作用。司美替尼显示出与坏死性凋亡相关蛋白相反的表达模式。本研究旨在探讨司美替尼在OA进程中的潜在治疗作用。在实验中,使用白细胞介素-1β(IL-1β)诱导软骨细胞发生坏死性凋亡。我们采用高密度细胞培养、蛋白质免疫印迹法和聚合酶链反应来观察不同浓度的司美替尼对软骨细胞外基质的影响。之后,我们通过抗酒石酸酸性磷酸酶染色和F-肌动蛋白环观察司美替尼对破骨细胞形成的影响。在实验中,我们通过手术使内侧半月板失稳(DMM)诱导小鼠实验性骨关节炎,同时腹腔注射不同浓度的司美替尼。司美替尼促进软骨基质合成并抑制基质分解。我们发现司美替尼通过抑制软骨细胞中RIP1/RIP3/MLKL信号通路的激活发挥保护作用。司美替尼还抑制了核因子κB受体活化因子配体诱导的骨髓巨噬细胞中NF-κB和丝裂原活化蛋白激酶信号通路的激活,从而干扰破骨细胞标志物基因的表达。在DMM诱导的OA模型中,术后注射司美替尼可抑制软骨破坏,并减少软骨下骨中抗酒石酸酸性磷酸酶阳性破骨细胞的形成。司美替尼可通过调节坏死性凋亡来保护软骨细胞,以防止OA进展并减少破骨细胞形成。总之,我们的研究结果表明司美替尼有潜力成为OA的治疗药物。

https://cdn.ncbi.nlm.nih.gov/pmc/blobs/5376/9552066/67053aba3f2f/fphar-13-938133-g001.jpg

文献AI研究员

20分钟写一篇综述,助力文献阅读效率提升50倍。

立即体验

用中文搜PubMed

大模型驱动的PubMed中文搜索引擎

马上搜索

文档翻译

学术文献翻译模型,支持多种主流文档格式。

立即体验