Suppr超能文献

基于微小RNA靶基因的原发性口腔鳞状细胞癌的发病机制与预后:一种系统生物学方法

Pathogenesis and prognosis of primary oral squamous cell carcinoma based on microRNAs target genes: a systems biology approach.

作者信息

Taherkhani Amir, Dehto Shahab Shahmoradi, Jamshidi Shokoofeh, Shojaei Setareh

机构信息

Research Center for Molecular Medicine, Hamadan University of Medical Sciences, Hamadan, Iran.

Department of Oral and Maxillofacial Pathology, Faculty of Dentistry, Hamadan University of Medical Sciences, Hamadan, Iran.

出版信息

Genomics Inform. 2022 Sep;20(3):e27. doi: 10.5808/gi.22038. Epub 2022 Sep 30.

Abstract

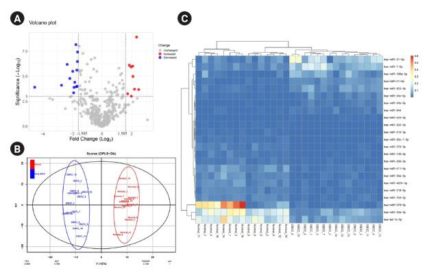
Oral squamous cell carcinoma (OSCC) is the most prevalent head and neck malignancy, with frequent cervical lymph-node metastasis, leading to a poor prognosis in OSCC patients. The present study aimed to identify potential markers, including microRNAs (miRNAs) and genes, significantly involved in the etiology of early-stage OSCC. Additionally, the main OSCC's dysregulated Gene Ontology annotations and significant signaling pathways were identified. The dataset GSE45238 underwent multivariate statistical analysis in order to distinguish primary OSCC tissues from healthy oral epithelium. Differentially expressed miRNAs (DEMs) with the criteria of p-value < 0.001 and |Log2 fold change| > 1.585 were identified in the two groups, and subsequently, validated targets of DEMs were identified. A protein interaction map was constructed, hub genes were identified, significant modules within the network were illustrated, and significant pathways and biological processes associated with the clusters were demonstrated. Using the GEPI2 database, the hub genes' predictive function was assessed. Compared to the healthy controls, main OSCC had a total of 23 DEMs. In patients with head and neck squamous cell carcinoma (HNSCC), upregulation of CALM1, CYCS, THBS1, MYC, GATA6, and SPRED3 was strongly associated with a poor prognosis. In HNSCC patients, overexpression of PIK3R3, GIGYF1, and BCL2L11 was substantially correlated with a good prognosis. Besides, "proteoglycans in cancer" was the most significant pathway enriched in the primary OSCC. The present study results revealed more possible mechanisms mediating primary OSCC and may be useful in the prognosis of the patients with early-stage OSCC.

摘要

口腔鳞状细胞癌(OSCC)是最常见的头颈部恶性肿瘤,常发生颈部淋巴结转移,导致OSCC患者预后不良。本研究旨在鉴定与早期OSCC病因显著相关的潜在标志物,包括微小RNA(miRNA)和基因。此外,还确定了OSCC主要的失调基因本体注释和重要信号通路。对数据集GSE45238进行多变量统计分析,以区分原发性OSCC组织与健康口腔上皮。在两组中鉴定出p值<0.001且|Log2倍数变化|>1.585的差异表达miRNA(DEM),随后确定DEM的验证靶点。构建了蛋白质相互作用图谱,鉴定了枢纽基因,阐明了网络中的重要模块,并展示了与这些簇相关的重要通路和生物学过程。使用GEPI2数据库评估枢纽基因的预测功能。与健康对照相比,原发性OSCC共有23个DEM。在头颈部鳞状细胞癌(HNSCC)患者中,CALM1、CYCS、THBS1、MYC、GATA6和SPRED3的上调与预后不良密切相关。在HNSCC患者中,PIK3R3、GIGYF1和BCL2L11的过表达与良好预后显著相关。此外,“癌症中的蛋白聚糖”是原发性OSCC中最显著富集的通路。本研究结果揭示了更多介导原发性OSCC的可能机制,可能有助于早期OSCC患者的预后评估。

https://cdn.ncbi.nlm.nih.gov/pmc/blobs/abc9/9576470/0dc784a17158/gi-22038f1.jpg

文献AI研究员

20分钟写一篇综述,助力文献阅读效率提升50倍。

立即体验

用中文搜PubMed

大模型驱动的PubMed中文搜索引擎

马上搜索

文档翻译

学术文献翻译模型,支持多种主流文档格式。

立即体验