Suppr超能文献

对全血浆和血浆衍生的细胞外囊泡进行蛋白质组学分析有助于在非肥胖型糖尿病小鼠中检测组织生物标志物。

Proteome profiling of whole plasma and plasma-derived extracellular vesicles facilitates the detection of tissue biomarkers in the non-obese diabetic mouse.

机构信息

Center for Infectious Medicine, Department of Medicine Huddinge, Karolinska Institutet, Karolinska University Hospital Huddinge, Stockholm, Sweden.

Institute of Technology, University of Tartu, Tartu, Estonia.

出版信息

Front Endocrinol (Lausanne). 2022 Sep 28;13:971313. doi: 10.3389/fendo.2022.971313. eCollection 2022.

Abstract

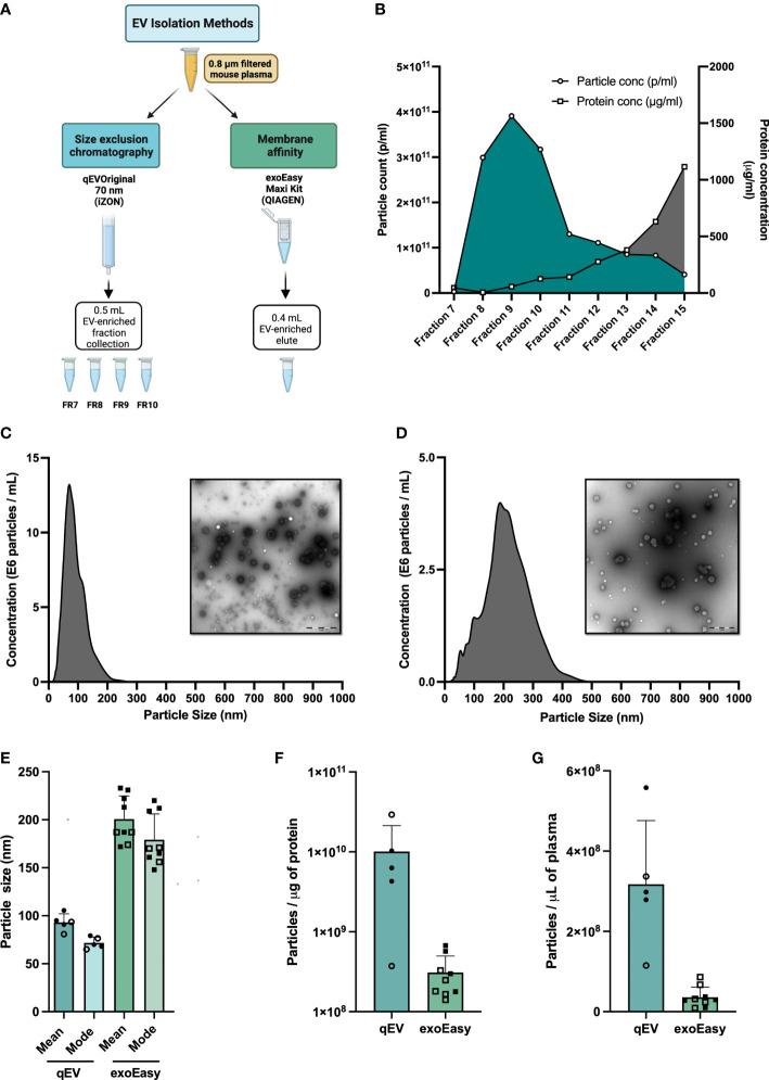
The mechanism by which pancreatic beta cells are destroyed in type 1 diabetes (T1D) remains to be fully understood. Recent observations indicate that the disease may arise because of different pathobiological mechanisms (endotypes). The discovery of one or several protein biomarkers measurable in readily available liquid biopsies (e.g. blood plasma) during the pre-diabetic period may enable personalized disease interventions. Recent studies have shown that extracellular vesicles (EVs) are a source of tissue proteins in liquid biopsies. Using plasma samples collected from pre-diabetic non-obese diabetic (NOD) mice (an experimental model of T1D) we addressed if combined analysis of whole plasma samples and plasma-derived EV fractions increases the number of unique proteins identified by mass spectrometry (MS) compared to the analysis of whole plasma samples alone. LC-MS/MS analysis of plasma samples depleted of abundant proteins and subjected to peptide fractionation identified more than 2300 proteins, while the analysis of EV-enriched plasma samples identified more than 600 proteins. Of the proteins detected in EV-enriched samples, more than a third were not identified in whole plasma samples and many were classified as either tissue-enriched or of tissue-specific origin. In conclusion, parallel profiling of EV-enriched plasma fractions and whole plasma samples increases the overall proteome depth and facilitates the discovery of tissue-enriched proteins in plasma. If applied to plasma samples collected longitudinally from the NOD mouse or from models with other pathobiological mechanisms, the integrated proteome profiling scheme described herein may be useful for the discovery of new and potentially endotype specific biomarkers in T1D.

摘要

1 型糖尿病 (T1D) 中胰岛β细胞被破坏的机制仍未完全阐明。最近的观察表明,该疾病可能是由于不同的病理生物学机制(表型)引起的。在糖尿病前期,在易于获得的液体活检(例如血浆)中可测量到一种或多种蛋白质生物标志物,这可能使疾病的个体化干预成为可能。最近的研究表明,细胞外囊泡 (EV) 是液体活检中组织蛋白的来源。我们使用从糖尿病前期非肥胖型糖尿病 (NOD) 小鼠(T1D 的实验模型)收集的血浆样本,研究了在糖尿病前期时,与单独分析全血浆样本相比,联合分析全血浆样本和血浆衍生 EV 级分是否会增加通过质谱 (MS) 鉴定的独特蛋白质数量。对富含丰富蛋白质的血浆样本进行 LC-MS/MS 分析,并对肽进行分级分离,鉴定出了 2300 多种蛋白质,而对富含 EV 的血浆样本进行分析则鉴定出了 600 多种蛋白质。在 EV 富集样本中检测到的蛋白质中,超过三分之一未在全血浆样本中鉴定出,许多蛋白质被归类为组织丰富或组织特异性起源。总之,平行分析 EV 富集的血浆级分和全血浆样本可增加整体蛋白质组深度,并有助于在血浆中发现组织丰富的蛋白质。如果将其应用于从 NOD 小鼠或具有其他病理生物学机制的模型中纵向采集的血浆样本,本文所述的综合蛋白质组分析方案可能有助于发现 T1D 中的新的和潜在的表型特异性生物标志物。

https://cdn.ncbi.nlm.nih.gov/pmc/blobs/28c1/9563222/c8c28a369d99/fendo-13-971313-g001.jpg

文献AI研究员

20分钟写一篇综述,助力文献阅读效率提升50倍。

立即体验

用中文搜PubMed

大模型驱动的PubMed中文搜索引擎

马上搜索

文档翻译

学术文献翻译模型,支持多种主流文档格式。

立即体验