Suppr超能文献

FAIM通过抑制JNK诱导的c-FLIP泛素化和降解增强间充质干细胞移植的疗效。

FAIM Enhances the Efficacy of Mesenchymal Stem Cell Transplantation by Inhibiting JNK-Induced c-FLIP Ubiquitination and Degradation.

作者信息

Chen Jinyong, Liu Feng, Hu Wangxing, Qian Yi, Xu Dilin, Gao Chenyang, Zeng Zhiru, Cheng Si, Xie Lan, Yu Kaixiang, Zhu Gangjie, Liu Xianbao

机构信息

Department of Cardiology, The Second Affiliated Hospital, Zhejiang University School of Medicine, Hangzhou 310009, China.

Cardiovascular Key Laboratory of Zhejiang Province, Hangzhou 310009, China.

出版信息

Stem Cells Int. 2022 Sep 30;2022:3705637. doi: 10.1155/2022/3705637. eCollection 2022.

Abstract

BACKGROUND

The poor survival rates of transplanted mesenchymal stem cells (MSCs) in harsh microenvironments impair the efficacy of MSCs transplantation in myocardial infarction (MI). Extrinsic apoptosis pathways play an important role in the apoptosis of transplanted MSCs, and Fas apoptosis inhibitory molecule (FAIM) is involved in regulation of the extrinsic apoptosis pathway. Thus, we aimed to explore whether FAIM augmentation protects MSCs against stress-induced apoptosis and thereby improves the therapeutic efficacy of MSCs.

METHODS

We ligated the left anterior descending coronary artery (LAD) in the mouse heart to generate an MI model and then injected FAIM-overexpressing MSCs (MSCs) into the peri-infarction area in vivo. Moreover, FAIM-overexpressing MSCs were challenged with oxygen, serum, and glucose deprivation (OGD) in vitro, which mimicked the harsh microenvironment that occurs in cardiac infarction.

RESULTS

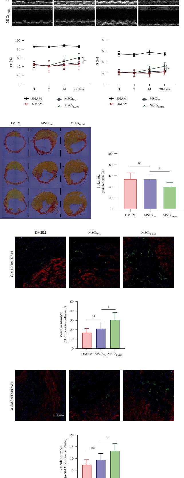
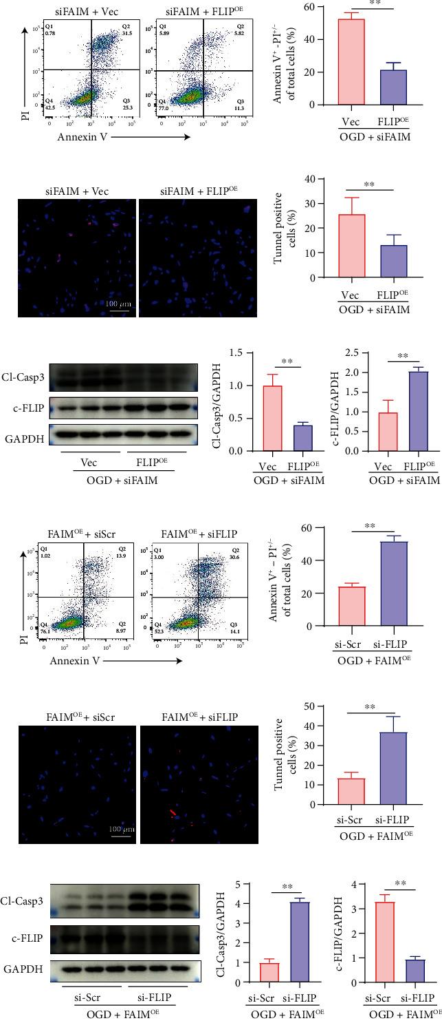
FAIM was markedly downregulated under OGD conditions, and FAIM overexpression protected MSCs against OGD-induced apoptosis. MSCs transplantation improved cell retention, strengthened angiogenesis, and ameliorated heart function. The antiapoptotic effect of FAIM was mediated by cellular-FLICE inhibitory protein (c-FLIP), and FAIM augmentation improved the protein expression of c-FLIP by reducing ubiquitin-proteasome-dependent c-FLIP degradation. Furthermore, FAIM inhibited the activation of JNK, and treatment with the JNK inhibitor SP600125 abrogated the reduction in c-FLIP protein expression caused by FAIM silencing.

CONCLUSIONS

Overall, these results indicated that FAIM curbed the JNK-mediated, ubiquitination-proteasome-dependent degradation of c-FLIP, thereby improving the survival of transplanted MSCs and enhancing their efficacy in MI. This study may provide a novel approach to strengthen the therapeutic effect of MSC-based therapy.

摘要

背景

在恶劣的微环境中,移植的间充质干细胞(MSC)存活率较低,这削弱了MSC移植治疗心肌梗死(MI)的疗效。外在凋亡途径在移植的MSC凋亡中起重要作用,而Fas凋亡抑制分子(FAIM)参与外在凋亡途径的调控。因此,我们旨在探讨增强FAIM是否能保护MSC免受应激诱导的凋亡,从而提高MSC的治疗效果。

方法

我们结扎小鼠心脏的左冠状动脉前降支(LAD)以建立MI模型,然后在体内将过表达FAIM的MSC注射到梗死周边区域。此外,在体外用过表达FAIM的MSC进行氧、血清和葡萄糖剥夺(OGD)处理,模拟心肌梗死时出现的恶劣微环境。

结果

在OGD条件下,FAIM明显下调,FAIM过表达可保护MSC免受OGD诱导的凋亡。MSC移植可改善细胞留存、增强血管生成并改善心脏功能。FAIM的抗凋亡作用由细胞FLICE抑制蛋白(c-FLIP)介导,增强FAIM可通过减少泛素-蛋白酶体依赖性c-FLIP降解来提高c-FLIP的蛋白表达。此外,FAIM抑制JNK的激活,用JNK抑制剂SP600125处理可消除FAIM沉默导致的c-FLIP蛋白表达降低。

结论

总体而言,这些结果表明,FAIM抑制JNK介导的、泛素化-蛋白酶体依赖性的c-FLIP降解从而提高移植MSC的存活率并增强其在MI中的疗效。本研究可能为增强基于MSC的治疗效果提供一种新方法。

https://cdn.ncbi.nlm.nih.gov/pmc/blobs/065f/9553537/718209cdcf37/SCI2022-3705637.001.jpg

文献AI研究员

20分钟写一篇综述,助力文献阅读效率提升50倍。

立即体验

用中文搜PubMed

大模型驱动的PubMed中文搜索引擎

马上搜索

文档翻译

学术文献翻译模型,支持多种主流文档格式。

立即体验