Suppr超能文献

坏死性凋亡和焦亡的串扰定义了肿瘤微环境特征,并预测了透明细胞肾细胞癌的预后。

Crosstalk of necroptosis and pyroptosis defines tumor microenvironment characterization and predicts prognosis in clear cell renal carcinoma.

机构信息

Department of Urology, The First Affiliated Hospital of Sun Yat-sen University, Guangzhou, China.

Institute of Precision Medicine, The First Affiliated Hospital of Sun Yat-sen University, Guangzhou, China.

出版信息

Front Immunol. 2022 Sep 30;13:1021935. doi: 10.3389/fimmu.2022.1021935. eCollection 2022.

Abstract

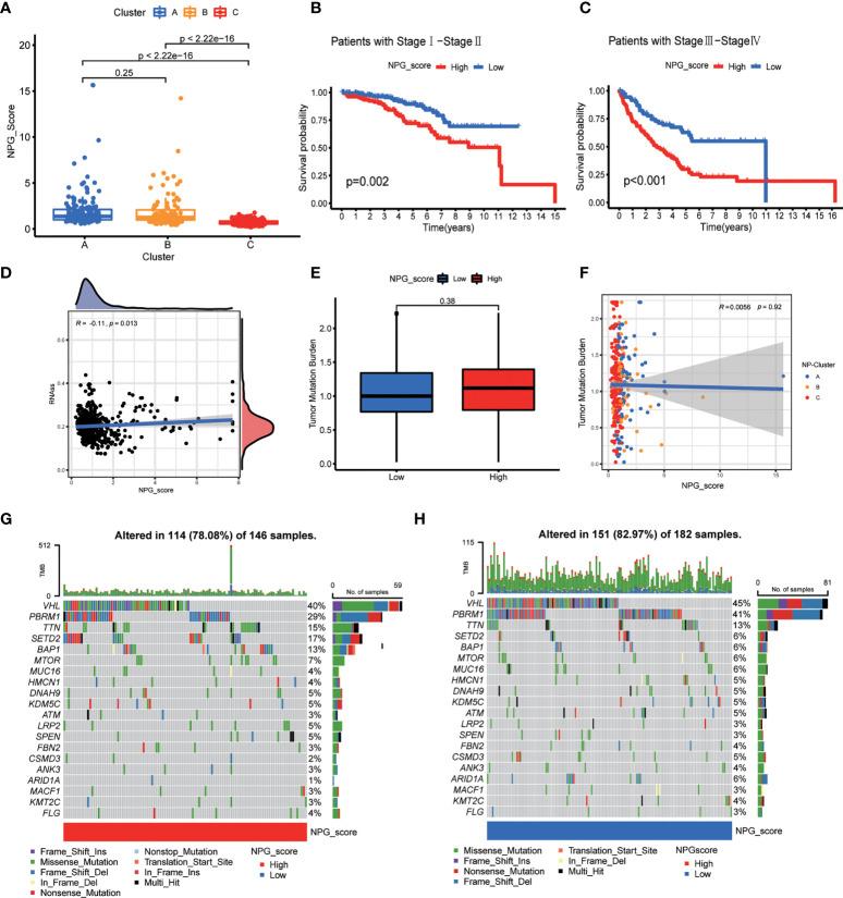
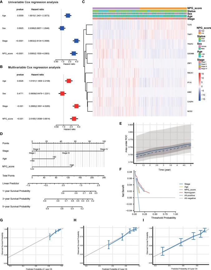
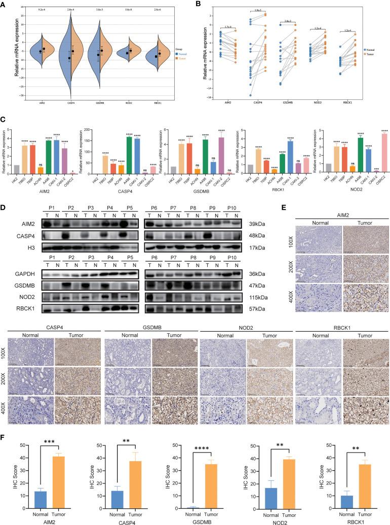
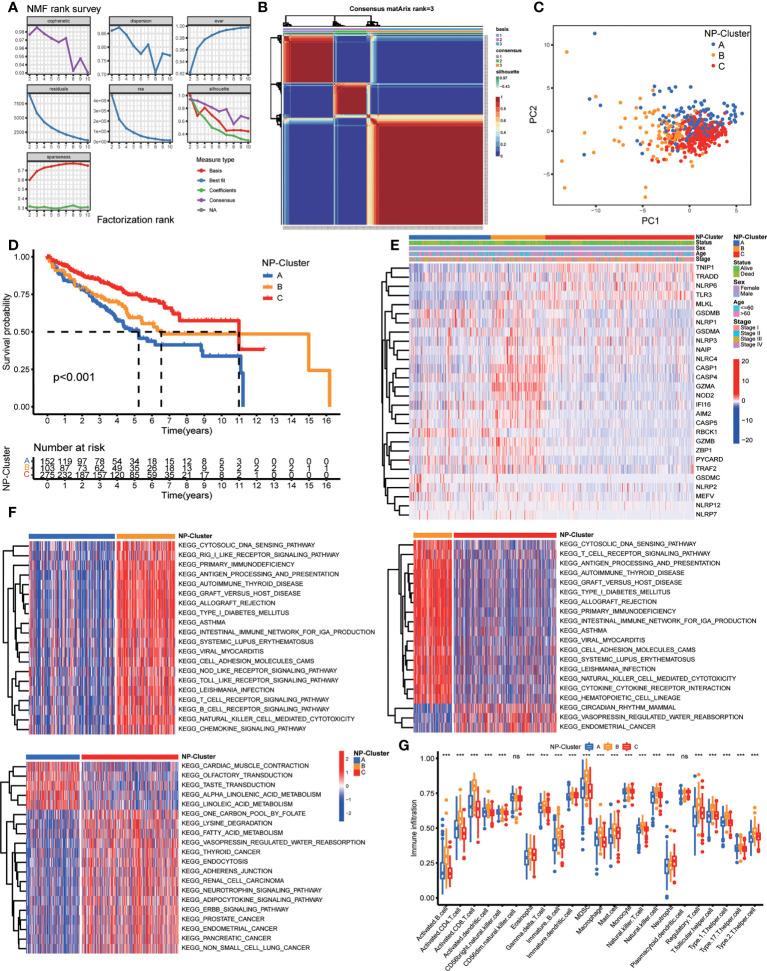
Pyroptosis and necroptosis are two recently identified forms of immunogenic cell death in the tumor microenvironment (TME), indicating a crucial involvement in tumor metastasis. However, the characteristics of necroptosis and pyroptosis that define tumor microenvironment and prognosis in ccRCC patients remain unknown. We systematically investigated the transcriptional variation and expression patterns of Necroptosis and Pyroptosis related genes (NPRGs). After screening the necroptosis-pyroptosis clusters, the potential functional annotation for clusters was explored by GSVA enrichment analysis. The Necroptosis-Pyroptosis Genes (NPG) scores were used for the prognosis model construction and validation. Then, the correlations of NPG score with clinical features, cancer stem cell (CSC) index, tumor mutation burden (TMB), TME, and Immune Checkpoint Genes (ICGs) were also individually explored to evaluate the prognosis predictive values in ccRCC. Microarray screenings identified 27 upregulated and 1 downregulated NPRGs. Ten overall survival associated NPRGs were filtered to construct the NPG prognostic model indicating a better prognostic signature for ccRCC patients with lower NPG scores (P< 0.001), which was verified using the external cohort. Univariate and multivariate analyses along with Kaplan-Meier survival analysis demonstrated that NPG score prognostic model could be applied as an independent prognostic factor, and AUC values of nomogram from 1- to 5- year overall survival with good agreement in calibration plots suggested that the proposed prognostic signature possessed good predictive capabilities in ccRCC. A high-/sNPG score is proven to be connected with tumor growth and immune-related biological processes, according to enriched GO, KEGG, and GSEA analyses. Comparing patients with a high-NPG score to those with a low-NPG score revealed significant differences in clinical characteristics, growth and recurrence of malignancies (CSC index), TME cell infiltration, and immunotherapeutic response (P< 0.005), potentially making the NPG score multifunctional in the clinical therapeutic setting. Furthermore, AIM2, CASP4, GSDMB, NOD2, and RBCK1 were also found to be highly expressed in ccRCC cell lines and tumor tissues, and GASP4 and GSDMB promote ccRCC cells' proliferation, migration, and invasion. This study firstly suggests that targeting the NPG score feature for TME characterization may lend novel insights into its clinical applications in the prognostic prediction of ccRCC.

摘要

细胞焦亡和坏死性凋亡是肿瘤微环境(TME)中两种新鉴定的免疫原性细胞死亡形式,表明其在肿瘤转移中具有重要作用。然而,ccRCC 患者肿瘤微环境和预后中坏死性凋亡和细胞焦亡的特征尚不清楚。我们系统地研究了细胞焦亡和坏死性凋亡相关基因(NPRGs)的转录变化和表达模式。在筛选出坏死性凋亡-细胞焦亡聚类后,通过 GSVA 富集分析探讨了聚类的潜在功能注释。使用坏死性凋亡-细胞焦亡基因(NPG)评分构建和验证预后模型。然后,还分别探讨了 NPG 评分与临床特征、癌症干细胞(CSC)指数、肿瘤突变负担(TMB)、TME 和免疫检查点基因(ICGs)的相关性,以评估其在 ccRCC 中的预后预测价值。微阵列筛选出 27 个上调和 1 个下调的 NPRGs。筛选出 10 个与总生存期相关的 NPRGs 构建 NPG 预后模型,提示低 NPG 评分的 ccRCC 患者具有更好的预后特征(P<0.001),并在外部队列中得到验证。单因素和多因素分析以及 Kaplan-Meier 生存分析表明,NPG 评分预后模型可作为独立的预后因素,并且 1 年至 5 年总生存率的列线图 AUC 值具有良好的校准图一致性,表明该预后标志物在 ccRCC 中具有良好的预测能力。高/低 sNPG 评分与肿瘤生长和免疫相关的生物学过程有关,根据 GO、KEGG 和 GSEA 分析。与低 NPG 评分的患者相比,高 NPG 评分的患者在临床特征、恶性肿瘤的生长和复发(CSC 指数)、TME 细胞浸润和免疫治疗反应方面存在显著差异(P<0.005),这使得 NPG 评分在临床治疗环境中具有多功能性。此外,还发现 AIM2、CASP4、GSDMB、NOD2 和 RBCK1 在 ccRCC 细胞系和肿瘤组织中高表达,GASP4 和 GSDMB 促进 ccRCC 细胞的增殖、迁移和侵袭。这项研究首次表明,针对 NPG 评分特征进行 TME 特征描述可能为其在 ccRCC 预后预测中的临床应用提供新的见解。

https://cdn.ncbi.nlm.nih.gov/pmc/blobs/76b3/9561249/dc01b1e33710/fimmu-13-1021935-g001.jpg

文献AI研究员

20分钟写一篇综述,助力文献阅读效率提升50倍。

立即体验

用中文搜PubMed

大模型驱动的PubMed中文搜索引擎

马上搜索

文档翻译

学术文献翻译模型,支持多种主流文档格式。

立即体验