Suppr超能文献

氧化态特异性荧光铜传感器揭示了驱动氧化还原变化的致癌基因,这些变化调节了不稳定的铜(II)池。

Oxidation state-specific fluorescent copper sensors reveal oncogene-driven redox changes that regulate labile copper(II) pools.

机构信息

Department of Chemistry, University of California, Berkeley, CA 94720.

Department of Cancer Biology, Perelman School of Medicine, University of Pennsylvania, Philadelphia, PA 19104.

出版信息

Proc Natl Acad Sci U S A. 2022 Oct 25;119(43):e2202736119. doi: 10.1073/pnas.2202736119. Epub 2022 Oct 17.

Abstract

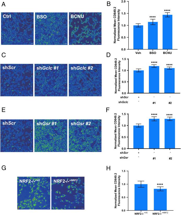
Copper is an essential metal nutrient for life that often relies on redox cycling between Cu(I) and Cu(II) oxidation states to fulfill its physiological roles, but alterations in cellular redox status can lead to imbalances in copper homeostasis that contribute to cancer and other metalloplasias with metal-dependent disease vulnerabilities. Copper-responsive fluorescent probes offer powerful tools to study labile copper pools, but most of these reagents target Cu(I), with limited methods for monitoring Cu(II) owing to its potent fluorescence quenching properties. Here, we report an activity-based sensing strategy for turn-on, oxidation state-specific detection of Cu(II) through metal-directed acyl imidazole chemistry. Cu(II) binding to a metal and oxidation state-specific receptor that accommodates the harder Lewis acidity of Cu(II) relative to Cu(I) activates the pendant dye for reaction with proximal biological nucleophiles and concomitant metal ion release, thus avoiding fluorescence quenching. Copper-directed acyl imidazole 649 for Cu(II) (CD649.2) provides foundational information on the existence and regulation of labile Cu(II) pools, including identifying divalent metal transporter 1 (DMT1) as a Cu(II) importer, labile Cu(II) increases in response to oxidative stress induced by depleting total glutathione levels, and reciprocal increases in labile Cu(II) accompanied by decreases in labile Cu(I) induced by oncogenic mutations that promote oxidative stress.

摘要

铜是生命必需的金属营养物质,通常依赖于 Cu(I) 和 Cu(II) 氧化态之间的氧化还原循环来发挥其生理作用,但细胞氧化还原状态的改变会导致铜稳态失衡,从而导致癌症和其他依赖金属的金属病变。铜响应荧光探针为研究不稳定的铜池提供了强大的工具,但这些试剂中的大多数都针对 Cu(I),由于 Cu(II)具有很强的荧光猝灭特性,因此用于监测 Cu(II)的方法有限。在这里,我们报告了一种基于活性的传感策略,通过金属导向的酰基咪唑化学实现对 Cu(II)的开-关、氧化态特异性检测。Cu(II)与金属和氧化态特异性受体结合,该受体容纳 Cu(II)相对于 Cu(I)的更强路易斯酸度,从而激活连接染料与邻近生物亲核试剂的反应,并伴随金属离子释放,从而避免荧光猝灭。铜导向酰基咪唑 649 用于 Cu(II)(CD649.2)为研究不稳定的 Cu(II)池的存在和调节提供了基础信息,包括确定二价金属转运蛋白 1(DMT1)为 Cu(II)的转运蛋白,不稳定的 Cu(II)增加响应于耗尽总谷胱甘肽水平引起的氧化应激,以及致癌突变促进氧化应激时,不稳定的 Cu(II)增加伴随着不稳定的 Cu(I)减少。

https://cdn.ncbi.nlm.nih.gov/pmc/blobs/0c81/9621372/4437468f7676/pnas.2202736119figsc001.jpg

文献AI研究员

20分钟写一篇综述,助力文献阅读效率提升50倍。

立即体验

用中文搜PubMed

大模型驱动的PubMed中文搜索引擎

马上搜索

文档翻译

学术文献翻译模型,支持多种主流文档格式。

立即体验