Suppr超能文献

Anp32e 通过上调纤维化相关蛋白的表达促进肾间质纤维化。

Anp32e promotes renal interstitial fibrosis by upregulating the expression of fibrosis-related proteins.

机构信息

Department of Nephrology, The Second Xiangya Hospital of Central South University, Changsha, 410011, Hunan, China.

Hunan Key Laboratory of Kidney Disease and Blood Purification, Changsha, 410011, Hunan, China.

出版信息

Int J Biol Sci. 2022 Sep 25;18(15):5897-5912. doi: 10.7150/ijbs.74431. eCollection 2022.

Abstract

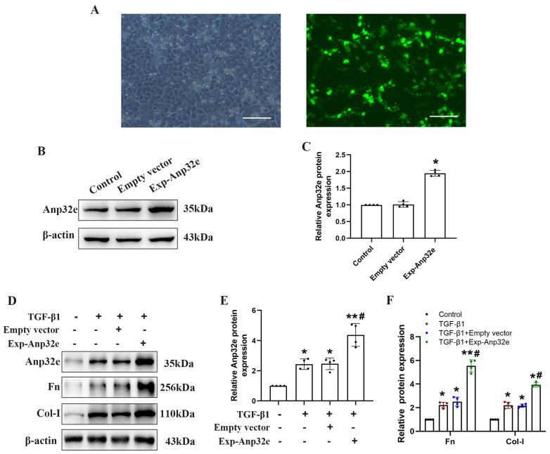
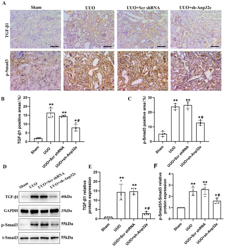
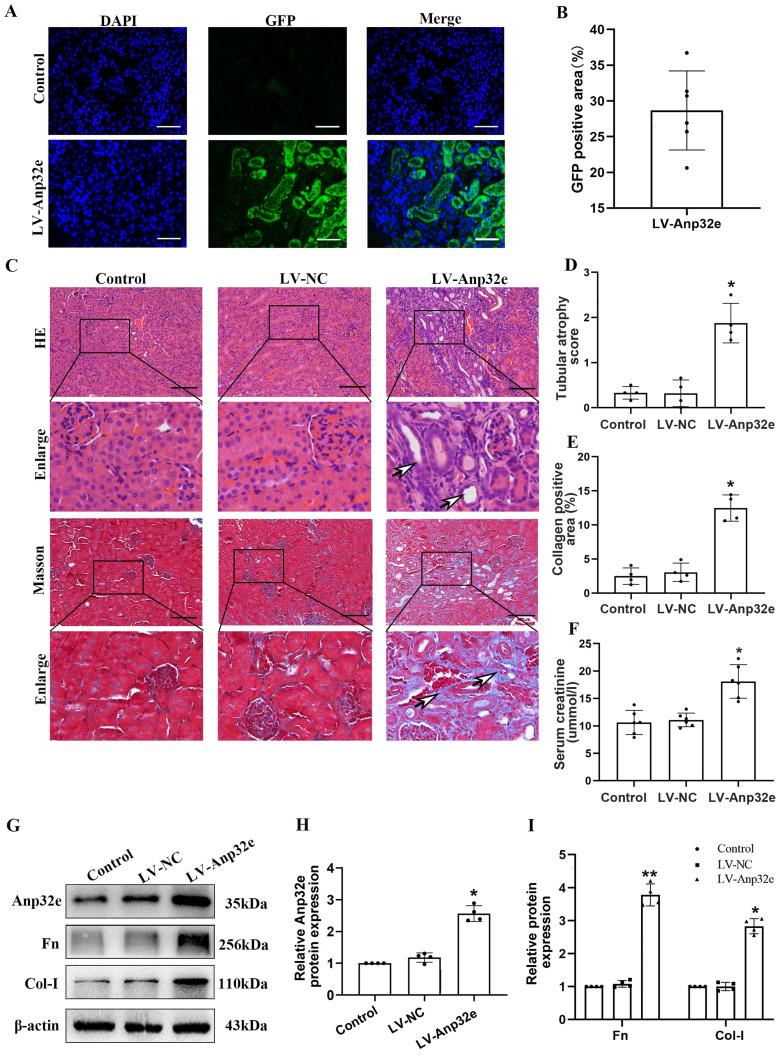
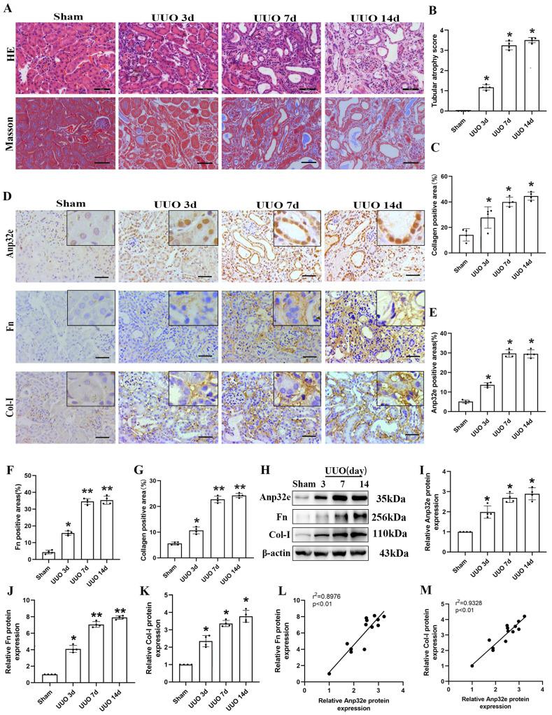
Acidic nuclear phosphoprotein 32 family member e (Anp32e) has been reported to contribute to early mammalian development and cancer metastasis. However, the pathophysiological role of Anp32e in renal interstitial fibrosis (RIF) is poorly understood. Here, we demonstrated that Anp32e was highly expressed in the region of RIF in patients with IgA nephropathy, unilateral ureteral obstruction (UUO) mouse kidneys, and Boston University mouse proximal tubular (BUMPT) cells when treated with TGF-β1; this upregulation was positively correlated with the total fibrotic area of the kidneys. The overexpression of Anp32e enhanced the TGF-β1-induced production of fibrosis-related proteins (fibronectin (Fn) and collagen type I (Col-I)) in BUMPT cells whereas the knockdown of Anp32e suppressed the deposition of these fibrosis-related proteins in UUO mice and TGF-β1-stimulated BUMPT cells. In particular, Anp32e overexpression alone induced the deposition of Fn and Col-I in both mouse kidneys and BUMPT cells without TGF-β1 stimulation. Furthermore, we revealed that the overexpression of Anp32e induced the expression of TGF-β1 and p-Smad3 while TGF-β1 inhibitor SB431542 reversed the Anp32e-induced upregulation of Fn and Col-I in BUMPT cells without TGF-β1 stimulation. Collectively, our data demonstrate that Anp32e promotes the deposition of fibrosis-related proteins by regulating the TGF-β1/Smad3 pathway.

摘要

酸性核磷蛋白 32 家族成员 e(Anp32e)已被报道有助于早期哺乳动物发育和癌症转移。然而,Anp32e 在肾间质纤维化(RIF)中的病理生理作用尚不清楚。在这里,我们证明了 Anp32e 在 IgA 肾病、单侧输尿管梗阻(UUO)小鼠肾脏和波士顿大学小鼠近端肾小管(BUMPT)细胞中 TGF-β1 处理时在 RIF 区域高度表达;这种上调与肾脏的总纤维化面积呈正相关。Anp32e 的过表达增强了 TGF-β1 诱导的纤维化相关蛋白(纤连蛋白(Fn)和 I 型胶原(Col-I))在 BUMPT 细胞中的产生,而 Anp32e 的敲低抑制了 UUO 小鼠和 TGF-β1 刺激的 BUMPT 细胞中这些纤维化相关蛋白的沉积。特别是,Anp32e 的过表达单独诱导了 Fn 和 Col-I 在小鼠肾脏和 BUMPT 细胞中的沉积,而没有 TGF-β1 刺激。此外,我们揭示了 Anp32e 的过表达诱导了 TGF-β1 和 p-Smad3 的表达,而 TGF-β1 抑制剂 SB431542 逆转了 Anp32e 诱导的无 TGF-β1 刺激时 BUMPT 细胞中 Fn 和 Col-I 的上调。总之,我们的数据表明 Anp32e 通过调节 TGF-β1/Smad3 通路促进纤维化相关蛋白的沉积。

https://cdn.ncbi.nlm.nih.gov/pmc/blobs/df73/9576520/89572bd6fe99/ijbsv18p5897g001.jpg

文献AI研究员

20分钟写一篇综述,助力文献阅读效率提升50倍。

立即体验

用中文搜PubMed

大模型驱动的PubMed中文搜索引擎

马上搜索

文档翻译

学术文献翻译模型,支持多种主流文档格式。

立即体验