Suppr超能文献

BMP1 与 m6A 修饰和泛癌免疫浸润的关联分析

An Analysis of BMP1 Associated with m6A Modification and Immune Infiltration in Pancancer.

机构信息

Department of Respiratory and Critical Care Medicine, Changhai Hospital, Shanghai, China.

出版信息

Dis Markers. 2022 Oct 11;2022:7899961. doi: 10.1155/2022/7899961. eCollection 2022.

Abstract

BACKGROUND

This research explores the underlying link between diagnosis and therapy between bone morphogenetic protein 1 (BMP1) and various cancers.

METHODS

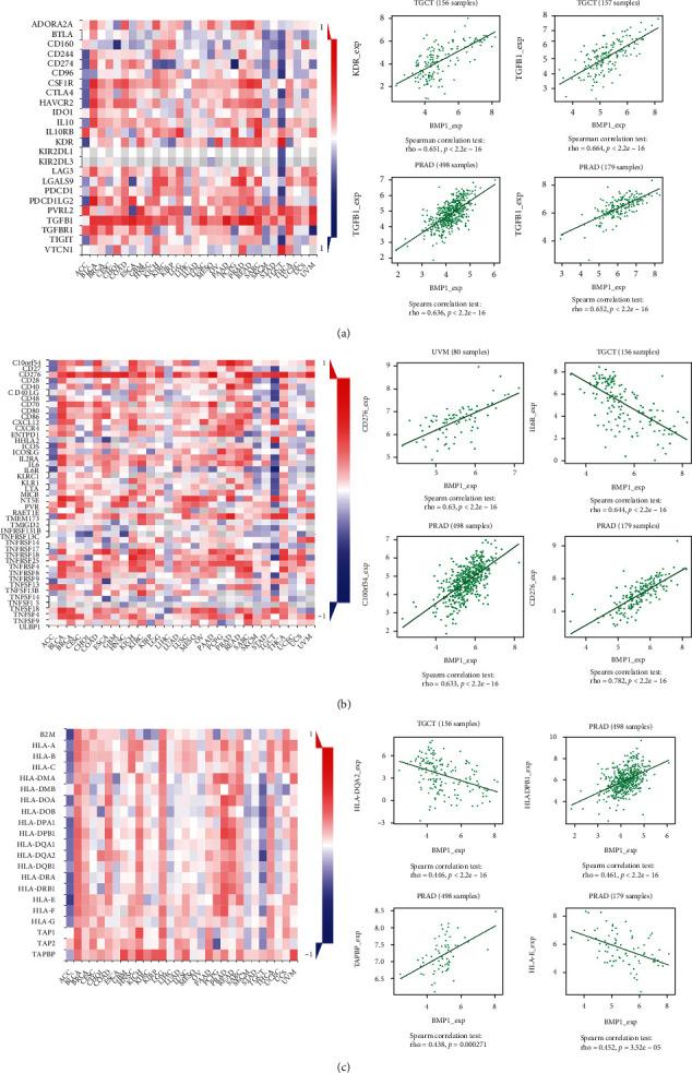
Three immunotherapeutic cohorts, by the composition of IMvigor210, GSE35640, and GSE78220 were obtained from previously published articles and the Gene Expression Omnibus database. The different expressions of BMP1 in various clinical parameters were conducted, and prognostic analysis was executed utilizing Cox proportional hazard regression and Gene Expression Profiling Interactive Analysis. Moreover, the correlation between BMP1 and tumor microenvironment was analyzed using ESTIMATE and CIBERSORT algorithms. Tumor mutational burden and microsatellite instability were also included. The correlation between m6A modification and the gene expression level was analyzed using Tumor IMmune Estimation Resource, the University of Alabama at Birmingham Cancer data analysis portal. Gene Set Cancer Analysis analyzed the correlation of BMP1 expression level with copy number variations and methylation. Furthermore, the correlation between BMP1 and therapeutic response after antineoplastic drug use was illustrated for further discussion.

RESULTS

BMP1 expression had significant differences in 14 cancers. It presented an intimate relationship with immune-relevant biomarkers. A variation analysis indicated that BMP1 had a significant association with immunotherapeutic response. The expression level of BMP1 was closely associated with insulin-like growth factor binding protein 3, an m6A modification relative gene. Except for a few cancer types, methylation negatively correlated with BMP1, and copy number variations positively correlated with BMP1. Notably, low BMP1 expression was connected with immunotherapeutic response in the cohorts, and its expression was related to increased sectional sensitivity of drugs.

CONCLUSION

BMP1 may serve as a potential biomarker for prognostic prediction and immunologic infiltration in diversified cancers, providing a new thought approach for oncotherapy.

摘要

背景

本研究探讨了骨形态发生蛋白 1(BMP1)与多种癌症之间诊断和治疗的潜在联系。

方法

从先前发表的文章和基因表达综合数据库中获得了三个免疫治疗队列,由 IMvigor210、GSE35640 和 GSE78220 组成。对 BMP1 在各种临床参数中的不同表达进行了研究,并利用 Cox 比例风险回归和基因表达谱交互分析进行了预后分析。此外,使用 ESTIMATE 和 CIBERSORT 算法分析了 BMP1 与肿瘤微环境的相关性。还包括肿瘤突变负担和微卫星不稳定性。使用肿瘤免疫估计资源(Tumor IMmune Estimation Resource)和阿拉巴马大学伯明翰癌症数据分析门户(University of Alabama at Birmingham Cancer data analysis portal)分析了 m6A 修饰与基因表达水平的相关性。基因集癌症分析(Gene Set Cancer Analysis)分析了 BMP1 表达水平与拷贝数变异和甲基化的相关性。此外,还说明了 BMP1 与使用抗肿瘤药物后的治疗反应之间的相关性,以便进一步讨论。

结果

BMP1 的表达在 14 种癌症中存在显著差异。它与免疫相关的生物标志物密切相关。变异分析表明,BMP1 与免疫治疗反应有显著的相关性。BMP1 的表达水平与胰岛素样生长因子结合蛋白 3(一种 m6A 修饰相关基因)密切相关。除了少数几种癌症类型外,甲基化与 BMP1 呈负相关,而拷贝数变异与 BMP1 呈正相关。值得注意的是,低 BMP1 表达与队列中的免疫治疗反应相关,其表达与药物的节段敏感性增加有关。

结论

BMP1 可能成为多种癌症预后预测和免疫浸润的潜在生物标志物,为肿瘤治疗提供了新的思路。

https://cdn.ncbi.nlm.nih.gov/pmc/blobs/8056/9578879/e244e7e9a75a/DM2022-7899961.001.jpg

文献AI研究员

20分钟写一篇综述,助力文献阅读效率提升50倍。

立即体验

用中文搜PubMed

大模型驱动的PubMed中文搜索引擎

马上搜索

文档翻译

学术文献翻译模型,支持多种主流文档格式。

立即体验