Suppr超能文献

lncRNA JPX的敲低通过调节miR-25-3p/PPID轴抑制白细胞介素-1β刺激的软骨细胞损伤。

Knockdown of lncRNA JPX suppresses IL-1β-stimulated injury in chondrocytes through modulating an miR-25-3p/PPID axis.

作者信息

Ren Zhiyong, Tang Liguo, Ding Zhonghua, Song Jun, Zheng Hailiang, Li Dongzhu

机构信息

Orthopedic Center, Sunshine Union Hospital, Weifang, Shandong 261000, P.R. China.

出版信息

Oncol Lett. 2022 Sep 19;24(5):388. doi: 10.3892/ol.2022.13508. eCollection 2022 Nov.

Abstract

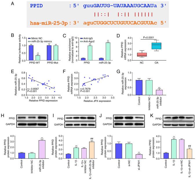
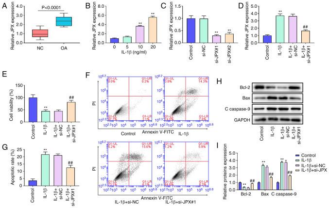
The aim of this study was to investigate the potential mechanisms of long noncoding (lnc) RNA Just proximal to X-inactive specific transcript (JPX) in interleukin (IL)-1β-stimulated chondrocytes. Human C28/I2 chondrocytes were treated with IL-1β to simulate osteoarthritic (OA) injury. The expression levels of JPX, microRNA (miRNA/miR)-25-3p, and peptidylprolyl isomerase D (PPID) were measured using reverse transcription-quantitative PCR or western blotting. The IL-1β-stimulated injury was assessed using a Cell Counting Kit-8 assay, flow cytometry, and western blot analysis. The targeted relationship between miR-25-3p, JPX, and PPID was verified using a dual-luciferase reporter and RNA immunoprecipitation (RIP) assays. The results showed that JPX expression was upregulated in OA patients and IL-1β-stimulated chondrocytes. JPX knockdown enhanced cell viability and suppressed apoptosis of IL-1β-stimulated chondrocytes. miR-25-3p inhibition rescued the inhibitory effect of JPX knockdown on IL-1β-stimulated injury. PPID overexpression eliminated the effects of JPX knockdown on IL-1β-stimulated chondrocytes. In conclusion, JPX knockdown increased cell viability and reduced apoptosis in IL-1β-stimulated chondrocytes, and this involved modulation of a miR-25-3p/PPID axis.

摘要

本研究旨在探讨长链非编码(lnc)RNA X染色体失活特异性转录本近端(JPX)在白细胞介素(IL)-1β刺激的软骨细胞中的潜在作用机制。用人IL-1β处理人C28/I2软骨细胞以模拟骨关节炎(OA)损伤。采用逆转录定量PCR或蛋白质印迹法检测JPX、微小RNA(miRNA/miR)-25-3p和肽基脯氨酰异构酶D(PPID)的表达水平。采用细胞计数试剂盒-8检测、流式细胞术和蛋白质印迹分析评估IL-1β刺激的损伤情况。采用双荧光素酶报告基因和RNA免疫沉淀(RIP)试验验证miR-25-3p、JPX和PPID之间的靶向关系。结果显示,OA患者和IL-1β刺激的软骨细胞中JPX表达上调。敲低JPX可增强IL-1β刺激的软骨细胞的活力并抑制其凋亡。抑制miR-25-3p可挽救敲低JPX对IL-1β刺激损伤的抑制作用。过表达PPID可消除敲低JPX对IL-1β刺激的软骨细胞的影响。总之,敲低JPX可增加IL-1β刺激的软骨细胞的活力并减少其凋亡,这涉及miR-25-3p/PPID轴的调节。

https://cdn.ncbi.nlm.nih.gov/pmc/blobs/9230/9533370/d785a6a9c7b0/ol-24-05-13508-g00.jpg

文献AI研究员

20分钟写一篇综述,助力文献阅读效率提升50倍。

立即体验

用中文搜PubMed

大模型驱动的PubMed中文搜索引擎

马上搜索

文档翻译

学术文献翻译模型,支持多种主流文档格式。

立即体验