Suppr超能文献

转录组分析和预测应激诱导的枯草芽孢杆菌活但非可培养细胞的代谢状态。

Transcriptome analysis and prediction of the metabolic state of stress-induced viable but non-culturable Bacillus subtilis cells.

机构信息

Molecular Genetics Group, Groningen Biomolecular Sciences and Biotechnology Institute, University of Groningen, Nijenborgh 7, 9747 AG, Groningen, The Netherlands.

出版信息

Sci Rep. 2022 Oct 26;12(1):18015. doi: 10.1038/s41598-022-21102-w.

Abstract

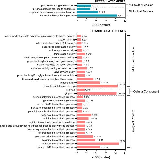
Many bacteria adapt their physiology and enter the viable but non-culturable state to survive prolonged exposure to adverse environmental conditions. The VBNC cells maintain active metabolism, membrane integrity and gene transcription. However, they lose the ability to form colonies on a conventional culture media. Thus, standard colony counting methods cannot detect these alive but dormant cells. The Gram-positive bacterium Bacillus subtilis was found to enter the VBNC state when pre-exposed to osmotic stress and treated with a lethal dose of kanamycin. These cells reduced their metabolic activity, ceased growth and division and became kanamycin-tolerant. Interestingly, despite active metabolism, the majority of the kanamycin tolerant cells could not be revived on LB agar. In this study, we use a robust RNA-Seq technique to elucidate the differences in transcriptional profiles of B. subtilis VBNC cells. A comparative analysis of differently expressed genes and operons performed in this study indicates high similarities in transcriptional responses of VBNC and kanamycin-sensitive cells to antibiotic treatment. Moreover, this work reveals that VBNC cells strongly upregulate genes involved in proline uptake and catabolism, suggesting a putative role of proline as nutrient in VBNC cells.

摘要

许多细菌通过调整生理机能进入存活但非可培养状态,从而在长期暴露于不利环境条件下存活。这些 VBNC 细胞保持着活跃的新陈代谢、膜完整性和基因转录。然而,它们失去了在传统培养基上形成菌落的能力。因此,标准的菌落计数方法无法检测到这些存活但休眠的细胞。人们发现革兰氏阳性细菌枯草芽孢杆菌在预先暴露于渗透压应激并接受致死剂量的卡那霉素处理后进入 VBNC 状态。这些细胞减少了代谢活性,停止生长和分裂,并对卡那霉素产生耐受性。有趣的是,尽管具有活跃的新陈代谢,但大多数耐卡那霉素的细胞在 LB 琼脂上无法复活。在本研究中,我们使用强大的 RNA-Seq 技术阐明了枯草芽孢杆菌 VBNC 细胞转录谱的差异。本研究中进行的差异表达基因和操纵子的比较分析表明,VBNC 细胞和对卡那霉素敏感的细胞对抗生素处理的转录反应具有高度相似性。此外,这项工作表明 VBNC 细胞强烈地上调参与脯氨酸摄取和分解代谢的基因,表明脯氨酸可能在 VBNC 细胞中作为营养物质发挥作用。

https://cdn.ncbi.nlm.nih.gov/pmc/blobs/e3bd/9605947/e12a65098068/41598_2022_21102_Fig1_HTML.jpg

文献AI研究员

20分钟写一篇综述,助力文献阅读效率提升50倍。

立即体验

用中文搜PubMed

大模型驱动的PubMed中文搜索引擎

马上搜索

文档翻译

学术文献翻译模型,支持多种主流文档格式。

立即体验