Suppr超能文献

基于量子点的筛选鉴定出F3肽并揭示细胞表面核仁素作为横纹肌肉瘤的治疗靶点。

Quantum Dot-Based Screening Identifies F3 Peptide and Reveals Cell Surface Nucleolin as a Therapeutic Target for Rhabdomyosarcoma.

作者信息

Dzhumashev Dzhangar, Timpanaro Andrea, Ali Safa, De Micheli Andrea J, Mamchaoui Kamel, Cascone Ilaria, Rössler Jochen, Bernasconi Michele

机构信息

Department of Pediatric Hematology and Oncology, Inselspital, Bern University Hospital, 3010 Bern, Switzerland.

Department for BioMedical Research (DBMR), University of Bern, 3008 Bern, Switzerland.

出版信息

Cancers (Basel). 2022 Oct 14;14(20):5048. doi: 10.3390/cancers14205048.

Abstract

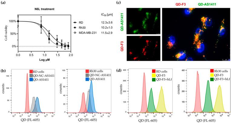
Active drug delivery by tumor-targeting peptides is a promising approach to improve existing therapies for rhabdomyosarcoma (RMS), by increasing the therapeutic effect and decreasing the systemic toxicity, e.g., by drug-loaded peptide-targeted nanoparticles. Here, we tested 20 different tumor-targeting peptides for their ability to bind to two RMS cell lines, Rh30 and RD, using quantum dots Streptavidin and biotin-peptides conjugates as a model for nanoparticles. Four peptides revealed a very strong binding to RMS cells: NCAM-1-targeting NTP peptide, nucleolin-targeting F3 peptide, and two Furin-targeting peptides, TmR and shTmR. F3 peptide showed the strongest binding to all RMS cell lines tested, low binding to normal control myoblasts and fibroblasts, and efficient internalization into RMS cells demonstrated by the cytoplasmic delivery of the Saporin toxin. The expression of the nucleophosphoprotein nucleolin, the target of F3, on the surface of RMS cell lines was validated by competition with the natural ligand lactoferrin, by colocalization with the nucleolin-binding aptamer AS1411, and by the marked sensitivity of RMS cell lines to the growth inhibitory nucleolin-binding N6L pseudopeptide. Taken together, our results indicate that nucleolin-targeting by F3 peptide represents a potential therapeutic approach for RMS.

摘要

通过肿瘤靶向肽进行活性药物递送是一种很有前景的方法,可通过提高治疗效果和降低全身毒性来改善现有的横纹肌肉瘤(RMS)治疗方法,例如通过载药肽靶向纳米颗粒。在此,我们使用量子点链霉亲和素和生物素 - 肽偶联物作为纳米颗粒模型,测试了20种不同的肿瘤靶向肽与两种RMS细胞系Rh30和RD的结合能力。四种肽显示出与RMS细胞有非常强的结合:靶向NCAM - 1的NTP肽、靶向核仁素的F3肽以及两种靶向弗林蛋白酶的肽TmR和shTmR。F3肽对所有测试的RMS细胞系显示出最强的结合,与正常对照成肌细胞和成纤维细胞的结合较弱,并且通过皂草毒素的细胞质递送证明其能有效内化到RMS细胞中。通过与天然配体乳铁蛋白竞争、与核仁素结合适配体AS1411共定位以及RMS细胞系对生长抑制性核仁素结合N6L假肽的显著敏感性,验证了RMS细胞系表面核仁素(F3的靶点)的表达。综上所述,我们的结果表明,F3肽靶向核仁素代表了一种潜在的RMS治疗方法。

https://cdn.ncbi.nlm.nih.gov/pmc/blobs/79f7/9600270/2a31de52945f/cancers-14-05048-g001.jpg

文献AI研究员

20分钟写一篇综述,助力文献阅读效率提升50倍。

立即体验

用中文搜PubMed

大模型驱动的PubMed中文搜索引擎

马上搜索

文档翻译

学术文献翻译模型,支持多种主流文档格式。

立即体验