Suppr超能文献

抗 PTK7 单克隆抗体在食管鳞状细胞癌的细胞水平和小鼠异种移植模型中显示出抗肿瘤活性。

Anti-PTK7 Monoclonal Antibodies Exhibit Anti-Tumor Activity at the Cellular Level and in Mouse Xenograft Models of Esophageal Squamous Cell Carcinoma.

机构信息

Department of Biochemistry, College of Life Science and Biotechnology, Yonsei University, Seoul 03722, Korea.

New Drug Development Center, Osong Medical Innovation Foundation, Cheongju 28160, Chungbuk, Korea.

出版信息

Int J Mol Sci. 2022 Oct 13;23(20):12195. doi: 10.3390/ijms232012195.

Abstract

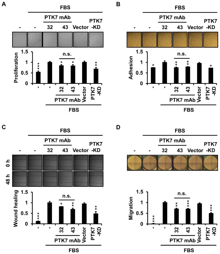
PTK7 is a catalytically defective receptor protein tyrosine kinase upregulated in various cancers, including esophageal squamous cell carcinoma (ESCC). In previous studies, we observed a positive correlation between PTK7 expression levels and tumorigenicity in various ESCC cell lines and xenograft mice with ESCC KYSE-30 cells. In this study, we analyzed the effects of anti-PTK7 monoclonal antibodies (mAbs) on the tumorigenic activity in KYSE-30 cells and in mouse xenograft models. PTK7 mAb-32 and mAb-43 bind with a high affinity to the extracellular domain of PTK7. PTK7 mAbs significantly reduced three-dimensional cell proliferation, adhesion, wound healing, and migration. PTK7 mAbs also reduce chemotactic invasiveness by decreasing MMP-9 secretion. PTK7 mAbs decreased actin cytoskeleton levels in the cortical region of KYSE-30 cells. PTK7 mAbs reduced the phosphorylation of ERK, SRC, and FAK. In a mouse xenograft model of ESCC using KYSE-30 cells, PTK7 mAbs reduced tumor growth in terms of volume, weight, and the number of Ki-67-positive cells. These results demonstrated that PTK7 mAbs can inhibit the tumorigenicity of ESCC at the cellular level and in vivo by blocking the function of PTK7. Considering the anticancer activities of PTK7 mAbs, we propose that PTK7 mAbs can be used in an effective treatment strategy for PTK7-positive malignancies, such as ESCC.

摘要

PTK7 是一种催化缺陷型受体酪氨酸激酶,在多种癌症中上调,包括食管鳞状细胞癌(ESCC)。在之前的研究中,我们观察到 PTK7 表达水平与各种 ESCC 细胞系和 ESCC KYSE-30 细胞的异种移植小鼠的致瘤性之间存在正相关。在这项研究中,我们分析了抗 PTK7 单克隆抗体(mAbs)对 KYSE-30 细胞和小鼠异种移植模型中致瘤活性的影响。PTK7 mAb-32 和 mAb-43 与 PTK7 的细胞外结构域具有高亲和力结合。PTK7 mAbs 显著降低了三维细胞增殖、黏附、伤口愈合和迁移。PTK7 mAbs 通过减少 MMP-9 分泌来降低趋化侵袭性。PTK7 mAbs 降低了 KYSE-30 细胞皮质区的肌动蛋白细胞骨架水平。PTK7 mAbs 降低了 ERK、SRC 和 FAK 的磷酸化。在使用 KYSE-30 细胞的 ESCC 小鼠异种移植模型中,PTK7 mAbs 减少了肿瘤生长的体积、重量和 Ki-67 阳性细胞的数量。这些结果表明,PTK7 mAbs 通过阻断 PTK7 的功能,可以在细胞水平和体内抑制 ESCC 的致瘤性。考虑到 PTK7 mAbs 的抗癌活性,我们提出 PTK7 mAbs 可用于治疗 PTK7 阳性恶性肿瘤,如 ESCC 的有效治疗策略。

https://cdn.ncbi.nlm.nih.gov/pmc/blobs/0ee8/9603586/2062e01a64d3/ijms-23-12195-g001.jpg

文献AI研究员

20分钟写一篇综述,助力文献阅读效率提升50倍。

立即体验

用中文搜PubMed

大模型驱动的PubMed中文搜索引擎

马上搜索

文档翻译

学术文献翻译模型,支持多种主流文档格式。

立即体验