Suppr超能文献

不同家族性肌萎缩侧索硬化突变的 Mitophagy 抑制剂的发现及其治疗潜力。

Discovery of Mitophagy Inhibitors with Therapeutic Potential in Different Familial Amyotrophic Lateral Sclerosis Mutations.

机构信息

Centro de Investigaciones Biológicas Margarita Salas-CSIC, Ramiro de Maeztu 9, 28040 Madrid, Spain.

Centro de Investigación Biomédica en Red en Enfermedades Neurodegenerativas (CIBERNED), Instituto de Salud Carlos III, 28031 Madrid, Spain.

出版信息

Int J Mol Sci. 2022 Oct 21;23(20):12676. doi: 10.3390/ijms232012676.

Abstract

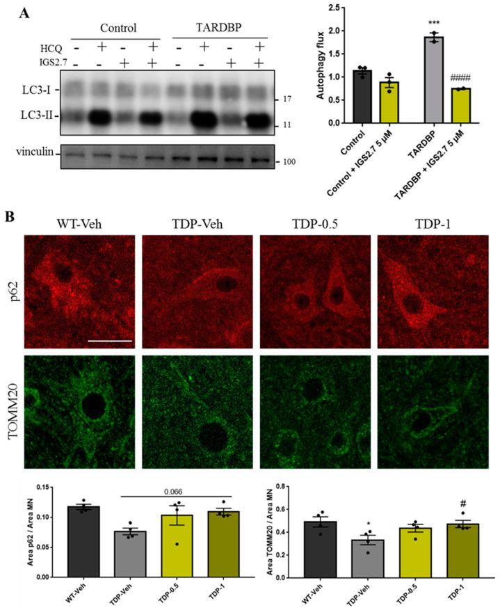
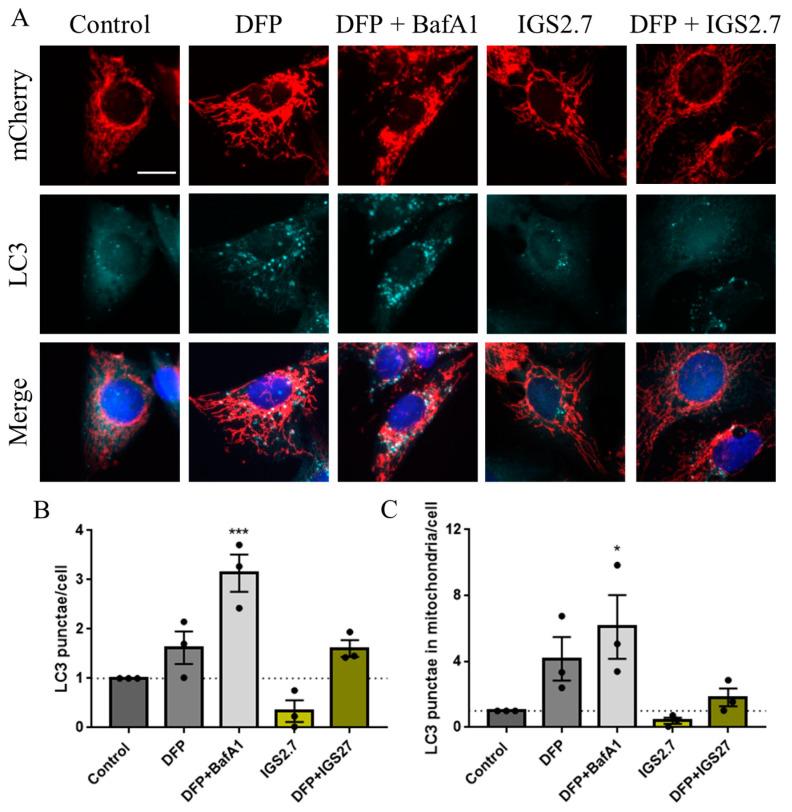
Mitophagy is the selective degradation of mitochondria by autophagy. It promotes the turnover of mitochondria and prevents the accumulation of dysfunctional mitochondria, which can lead to cellular degeneration. Mitophagy is known to be altered in several pathological conditions, especially in neurodegenerative diseases such as amyotrophic lateral sclerosis (ALS). We recently demonstrated an increase in autophagy flux in lymphoblasts from ALS patients bearing a mutation in SOD1. Thus, the identification of mitophagy inhibitors may be a therapeutic option to recover mitochondrial homeostasis. Here, using a phenotypic mitophagy assay, we identified a new mitophagy inhibitor, the small molecule named IGS2.7 from the MBC library. Interestingly, the treatment of different cellular and in vivo models of ALS with mutations on SOD1 and with this inhibitor restores autophagy to control levels. These results point mitophagy inhibitors, especially IGS2.7, to a new therapeutic approach for familial ALS patients.

摘要

自噬作用是指通过自噬来选择性地降解线粒体。它促进了线粒体的更新,防止了功能失调的线粒体的积累,从而导致细胞变性。在几种病理情况下,自噬作用已经被证明发生了改变,特别是在神经退行性疾病中,如肌萎缩侧索硬化症(ALS)。我们最近证明,携带 SOD1 突变的 ALS 患者的淋巴母细胞中自噬流增加。因此,鉴定自噬抑制剂可能是恢复线粒体平衡的一种治疗选择。在这里,我们使用表型自噬测定法,从 MBC 文库中鉴定出一种新的自噬抑制剂,小分子 IGS2.7。有趣的是,用这种抑制剂处理携带 SOD1 突变的不同细胞和体内 ALS 模型,可以将自噬恢复到对照水平。这些结果表明,自噬抑制剂,特别是 IGS2.7,可以为家族性 ALS 患者提供一种新的治疗方法。

https://cdn.ncbi.nlm.nih.gov/pmc/blobs/2711/9603920/04d261be8989/ijms-23-12676-g001.jpg

文献AI研究员

20分钟写一篇综述,助力文献阅读效率提升50倍。

立即体验

用中文搜PubMed

大模型驱动的PubMed中文搜索引擎

马上搜索

文档翻译

学术文献翻译模型,支持多种主流文档格式。

立即体验