Suppr超能文献

MiR-134-5p/轴通过调控表达来调节与胶质瘤C6细胞共培养的间充质干细胞的增殖和迁移。

MiR-134-5p/ Axis Modulates Proliferation and Migration of MSCs Co-Cultured with Glioma C6 Cells by Regulating Expression.

作者信息

Liu Dongrong, Liu Yan, Hu Yun, Ming Ye, Meng Xuehuan, Tan Hao, Zheng Leilei

机构信息

The Affiliated Stomatology Hospital, Chongqing Medical University, Chongqing 401147, China.

Department of Stomatology, The Second People's Hospital of Yibin, Yibin 644000, China.

出版信息

Life (Basel). 2022 Oct 20;12(10):1648. doi: 10.3390/life12101648.

Abstract

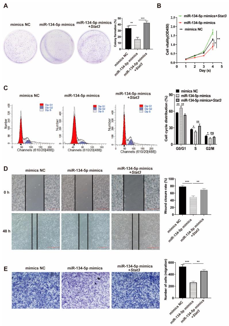
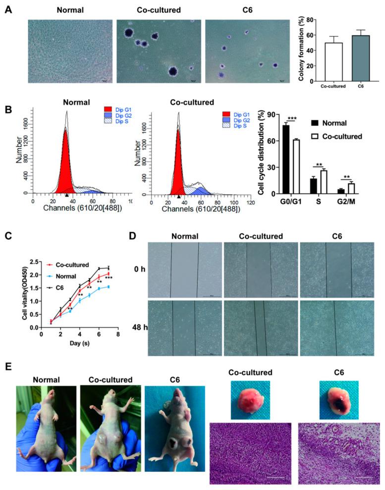
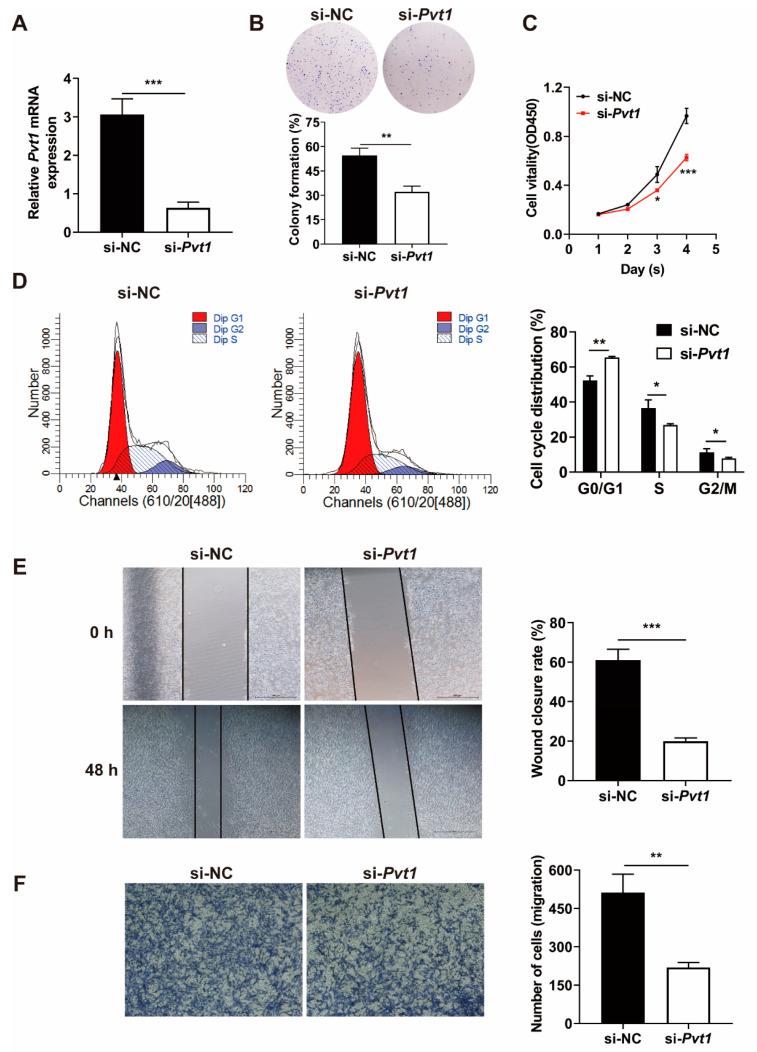
Mesenchymal stem cells (MSCs) are critical in regenerating tissues because they can differentiate into various tissue cells. MSCs interact closely with cells in the tissue microenvironment during the repair of damaged tissue. Although regarded as non-healing wounds, tumors can be treated by MSCs, which showed satisfactory treatment outcomes in previous reports. However, it is largely unknown whether the biological behaviors of MSCs would be affected by the tumor microenvironment. Exploring the truth of tumor microenvironmental cues driving MSCs tumor "wound" regeneration would provide a deeper understanding of the biological behavior of MSCs. Therefore, we mimicked the tumor microenvironment using co-cultured glioma C6 cells and rat MSCs, aiming to assess the proliferation and migration of MSCs and the associated effects of in this process. The results showed that co-cultured MSCs significantly exhibited enhanced tumorigenic, migratory, and proliferative abilities. Both up-regulation of and down-regulation of miR-134-5p were detected in co-cultured MSCs. Furthermore, miR-134-5p directly regulated by binding to the sequence complementary to microRNA response elements in the 3'-UTR of its mRNA. Functional studies showed that both the migration and proliferation abilities of co-cultured MSCs were inhibited by miR-134-5p, whereas gain-of-function treatment reversed these effects. In addition, was confirmed to be regulated by miR-134-5p through and the suppression of reduced the migration and proliferation abilities of co-cultured MSCs. To sum up, these results demonstrate a suppressive role of miR-134-5p in tumor-environment-driven malignant transformation of rat MSCs through directly targeting , highlighting a crucial role of loss-of-function of miR-134-5p/ axis in the malignant transformation, providing a reference to the potential clinic use of MSCs.

摘要

间充质干细胞(MSCs)在组织再生中至关重要,因为它们可以分化为各种组织细胞。在受损组织修复过程中,MSCs与组织微环境中的细胞密切相互作用。尽管肿瘤被视为不愈合伤口,但MSCs可用于治疗肿瘤,先前的报告显示治疗效果令人满意。然而,MSCs的生物学行为是否会受到肿瘤微环境的影响在很大程度上尚不清楚。探索肿瘤微环境线索驱动MSCs肿瘤“伤口”再生的真相,将有助于更深入地了解MSCs的生物学行为。因此,我们使用共培养的胶质瘤C6细胞和大鼠MSCs模拟肿瘤微环境,旨在评估MSCs的增殖和迁移以及该过程中的相关影响。结果表明,共培养的MSCs显著表现出增强的致瘤、迁移和增殖能力。在共培养的MSCs中检测到 上调和miR-134-5p下调。此外,miR-134-5p通过与其mRNA的3'-UTR中与微小RNA反应元件互补的序列结合直接调节 。功能研究表明,miR-134-5p抑制了共培养的MSCs的迁移和增殖能力,而 功能获得性处理则逆转了这些作用。此外, 被证实通过 受miR-134-5p调节,抑制 降低了共培养的MSCs的迁移和增殖能力。综上所述,这些结果表明miR-134-5p通过直接靶向 在肿瘤环境驱动的大鼠MSCs恶性转化中发挥抑制作用,突出了miR-134-5p/ 轴功能丧失在恶性转化中的关键作用,为MSCs的潜在临床应用提供了参考。

https://cdn.ncbi.nlm.nih.gov/pmc/blobs/e7c6/9604557/d9551df12a08/life-12-01648-g001.jpg

文献AI研究员

20分钟写一篇综述,助力文献阅读效率提升50倍。

立即体验

用中文搜PubMed

大模型驱动的PubMed中文搜索引擎

马上搜索

文档翻译

学术文献翻译模型,支持多种主流文档格式。

立即体验